看懂四高、防四高、降四高!
高血压、高血脂、高血糖,再加上高尿酸,被这四种慢性病缠上的人,既需要按时服药,吃喝等还要受到诸多限制,可称得上最让人无可奈何了!
送你四张“处方”,趁还来得及,看懂四高、防四高、降四高!
一
第一张:高血压“处方”
什么是高血压?
目前国内高血压诊断采用2018年修订版《中国高血压治疗指南》:
文章插图
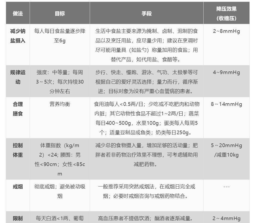
这样来降血压↓↓
文章插图
一
第二张:高血脂“处方”
什么是高血脂?
目前国内采用2016年修订版《中国成人血脂异常防治指南》:
文章插图
大量临床研究反复证实,无论采取何种药物或措施,只要能使血清LDL-C水平下降,就可稳定、延缓或消退动脉粥样硬化病变,并能显著减少动脉粥样硬化性心血管疾病的发生率、致残率和死亡率。
这样降血脂↓↓
文章插图
文章插图
三
第三张:高血糖“处方”
什么是糖尿病?
目前常用的诊断糖尿病的标准是2017年版《中国2型糖尿病防治指南》:
文章插图
这样降血糖↓↓
四
第四张:高尿酸“处方”
什么是高尿酸?
既往将高尿酸血症的诊断定义为:正常嘌呤饮食状态下,非同日2次空腹血尿酸水平——
男性大于420μmol/L
女性大于360μmol/L
因为,尿酸盐在血液中的饱和浓度为420μmol/L(不分性别),超过此值可引起尿酸盐结晶析出,在关节腔和其他组织中沉积。
所以,2017年版《中国高尿酸血症相关疾病诊疗多学科专家共识》将血尿酸水平>420μmoL/L定义为高尿酸血症。
这样降尿酸↓↓
可以吃:
文章插图
尽量不要吃:
文章插图
适量吃一点:
【四张降四高的“处方表格”高血压、高血脂、高血糖、高尿酸,再也不用迷茫了】
文章插图
本文首发:健康时报
本文作者:范洪岩
版权申明
本文转载欢迎转发朋友圈
- 遂昌县人民医院2022年春节假期工作安排|重要通知 | 休息初四
- 黑豆|今日起进入“五九天”!养生切记“五大忌”,多吃四个“一”,预防三种病
- 医联体|?四川推动优质医疗资源向下延伸 县域医疗就诊率超过90%
- 血管|50多种疾病都与它有关!伤肠道、损血管、降免疫…全身遭罪!用好3招,危险悄悄降
- 我是大医生|冬季中风高发,这类人特别危险,预警信号需记牢!补充2大营养素,保护血管降风险
- 第四附属医院|南昌大学第四附属医院:当心“隐匿形杀手”肠息肉
- 摘除术|春节假期护眼:注意这四点,预防这五类
- 眼科|发挥中医眼科在眼病防治中的作用!《“十四五”全国眼健康规划(2021-2025年)》印发
- 作战|Ohayoo新游《狗头大作战》空降榜首,《躺平发育》稳坐魁首 | 休闲新游周报
- 超级马力|国行Switch游戏最高降价90元 马力欧全家桶打折开卖
