? 窦房阻滞
? 窦性心动过缓
? 慢快综合征
文章插图
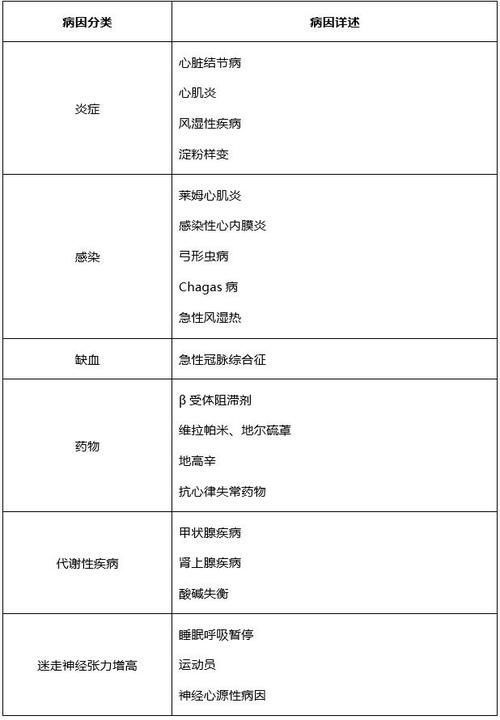
房室传导阻滞
文章插图
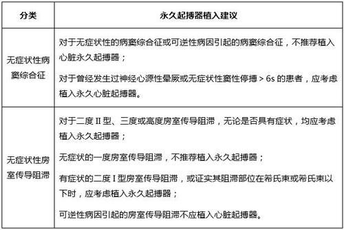
无症状性心动过缓,如何管理?
文章插图
[1] ?inier G, Haseeb S, Bazoukis G, Yeung C, Gül EE. Evaluation and Management of Asymptomatic Bradyarrhythmias. Curr Cardiol Rev. 2021; 17(1): 60-67.
[2] Kusumoto FM, Schoenfeld MH, Barrett C, et al. ACC/AHA/HRS guideline on the evaluation and management of patients with bradycardia and cardiac conduction delay: a report of the American College of Cardiology/American Heart Association Task Force on Clinical Practice Guidelines and the Heart Rhythm Society. J Am Coll Cardiol.2018; 2018: 25701.
[3] Arnar DO, Mairesse GH, Boriani G, et al. Management of asymptomatic arrhythmias: a European Heart Rhythm Association (EHRA) consensus document, endorsed by the Heart Failure Association (HFA), Heart Rhythm Society (HRS), Asia Pacific Heart Rhythm Society (APHRS), Cardiac Arrhythmia Society of Southern Africa (CASSA), and Latin America Heart Rhythm Society (LAHRS). EP Europace 2019.
- 无症状感染者|新疆(含兵团)昨日新增2例确诊病例 5例无症状感染者
- 妇科检查|乳腺结节、增生易变癌?注意,7类女性更受乳腺癌青睐
- 心电图|【科普】心电图上的窦性心律不齐是心脏病吗?
- 火哥:疫情时代,企业建立学习型组织的必要性
- 行业|规范牙膏和口腔清洁护理市场 溶菌酶抗菌活性测定有了行业标准
- 无症状感染者|新疆霍尔果斯1月26日新增1例确诊、3例无症状感染者
- 健康|这3类慢性疾病患者如何健康过年
- 慢性腰痛|腰总疼,快检查下你的睡姿
- 肇东|黑龙江肇东发现一例初筛阳性,为绥芬河抵肇人员
- 霍尔果斯市|新疆霍尔果斯市1月26日无新增确诊病例和无症状感染者
