来源:衡阳日报-掌上衡阳
【 张文凯|最新!衡阳这些医院可开具新冠病毒疫苗接种禁忌证明】自8月20日起,我市已在农贸市场、旅游景点(景区)、游乐场所、室内密闭娱乐场所、电影院、文化馆、图书馆、宾馆酒店、商场超市、医疗机构、办公场所、机场、高铁站、火车站、汽车站(以下简称重点场所、公共场所)及居民小区按照“谁主办(管理)谁负责”的原则,安排专人对进入人员进行健康码、行程卡和新冠疫苗接种记录“三码”联查。广大市民出入重点场所、公共场所及居民小区时,要积极配合相关管理单位,执行“三码”联查要求。凡适龄且无禁忌症人员,都要“应接尽接”。需开具新冠疫苗接种禁忌证明的市民,请就近前往二级及以上公立综合医院办理。
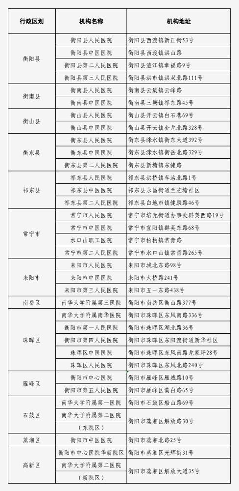
开具接种禁忌证明的定点医疗机构名单
文章插图
注意事项:
1.申请开具新冠病毒疫苗接种禁忌证明的人员应携带本人身份证明、3个月内二级及以上医院出具的医疗文书(包括门诊病历、住院病历和相关检查检验报告)。如无相关疾病证明材料,需挂号并进行相关检查,费用自理。本人身份证地址为外地人员,需要提供暂住证证明或居住地居委会(行政村)证明。
2.全市二级及以上公立综合医院要指定专门部门负责办理出具新冠病毒疫苗接种禁忌证明,并根据申请人提供的医疗文书情况,安排相关专业的评估医生查验上述证件和医学文书后,结合问诊和体格检查进行现场评估出具初步意见,然后由专门部门根据相关专业评估医生出具的初步意见,出具新冠病毒疫苗接种禁忌证明,并加盖医院公章;不属于禁忌症的当场退回材料不再受理。
3.因年龄及身体原因不能到相关定点医院的,可委托亲属或基层干部代办,但必须有本人身份证、既往就医的相关病历、诊断材料等。
4.如申请人为未成年人,需监护人陪同办理。
编辑:黄沐 责编:李少华 三审:张文凯
本文来自【衡阳日报-掌上衡阳】,仅代表作者观点。全国党媒信息公共平台提供信息发布传播服务。
ID:jrtt
来源:全国党媒信息公共平台
- 2022最新漂亮早上好问候祝福语唯美冬日风景早安图片动态表情包
- 北京|最大79岁,最小5个月!北京最新通报
- 玩家|《狙击精英 5》发布最新预告片:展示入侵模式,2022 年上线
- 拒诊|银川卫健委最新要求:医疗机构不得以任何理由推诿、拒诊患者!
- 微信很漂亮的早晨好祝福语表情动态图 最新早上好表情图片合集
- 济南市|多地通报出现新增阳性!最新返乡通知:这些人将分类管控
- 8张微信非常温馨的早安祝福语2022最新早上好唯美动画祝福图片
- 9张最新早上好动态表情图片大全集,祝大家早晨好健康快乐
- 王春霞|最新出生缺陷救助政策来了 这208个病种可获得救助
- 世卫组织|12秒1人!奥密克戎席卷全球,世卫组织公布最新新冠死亡数据
