(健康时报采访人员 姚欣然)日前,一条带有中华口腔医学会、中华医学会、中国药学会等三家学会会标的“全国公立私立口腔医院自助查询系统”在互联网上传播。据称通过该系统,可以“快速了解医院医生和案例系统自动筛选满足你条件的公立和私立口腔医院”。健康时报了解到,三家学会并未开发或授权此“系统”,多位口腔医生在微博上发文称,“这是典型的顾客引流套路、获客模式,且属于严重的侵权行为。”
文章插图
该链接主页面有明显的中华口腔医学会等学会的会标。
健康时报采访人员点进链接,页面显示是一个调查问卷,查询前需要把相关个人信息填好后提交,其中有一项是填写本人电话以及微信号,页面显示“请务必保证微信号码正确,查询结果将通过微信及时反馈给您,看到请及时通过”。
采访人员按照流程提交后并没有在页面马上看到相关医院的推荐,而是在微信收到了好友申请。通过申请后,一名自称为“口腔管理”的工作人员向采访人员推荐了三家口腔诊所,均是北京的民营口腔机构。当采访人员询问是否与中华口腔医学会合作的平台,工作人员并没有正面回答,而是表示链接所属网站为一家名叫“牙么么”的网站。
采访人员通过天眼查查询发现,“牙么么网站”隶属于“成都整么信息技术有限公司”,该公司属于“成都斯帝普网络科技有限公司”和“成都安彼信科技中心(有限合伙)”合资企业,经营范围主要有软件开发;信息系统集成;数据处理和存储支持服务;信息技术咨询服务;健康咨询服务(不包含诊疗)。
文章插图
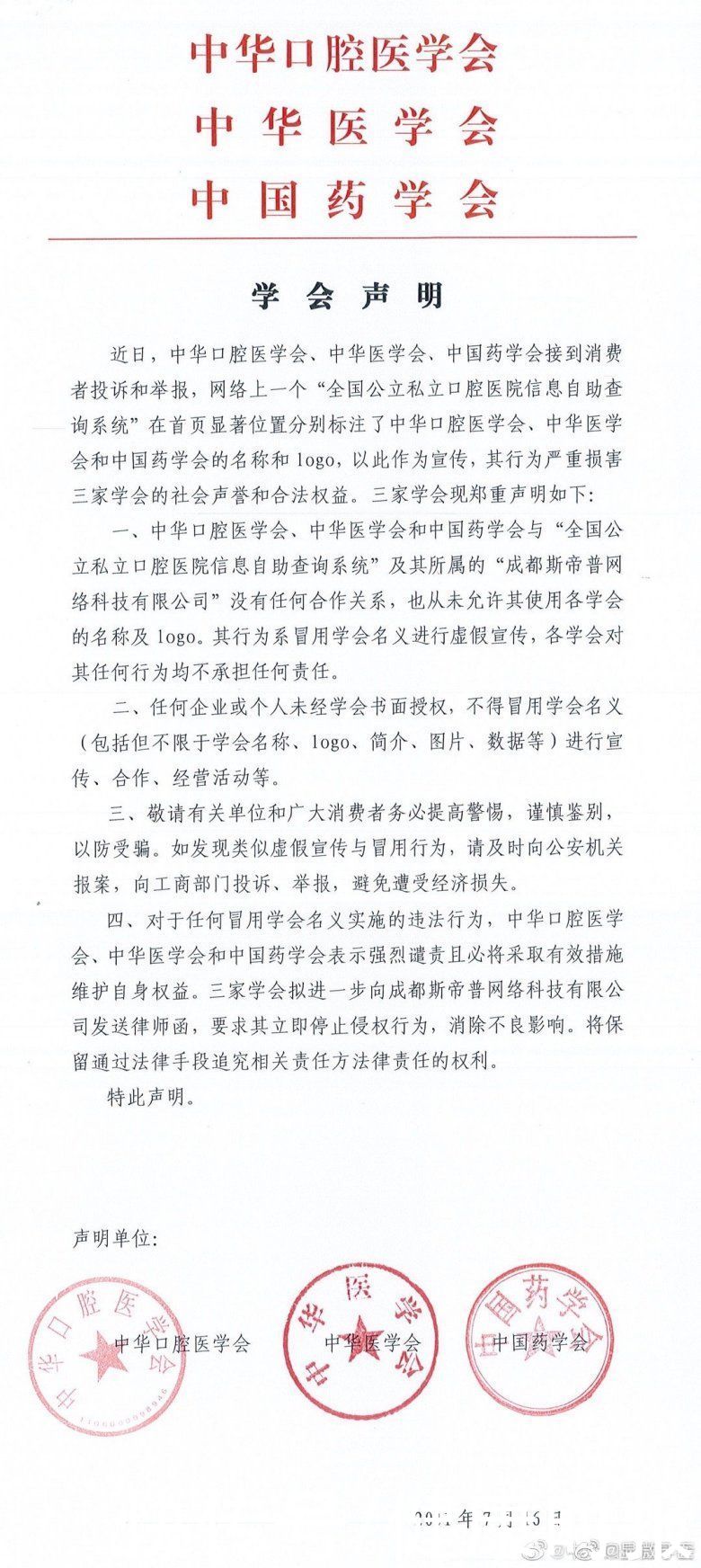
在该调查链接的显眼位置,有“中华口腔医学会”、“中华医学会”以及“中国药学会”的会标。健康时报采访人员在中华口腔医学会官网上找到了三家学会的联合声明,声明中称,“中华口腔医学会、中华医学会和中国药学会与“全国公立私立口腔医院信息自助查询系统”及其所属的“成都斯帝普网络科技有限公司”没有任何合作关系,也从未允许其使用各学会的名称及会标。其行为系冒用学会名义进行虚假宣传,各学会对其任何行为均不承担任何责任。”
【 发声|网上流传“口腔医院自助查询系统”,三大学会发声:系冒用学会名义的虚假宣传】中华口腔医学会专业委员会的一位专家向健康时报采访人员表示,学会已经向对方发送了律师函。截止采访人员发稿前,该链接仍可正常访问,且三家学会的会标仍然在链接上显示。
文章插图
- 孙卓开始新生活,晒蹦极视频被赞胆子真大,孙妈发声太有分量
- 王者|寂然遭遇让人心疼,网友直呼最惨主播非他莫属,可杰都为他发声
- 郝万山|腿抽筋是缺钙不要再被忽悠了!这个流传1800年的古方,可以搞定
- 女子网上晒幸福,网友质疑:这些人是底端人
- 线索|打工到凌晨的轨迹刷屏!本人及妻子发声:想把孩子找回来
- 玩家|《永劫无间》手游版官宣:官网上线,已开启预约
- 三妻四妾流传上千年,那三妻是哪“三妻”?四妾又是哪“四妾”?
- 邢台寻亲男孩刘学州疑被生母拉黑,发声称再遭亲生父母遗弃
- 发声|花海斩获年度最佳选手,公开为易峥发声:明年最佳我们全部包揽
- 逝者不能发声,只能等待正煤,给一个客观、公正的告知
