【 阳性|国内已报告7次隔离酒店相关感染,3次在广州!投资14亿的国际健康驿站本月将启用】(人民日报健康客户端 刘晓旭)广东省卫健委9月6日发布消息,通过密接排查发现广州市越秀区再现新冠肺炎无症状感染者1例,为4日报告的一例无症状感染者徐某的密切接触者,二人均为东海大厦工作人员。
广州市疾控中心副主任张周斌在5日的疫情防控新闻发布会上介绍,流调发现,第一例徐某分别在8月30日14:03、9月1日14:13到境外输入确诊病例杨某隔离的房门口收垃圾。而杨某在8月30日16:00核酸采样结果为阴性。结合核酸测序以及流调情况,应当可以判断徐某是在9月1日下午收集垃圾时,意外暴露造成感染。
徐某9月1日感染,9月4日单位开展的新冠病毒核酸例行检测中才发现结果呈阳性,从1日到4日,病毒有大约3天的传播机会。
截至2021年9月5日24时,广州市累计报告境外输入确诊病例1156例,也是境外输入关联病例最多的城市之一。
据健康时报采访人员不完全统计,我国内地已报告过7次隔离酒店导致的确诊病例或无症状感染者,情况如下:
2020年10月15日,广东省广州市花都区排查发现1例无症状感染者,系隔离酒店工作人员。
2020年12月20日,广东省广州市南沙区排查发现1例新冠肺炎核酸阳性人员,系入境人员隔离酒店勤杂工作人员。
2020年12月29日,浙江省杭州市新增1例新冠肺炎无症状感染者,为入境人员隔离点安保人员。
2021年1月14日,广西省南宁市富星科技有限公司负责场所消杀的1名工作人员陈某核酸检测为阳性。根据流调显示,陈某多次到定点隔离场所酒店开展消杀。
2021年1月23日,深圳龙华区1例无症状感染者,为入境人员隔离酒店工作人员。
2021年7月29日,江苏省无锡市经例行排查发现1人核酸结果呈阳性,系境外输入病例服务保障人员。
2021年9月4日,广东省广州市越秀区排查发现1例新冠肺炎核酸检测阳性人员,系入境隔离酒店保洁员。次日,该酒店另一工作人员核酸检测结果呈阳性。
本次疫情涉及的广州东海大厦酒店连续报告2例。今年5月20日,广东省卫健委主任段宇飞在国务院联防联控机制新闻发布会上介绍,目前,每天全国入境人员,广东就占了90%。而集中隔离医学观察点是疫情防控的关键防线之一。
据央视新闻客户端6月报道,中国工程院院士钟南山曾表示,虽然广州某些高发区采取了整区在酒店隔离,这样解决了不少问题,但是普通酒店作为隔离酒店是不太合格的。广州在郊区建立一个占地25万平方米的广州国际健康驿站,有5000个独立的空间,房间严格按照隔离(标准),不会互相传染,这样才叫隔离酒店。
作为承接境外归国人员隔离城市的大型中转站,广州市国际健康驿站有了最新进展!
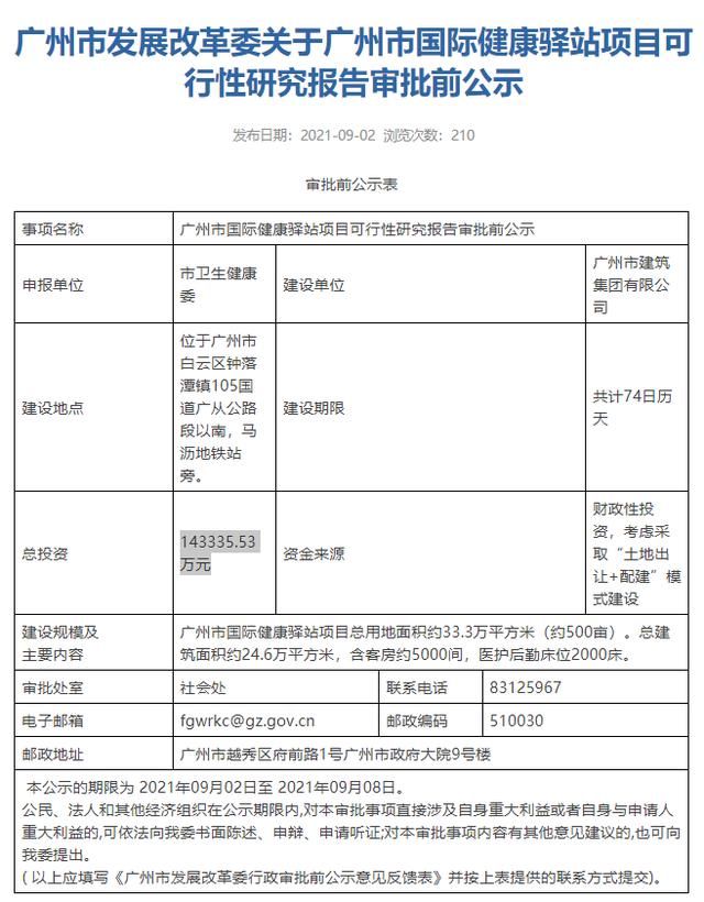
9月2日,广州市发改委在官网上发布《广州市国际健康驿站项目可行性研究报告审批前公示》。公示显示,广州市国际健康驿站项目总投入资金143335.53万元,总用地面积约33.3万平方米(约500亩)。总建筑面积约24.万平方米,含客房约5000间,医护后勤床位2000床。
文章插图
据悉,该驿站将于本月投入使用,将“外防输入”主阵地由市区转向郊区,减少隔离酒店压力。
来源:健康时报
- “挨个银行查询已故儿子存款”的老人终于找到存款了:人民币3元
- 确诊|北京1月15日以来累计报告75例本土感染者,已公布轨迹汇总
- 肇东|黑龙江肇东发现一例初筛阳性,为绥芬河抵肇人员
- 感染者|北京丰台区本轮疫情感染者已达49例,轨迹汇总
- 初筛|朔州通报:一人核酸初筛阳性,复核阴性,不排除疫苗污染可能
- 核酸|河北涞水确诊病例所在镇已启动全员核酸检测
- 黑龙江|黑龙江肇东发现一例初筛阳性,为绥芬河抵肇人员
- 感染者|北京本土新增6+2 累计75例 本轮已有2例确诊病例痊愈出院
- 北京|北京已有2例本土病例治愈出院
- 疫情|北京此轮本土病例最小5个月、最大79岁 已有2人治愈出院
