针对医疗机构首诊负责制、预检分诊工作、测温验码、“四类”药品登记报告、发热病人闭环管理、消毒隔离制度执行、医疗废物处置等疫情防控措施落实情况实施精准执法,烟台开发区开展医疗机构疫情防控卫生监督执法专项行动。
【 闭环管理|最新通报!这些医疗机构被责令整改】医疗机构“黑榜”名单
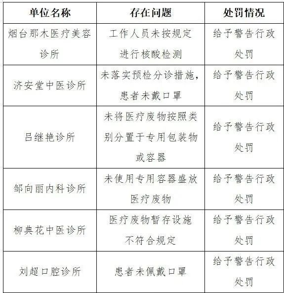
文章插图
因疫情防控不力
福山区5家医疗机构被通报
文章插图
同兴诊所
四类药品”未扫码登记上传,未设置就诊一米线,医师及两名就诊患者未戴口罩,预检分诊人员对红、黄码转诊流程不熟知,给予警告并停业整顿。
健民诊所
“四类药品”未扫码登记上传,给予警告并停业整顿。
银河社区卫生服务站
部分“四类药品”未登记,给予警告。
奇泉社区卫生服务站
对前来就诊的患者预检分诊未进行登记,给予警告并停业整顿。
县府街社区卫生服务站
未按规定书写门诊处方,给予罚款。
- 2022最新漂亮早上好问候祝福语唯美冬日风景早安图片动态表情包
- 科室|桂林中医院:开展6S管理评比验收活动
- 单位|永嘉发布关于做好杭州来永返永人员健康管理服务工作的通告
- 北京|最大79岁,最小5个月!北京最新通报
- 疫情|北京:地坛医院应急隔离病房全面闭环、不同毒株病例分区收治
- 玩家|《狙击精英 5》发布最新预告片:展示入侵模式,2022 年上线
- 技术|关于规范医疗机构中医医疗技术命名 加强中医医疗技术临床应用管理的通知
- 拒诊|银川卫健委最新要求:医疗机构不得以任何理由推诿、拒诊患者!
- 国家中医药管理局|国家卫健委发文加强老年健康服务工作
- 微信很漂亮的早晨好祝福语表情动态图 最新早上好表情图片合集
