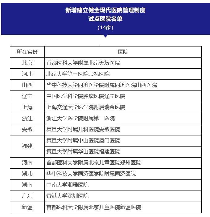
据国家卫健委网站13日消息,国务院医改领导小组秘书处发布关于新增建立健全现代医院管理制度试点医院的通知,新增14家医院为建立健全现代医院管理制度试点医院,华中科技大学同济医学院附属同济医院入选,详情如下:

文章插图

文章插图
【 武汉|国务院:新增14家!武汉这家医院上榜】 (来源 国家卫健委网站 责任编辑 唐元)
- 无症状感染者|新疆(含兵团)昨日新增2例确诊病例 5例无症状感染者
- 三河|河北三河昨日新增3例确诊,均为首发病例家人
- 三河市|河北省三河市新增3例新冠肺炎确诊病例,行动轨迹公布
- 首发|河北三河1月26日新增3例确诊,均为首发病例家人
- 河北区|天津河北区新增1例新冠肺炎确诊病例
- 三河市|河北三河市新增3例新冠肺炎确诊病例 行程轨迹公布
- 河北|河北三河新增3例确诊,均为三河市首发病例家人
- 疾控中心|天津市河北区新增1例确诊病例 有津南区旅居史
- 无症状感染者|新疆霍尔果斯1月26日新增1例确诊、3例无症状感染者
- 霍尔果斯市|1月25日20时至26日20时,新疆霍尔果斯市无新增病例
