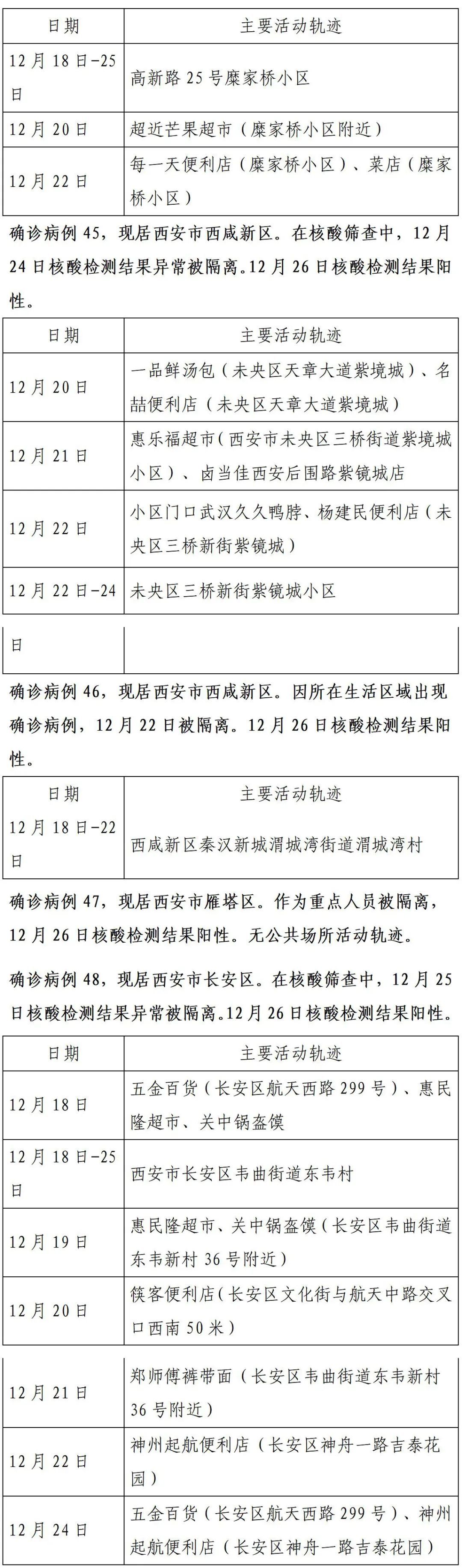
根据疾控等部门流调情况,现将12月26日0-24时我市新增的150例确诊病例的公共场所活动轨迹公布如下:
(说明:其他未公布活动轨迹的新增确诊病例,属于流调研判后,在可能传染期内无公共场所活动轨迹,或近期该病例已纳入管控隔离,与普通市民无轨迹交叉可能。)

文章插图

文章插图

文章插图

文章插图

文章插图

文章插图

文章插图

文章插图

文章插图

文章插图

文章插图

文章插图

文章插图

文章插图

文章插图

文章插图

文章插图

文章插图

文章插图

文章插图

文章插图

文章插图

文章插图

文章插图

文章插图

文章插图

文章插图

文章插图
来源:西安发布
编辑:无远弗届丨 审核:司源
出品:西安报业传媒集团

文章插图
【 确诊|轨迹公布!西安市新增150例确诊病例详情(26日0时-24时)】
文章插图
- 无症状感染者|新疆(含兵团)昨日新增2例确诊病例 5例无症状感染者
- 三河|河北三河昨日新增3例确诊,均为首发病例家人
- 三河市|河北省三河市新增3例新冠肺炎确诊病例,行动轨迹公布
- 首发|河北三河1月26日新增3例确诊,均为首发病例家人
- 河北区|天津河北区新增1例新冠肺炎确诊病例
- 三河市|河北三河市新增3例新冠肺炎确诊病例 行程轨迹公布
- 河北|河北三河新增3例确诊,均为三河市首发病例家人
- 疾控中心|天津市河北区新增1例确诊病例 有津南区旅居史
- 无症状感染者|新疆霍尔果斯1月26日新增1例确诊、3例无症状感染者
- 医疗服务|新疆霍尔果斯市公布4部医疗服务保障电话确保封控区居民就医有保障
