余秀华高水平情诗,不少瞧不上她的网友读完后表示:真是她写的?
在余秀华没出现前,笔者还真没想到,一个诗人的承压能力能有这么强?多数时候,面对作品被骂的尴尬,文人们都会选择不回应,以期把伤害降到最低。莫言是如此、贾平凹是如此,最近的浅浅也是如此。

文章插图
【 余秀华高水平情诗,不少瞧不上她的网友读完后表示:真是她写的?】但余秀华不一样,你骂了我,我一定要说你回来,这是她的行事风格。虽然这些骂战多数情况下并没有什么实际意义,毕竟任何诗人最终都是靠作品说话的。但有一句话,她倒是说到了点子上,她曾很委屈地表示:他们只盯着我那几首看!

文章插图
她话里的“他们”,指的就是那些个把她骂得“体无完肤”的网友。而“那几首”指的就是出道后不久,她写的那几首“有点儿颜色”的作品。听起来她说得有一定道理,咱不能因为她曾写过那样几首诗,就全盘否定她的水平。因此,笔者就真的去翻了一下她的个人社交平台。没想到她还真写了不少水平不错的作品,本期笔者就给大家分享其中一首。

文章插图
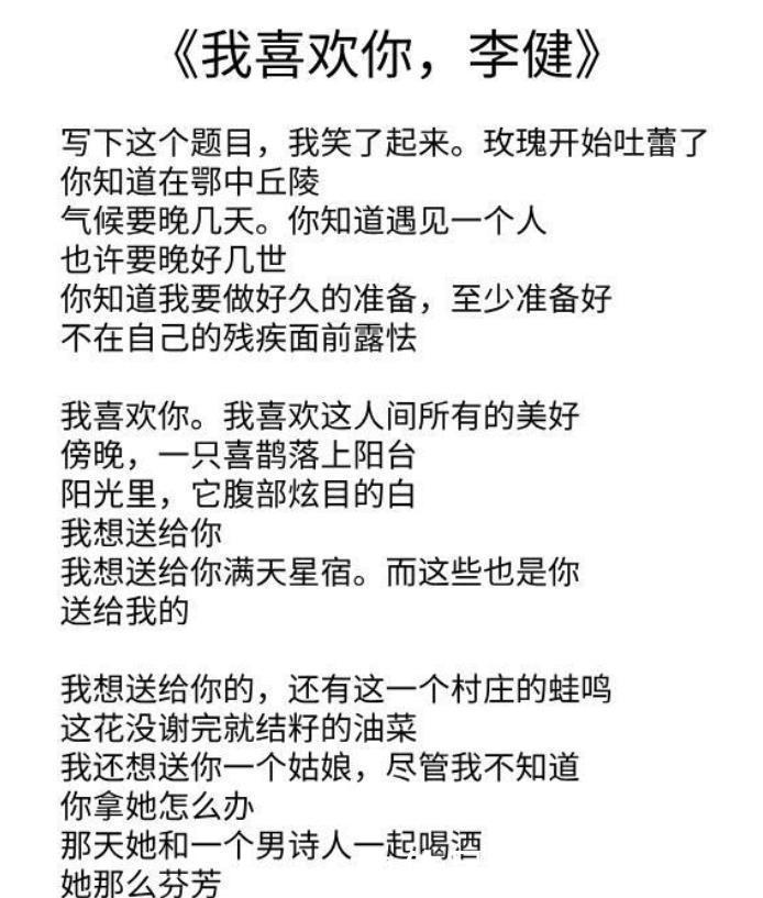
这首诗的名字叫《我喜欢你,李健》。这个名字曾引来不少争议,毕竟有炒作之嫌。但笔者看完评论后,发现不少曾瞧不上她的网友却表示:“这真的是她写的?”这些网友根本不信余秀华能写出这样的高水平之作。对此,笔者想说一句:别怀疑!真的是她写的。我们来读一读:

文章插图
余秀华给李健写了不少情诗,而且每一首诗都挺肉麻的,表达很直接,这首作品也不例外。全诗可分为3小节,随便拿出一节来水平都是可圈可点的。
第一节最有意思的句子是“玫瑰开始吐蕾了”,用在一开头,把诗题和后面几节的内容全部串了起来,高明!更重要的是,读者看到这样的开头还只会以为这只是随手下笔的,根本看不出有雕琢的痕迹。武术的最高境界之一是“不见招式,却能感受到功力”,余秀华这几句给人的正是这种感觉。

文章插图
第二节的衔接部分是做得很好的,前一节说“我要做好久的准备”,第二句一开头就直接来一句“我喜欢你”。这其实就是做好准备后的感叹,我们似乎能看到一个怯生生的痴情女子,在准备许久之后站在男神面前,说了这4个字。接下来,则是诗意化的表白。“一只喜鹊落上阳台”,用具体的意象,表达内心的喜欢。两个“送给你”,也一样浪漫得很。
第三节的亮点在蛙鸣和油菜,这都是农村里最常见的事物,极少有诗人会把它们用在情诗里,毕竟如果没用好就是一个字:土。但余秀华用在此处,与前面的喜鹊、星宿相融合后,倒有了“听取蛙声一片”似的质朴之美,这是很难得的。

文章插图
读完这首诗,笔者相信余秀华是有水平的。因为全诗从用词的地道、意境的完美渲染、结构的精心布局上来看,都算得上是一首高水平之作。哪怕是如今的几位诗坛大师,也不一定能写得出来。这样的作品,改变了笔者对她的看法。或许正如她所言,咱们不应该只盯着“那几首”作品。所以笔者也想劝一劝骂她的人,咱们还是多看几首,不要以偏概全。大家觉得这首诗水平如何?欢迎讨论。
- 余秀华自述:我要不是死皮赖脸活着,早就死掉了
- 从著名“脑瘫诗人”,到专家口中“大毒草”,余秀华究竟做错了啥
- 余秀华:海子的诗有基本语法问题,却来不及完善,我比他写得好
- 余秀华:吸引自己;找一个理由,好好爱自己
- 清代时期的3副对联,不出名却有高水平,请君欣赏
- 中国草书最高水平的代表,精彩绝伦,写“江湖体”的都该看看
- 余秀华表白冯小刚,写下仅有4字的情诗,冯小刚读了都要虎躯一震
- 「健康界」我国血肿研究秀实力,8篇高水平论文来袭
- 「广东」中国疾控体系建设!省级 CDC 范本:广东建成高水平运转防控体系
- 「手术两百年」血透患者发生继发性甲旁亢,高水平手术解决问题
