王安石变法失败的原因找到了 好经让人念坏了
公元1067年,一个名为赵顼的年轻人走向历史的前台,成为北宋的第六任皇帝,是为宋神宗。
文章插图
年轻的赵顼不得不重新思考老祖宗定下的治国方针,长此以往,国将不国。年轻人有的是天不怕地不怕的勇气,所以,上任后,赵顼就想甩开膀子大干一场。《宋史·神宗纪赞》:\"其即位也,小心谦抑,敬畏辅相,求直言,察民隐,恤孤独,养耆老,振匮乏;不治宫室,不事游览,励图治,将大有为。\"他深信,只有变法才是缓解危机的唯一办法。
文章插图
王安石,字介甫,号半山,汉族,临川(今江西抚州市临川区)人,北宋著名的思想家、政治家、文学家、改革家。王安石在文学上的成就,咱不多言,只摘录几则他的诗句,重温下王老师的过人文采——爆竹声中一岁除,春风送暖入屠苏。——《元日》春风又绿江南岸,明月何时照我还?——《泊船瓜洲》墙角数枝梅,凌寒独自开。——《梅花 / 梅》客思似杨柳,春风千万条。——《壬辰寒食》…… ……王安石不仅文采飞扬,工作也很出色。庆历二年(1042年),21岁月的王安石进士及第。神宗即位前,王安石已是北宋官场与文坛上明星级人们,历任扬州签判、鄞县知县、舒州通判等职,政绩显著。神宗上任的第二年,就将47岁的老王从乡下调回京城,任参知政事,次年拜相,主持变法。
文章插图
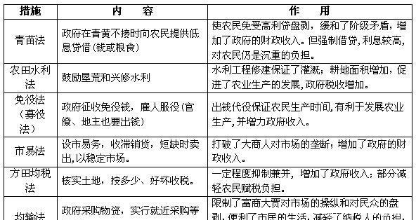
第二年开始,在全国范围内推行新法,开始大规模的改革运动。所行新法在财政方面有均输法、青苗法、市易法、免役法、方田均税法、农田水利法;在军事方面有置将法、保甲法、保马法等。此后,又颁布改革科举制度法令,废除诗赋词章取士的旧制,恢复以《春秋》,三传明经取士。
文章插图
熙宁四年(1071年),开封百姓为逃避保甲,出现自断手腕现象,知府韩维报告朝廷,王安石认为施行新政,士大夫尚且争议纷纷,百姓更容易受到蛊惑。神宗认为应听取百姓之言。但此事最后不了了之。然而,事不遂人愿,越改麻烦越多。从熙宁六年秋开始,天下大旱,10个月滴雨未下,麦苗焦枯,神宗成天眉头紧锁。农历四月这天上朝回来,忽然内侍来报,一个叫郑侠的小官,绘了一幅《流民图》进呈皇帝,还附了一道奏疏,大意是说他负责看守安上门,每天在城门上看到为变法所苦的贫民扶携塞道,质妻鬻子,斩桑拆屋。于是将这些图景绘下来请皇帝圣览。这个当年曾与王安石很谈得来的郑侠还说图中所绘,均属实情,请神宗观其图,罢废害民之法,“延万姓垂死之命。十日不雨,乞斩臣宣德门外,以正欺君之罪。”《续资治通鉴》记载:神宗接下了这份郑侠不惜以被治死罪的方式而密呈上来的《流民图》,袖以入内,反复观看,面色凝重。四月初六,皇帝在度过一个不眠之夜后,下诏暂停青苗、免役、方田、保甲等八项新法。据说,诏下,天降大雨,旱情解。熙宁八年(1075年)二月,王安石再次拜相。王安石复相后得不到更多支持,加上变法派内部分裂严重,新法很难继续推行下去。次年,王安石多次托病请求离职,十月辞去宰相,外调镇南军节度使、同平章事、判江宁府。次年,改任集禧观使,,封舒国公。元丰二年(1079年),再次被任命为左仆射、观文殿大学士,改封荆国公。神宗在治内的同时,也非常关注宋朝的边事。他一反宋朝自真宗以来对辽与西夏的妥协退让,以强硬的态度对付虎视眈眈的邻邦,并立志要统一中国。他在位期间,亲自主持了两次大的军事行动,一次是对交趾的反击战,一次是对西夏的讨伐。神宗对西夏用兵,却很不顺利。公元1082年(北宋元丰五年),神宗在银、夏交界修筑永乐城来屯军,想要困住兴州的西夏军。不料西夏出动了30多万大军围城,永乐城失陷,宋军将校伤亡200多人,损失民夫工匠20多万。战报传至汴京,神宗临朝恸哭。他从此也失去了斗志,继续维持着原来对西夏的纳贡和议。西夏战事的惨败,让赵顼受到沉重的打击,一病不起。赵顼一生都在追寻自己的理想,他希望重建强盛的国家,再造汉唐盛世。当这些梦想破灭之时,赵项也走到了人生的尽头。同年年三月,年仅38岁的神宗赵顼带着深深的遗憾离开了这个世界。赵顼死后,他九岁的儿子赵煦继位,是为宋哲宗。宋神宗与王安石耗尽心血的新法,在他死后不久,就被他的母亲高太后暂时废除。不过,哲宗亲政后又陆续恢复,很多措施一直到南宋仍在继续执行。神宗死后一年,元祐元年(1086年)四月,王安石也病逝,享年六十六岁,获赠太傅。
- 汉服当校服,学生走“格格步”?大学教授痛批:荒唐!原因有三
- 王昭君的墓为什么能够保留到今天?因为这个原因盗墓贼都要绕着走
- 西游记中,如来弟子要向唐僧要礼物为何不管,原因竟是这般
- 小白龙颜值完胜九头虫,公主为何喜欢后者?猪八戒一语道明原因
- 黄日华版本的萧峰为何总戴破布帽,当他露出脑袋,终于明白了原因
- 这些汉服曾经火遍汉服圈,但是现在很少人去买,原因很简单
- 水浒中戴宗可日行800里,为何这么神原因很简单
- 林徽因只活到51岁,比不上冰心长寿,原因最少有两个!
- 叶赫纳拉氏,被誉为“女真第一美女”,二十年都未嫁出去的原因!
- 中国禁止近亲结婚,为何日本兄妹联婚却十分常见?原因很简单
