[杭州]明天起,杭州这一路段禁止通行!绕行路线来了
![[杭州]明天起,杭州这一路段禁止通行!绕行路线来了](https://image.uc.cn/s/wemedia/s/upload/2020/613abd12419417fdcd407efd52a4f020.jpg)
文章图片
![[杭州]明天起,杭州这一路段禁止通行!绕行路线来了](https://image.uc.cn/s/wemedia/s/upload/2020/c420e47ab17bf63b32c9cbe07e7b978a.jpg)
文章图片
![[杭州]明天起,杭州这一路段禁止通行!绕行路线来了](https://image.uc.cn/s/wemedia/s/upload/2020/dace7acce7e32bdb3b96cfec7a8419e2.jpg)
文章图片
![[杭州]明天起,杭州这一路段禁止通行!绕行路线来了](https://image.uc.cn/s/wemedia/s/upload/2020/190f6fbc2f36c15f25bd03ef74dea319.jpg)
文章图片
本周日(5月10日)0时起 , S2杭甬高速公路杭州市区段(德胜枢纽至红垦枢纽段)将封闭施工 , 沪杭保通道路(新杭州收费站至德胜互通段)也将同步开通运行 。 为确保道路交通施工期间的有序、安全和畅通 , 杭州交警制定了详尽的交通组织措施 , 车辆怎么行、怎么绕 , 请看仔细了 。
■杭甬高速公路(德胜枢纽至红垦枢纽段)实施封闭施工
沪杭甬高速公路杭州市区段改建工程是杭州亚运会交通重点保障项目 , 北起沪杭甬高速公路乔司枢纽 , 南至红垦枢纽 , 通过把原有高速公路路段进行抬升改建 , 成为集快速路、轨道线、地面道路一体的综合交通走廊 。
项目于2019年5月开工 , 2022年亚运会前完工 , 建成后 , 将串联火车西站、火车东站、萧山机场三大交通枢纽 , 成为市民出行又一重要通勤通道 。 同时 , 将有效支撑杭州“城市东扩”“拥江发展”战略 , 为高质量推进交通强国示范城市建设提供坚强保障 。
因该改建工程施工需要 , 根据浙江省公安厅、浙江省交通运输厅《关于部分高速公路实施交通管制的通告》 , 5月10日0时起 , S2杭甬高速公路(德胜互通至红垦互通段)主线禁止一切车辆通行 , 沿线德胜收费站彭埠大桥(二桥)方向匝道、彭埠收费站、萧山收费站关闭 。
■沪杭保通道路交通组织措施
2020年5月10日0时起 , 沪杭保通道路(新杭州收费站至德胜互通段)开通运行 , 交通组织措施实施如下:
◎沪杭保通道路(新杭州收费站至德胜互通段)主线
1.禁止行人、非机动车及摩托车通行;
2.北向南方向禁止浙A号牌中型及以上货运机动车和非浙A号牌货运机动车通行;
【[杭州]明天起,杭州这一路段禁止通行!绕行路线来了】南向北方向按照杭州市公安局《关于调整市区过境道路和部分交通管理措施的通告》《关于调整杭州市区过境交通的通告》及现场交通标志等规定施行 。
3.沪杭保通道路限速50 公里/小时 , 遇道路限速标志标明的车速与上述车道限速规定不一致的 , 按照道路限速标志标明的车速行驶 。
4.非浙A号牌机动车不实行错峰限行 , 但须提前从德胜互通出口匝道驶入地面道路 。
◎沪杭保通道路备塘路口
1.备塘路方向机动车只允许右转进入沪杭保通道路 , 禁止直行或左转进入沪杭保通道路通行 。
2.沪杭保通道路方向机动车只允许直行通过备塘路口 , 禁止左右向转弯 。
■车辆须如此绕行
一、针对高速公路过境及货运车辆通行分流路径如下图所示 :
针对红垦枢纽上海往宁波方向F匝道和宁波往上海方向B匝道全封闭时的分流路径:
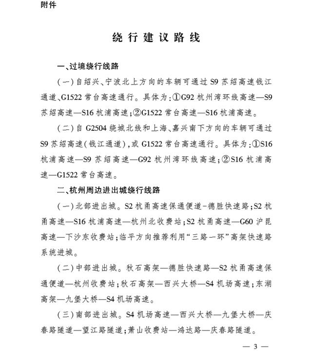
封闭沪杭甬高速萧山互通至德胜互通段杭州方向主线后 , 来自绍兴、宁波方向的车辆可通过苏绍高速(钱江通道)或常台高速通行 。
①杭州湾环线高速——苏绍高速——杭浦高速;
②常台高速——杭浦高速;
③针对错过齐贤枢纽苏绍高速出口的车辆 , 可选择在瓜沥互通收费站掉头或绕行绕城西线 。
图01来自绍兴、宁波的车辆分流路径
- 「空调」集中空调怎样用得安全?杭州检查5431家公共场所
- 树藤幼儿体育就差这一份答辩模版了,完美毕业论文答辩
- 电动自行车:明天开始,可网上预约HPV疫苗,14市州均可接种!
- 杭州@最高奖50万!江西警方正在严查
- 「开放」广东明天起调整响应级别 商场超市餐馆等将全面开放
- 蒙城华人魁北克幼儿园长们为明天开园而挣扎
- 乐居财经超100张图看杭州商场复工后客流恢复情况
- 『特别』今夏极端高温较去年严重!今年杭州的夏天有点特别
- 短时强降水■强对流明天再袭广东 粤北珠三角等地有8到10级雷雨大风
- 城市@浙江杭州与广东深圳的2020年一季度GDP出炉,两者成绩如何?
