物理|2021年“3+1+2”新高考模式下,物理必考19个专业名单公布!

文章图片

文章图片
我们都知道 , 2020届毕业的高三学生是最后一届满分为450分的考生了 。 因为从2018年秋季入学的高一学生开始 , 重庆、河北、辽宁、江苏、福建、湖北、湖南、广东这8省市的考生 , 将在明年(2021年)正式启动高考综合改革了 。
本次改革将采用“3+1+2”新高考模式 , 即3(语数外3门 , 每门满分150分总分450分)+1(物理/历史二选一 , 满分100分)+2(政治、地理、化学、生物4门种 , 4选2 , 每门满分100分总分200分) 。 明年起 , 江苏等8个省市的高考总分均为750分了 。
那么新高考模式下 , 考生都有哪些选科组合呢?是首选物理选择专业多 , 还是首选历史选择专业多?首选物理的专业目录都有哪些?详情请看下文整理 , 仅供各位2021届考生参考 。
一 , “3+1+2”高考新模式下的12种选科组合方式:
“3+1+2”高考新模式下的12种选科组合方式
首选物理:物化政 , 物化地 , 物化生 , 物生政 , 物生地 , 物地政
首选历史:史化政 , 史化地 , 史生政 , 史生化 , 史生地 , 史地政
从上面的组合中 , 可以看出 , 文科生偏向于首选历史类 , 理科生则偏向于首选物理学科 。
二 , 是首选物理选择专业多 , 还是首选历史选择专业多?答案是:首选物理学科的选择专业比较多 。 大家看下面的饼形图 , 分析了93个专业中 , 各学科被提及的专业所占比例 。
各学科所占比例图
数据基础来自2018年5月份教育部发布的《普通高校本科招生专业选考科目要求指引》 。 在93个专业类的选考要求中 , 物理总共被60个专业类提及 , 占专业类总数的64.5%;化学被58个专业类提及 , 占62.4%;生物被29个专业类提及 , 占31.2% 。 所以可以预计 , 2021届考生选考物理后 , 可以报考95.7%的大学专业类目 。
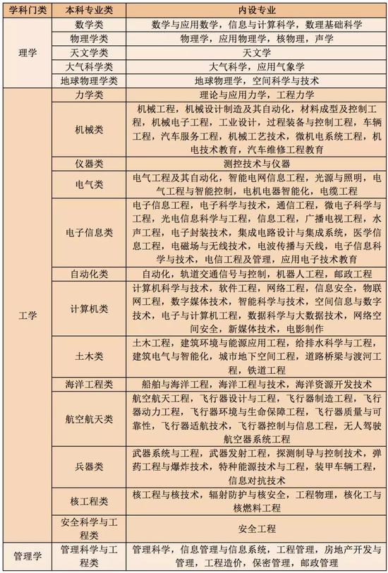
三 , 物理必考的专业名单有哪些?在《普通高校本科招生专业选考科目要求指引》中得知 , 物理必考类的专业总共有19个 , 占据了总专业类数的20.4% 。 具体专业名单如下表:
物理必考的专业名单有哪些?
从上表中 , 可以看出 , 必考物理的19个专业类中 , 理学类占据5个、工学类占据13个、管理学类占据1个 。 所以大部分物理考生 , 在工学类专业中 , 选择专业较多一些 。
四 , 除物理外其他学科可供选择的专业有哪些?物理 , 化学 , 生物 , 历史 , 政治 , 地理这六个学科推荐选择的专业如下表:
除物理外其他学科可供选择的专业有哪些?
物理在机械类 , 电子科学类等工学类专业中 , 占比较多;
化学在医学、农学等专业中占比较多;
生物在生物工程 , 环境生态类等专业中占比较多;历史在考古 , 历史学等专业中占比较多;
其他学科可参照上表 。
【物理|2021年“3+1+2”新高考模式下,物理必考19个专业名单公布!】注:部分数据来自互联网 , 如有侵权 , 请联系删除 。 欢迎大家踊跃讨论 , 在留言区留下您宝贵的意见和建议 。 小编会在第一时间回复的哦 。
- 人民日报客户端上海频道|《1921》献礼建党100周年 定档2021年7月1日
- 大学|想让孩子有铁饭碗,推荐选择这3个专业,2021年高考的家长关注
- 物理|上学时做过开挂一样的事情吗?网友:历史当小说看,我考90,别人考60以下
- 物理|“新高考”模式,理科优势明显,但也有弊端,高中生该如何选科?
- 教育|广州市执信中学二沙岛校区奠基!2021年底投用,开展国际教育
- 上海宝山|10月17日起报名!2021年宝山区计划招聘青年储备人才及定向选调生50名
- 英国出台新规禁止驾驶员开车用手机 预计2021年生效
- 夜郎古酒业召开能力提升培训暨2021年度经营战略部署会议
- 数学|报考公务员,这些专业很受青睐,填报2021年高考志愿参考
- 中国新闻网|韩媒:韩2021年将大幅缩减韩朝联络办公室预算和人力
