清华大学|2020年各省高考状元去向表出炉,20个北大,22个清华

文章图片

文章图片

文章图片

文章图片

闻道燕园春色美 , 青溪水木最清华十年寒窗无人问 , 一朝成名天下知
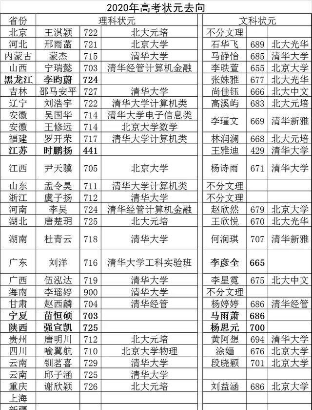
近日 , 看到网上公布了2020年各省高考状元的去向名单 。 这些高考状元纷纷选择了我国最顶级的两所学府——清华和北大 。 据统计 , 共有20人选择了北大 , 22人选择了清华 。
除此之外 , 表内还有尚未统计信息的黑龙江、江苏、宁夏、陕西理科状元 , 广东、宁夏、陕西、云南的文科状元 。
其中表内出现了“北大元培”、“北大光华”和“清华新雅”三个名称 , 可能很多朋友对此并不是很了解 , 在此给大家重点介绍一下 。
【清华大学|2020年各省高考状元去向表出炉,20个北大,22个清华】
北大元培其实就是北京大学的一个独立的学院 , 叫元培学院 , 其前身是北大的“元培实验班”和“元培计划” , 是北京大学在创建世界一流大学过程中 , 为探索21世纪中国综合性高水平研究性大学本科人才培养的新模式 , 以北大老校长蔡元培先生命名的“加强基础 , 淡化专业 , 因材施教 , 分流培养”的一项本科教育改革计划 。
元培学院和北大其他院系在教学设计上有很大的不同 , 其中最显著的是在专业设计上 。
参加元培计划实验班的所有学生一开始都是没有专业的 , 大一是自由选课 , 可以任意选课 , 了解不同专业 , 找到自己的兴趣点 。只有到了大二学期 , 等学生们对大学学习有了一定的感性认识之后 , 他们再根据个人的兴趣和社会的需求确定自己的专业 。 也就是说 , 元培学院的学生将来的专业选择 , 和其他普通学院不一样 , 不受入学时所选专业的限制 。
北大光华的全称是北京大学光华管理学院 , 主打的学科专业是经济类、金融类和会计管理类学科 , 可以说相当于“经济管理学院” 。 现在北大光华在国内的经济管理类学科的造诣水平绝对是最顶尖的 , 也是亚太地区最好的商学院之一 。
如果说能进北大都是全国众多学子中的学霸 , 那么北大光华就是这学霸中的学霸 。 几乎能够进入北大光华的学生都是一个省的前十名和状元、榜眼 。 可以说都是各省市中最优秀的学生(起码是在高考中的) , 所以北大光华的生源质量是整个北大最优质的 , 在全国也是顶尖水平 。
在北大也在流传这样一个说法 , 北大只有三种人 , “光华人、元培人和北大人”由此可以看出北大光华和北大元培在整个北大中的地位了!
清华新雅也叫清华大学新雅书院 , 其模式跟北大元培一样 , 也是大一学习通识课程 , 大二可以自由选择专业 。
新雅书院是2014年清华大学为探索本科教育改革创新而特设的住宿制文理学院 , 2016年开始正式面向全国招生(文理兼收) 。 书院以古今贯通、中西融汇、文理渗透为宗旨 , 以欲求超胜 , 必先会通为导向 , 培养志向远大、文理兼修、能力突出、开拓创新的精英人才 。
北大元培、北大光华和清华新雅都是清北比较有特色的学院 , 能汇集于此的学生都是学霸中的学霸 。 愿所有学子都能以此为目标 , 努力学习 , 圆梦清北 。
- 求职|2020年考上“专科”的新生注意了!这3件事越早明白越好,对就业有帮助
- 知识百科|都错了! 福州大学2020年分数线出炉, 福大完胜,欠福师大一个211?
- 天秤座每日运势|天秤座每日运势2020年10月20日2020/10/20 #天秤座# 每日运势
- 中国网财经|比音勒芬2020年前三季度净利润约3.49亿元 同比增加12.01%
- 上海市民政局网站|市民政局举办2020年市级社会服务机构等级评估动员培训暨现场观摩会
- 录取分数线|2020年专科批招生的部分警校录取分数线汇总,学生:分数又涨了!
- 马克思主义|2020年马克思主义理论最好大学排名:162所高校上榜!考生可收藏
- 挖贝网|其他收益同比增长,聚灿光电2020年前三季度净利1646.43万
- 挖贝网|利息支出减少,长信科技2020年前三季度净利7.97亿增长11.89%
- 高校|2020年我国140所“双一流”高校排名,复旦排名前3,中科第8
