分流|新规发布:禁止复读,一半的孩子上不了高中,家长群炸了

文章图片

文章图片
【分流|新规发布:禁止复读,一半的孩子上不了高中,家长群炸了】
文章图片

文章图片

文章图片
最近种种流出的新闻 , 坐实了将来会有至少一半的孩子上不了高中的传闻 , 顿时让家长群们炸开了锅 , 议论纷纷 , 这究竟是怎么回事呢?原来是国家教育部提出的大力落实“普职大体相当”的教育改革政策要求 , 且明确指出禁止中考生复读 。 最近部分省市中考开始实行的生源分流 , 将普通高中和职业高中的录取比例调整到5:5 , 也就是说每年将有一半的孩子无缘普高只能去职高就读 。
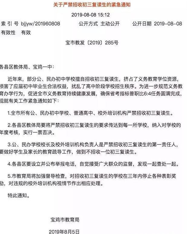
陕西宝鸡发布了“中考复读禁令” , 禁止公立中学、民办初中、普通高中、校外培训机构招收初三复读生 , 为的是确保普高、职高按比例录取任务圆满完成 。
更有前段时间 , 湖南怀化地区近千名中考生已入学民办高中 , 但因未达普高录取线 , 却要面临被清退的新闻 。
教育分流的本质 , 源于国家大力落实“普职大体相当”这一核心发展观点 。
人民网解读“普职大体相当” , 是将职业教育视为与普通教育价值相当、地位相等、作用互补、缺一不可的类型教育 。 “普职大体相当”绝不仅仅是普通高中教育生源等同于职业教育生源这么简单 , 它代表着教育将往多元化发展 。
这充分说明了 , 我们的教育开始加快转型 , 在教育的环节中 , 开始培养孩子们未来生存的能力越来越提前 , 也越来越重要
职业教育 , 会在教学上减少理论知识点的讲授 , 更注重孩子的核心素养、核心能力的打造 。 会与企业实际需求相结合 , 将学生职业生涯发展必备的“独立工作和独立思考”的素质和能力建构起来 。 这对家长和海之子们来说 , 未必不是一件好事 。 确实有一部分的孩子 , 是不愿意学习理论文化知识的 , 也频频曝出为了辅导孩子作业 , 导致家长气出病来住院的新闻 。 有些孩子就是喜欢动手操作 , 或者在其他领域有浓厚的兴趣 , 所以 , 家长可以根据孩子的天赋和兴趣爱好、思维优势和能力基础 , 在普通教育方向或者是职业教育方向中 , 选择适合孩子的教育模式 。
而且 , 在现如今本科生遍地走的局面下 , 随着国家经济快速发展的需求 , 对于职业技能性人才的需求也是越来越高了 , 目前很多行业的蓝领工人的待遇普遍高于高校应届毕业生的薪酬 , 就已经充分说明了国家目前技术性人才缺口很大的事实 。
事实上 , 普职教育分流在全球也不是中国首创 。
在教育方面享誉国际的新加坡和德国都采取了这种普职教育分流的方式 。
与中国不同的是 , 新加坡和德国甚至将分流提前到了小学阶段 , 让孩子们能更早地去根据自己的兴趣偏好选择未来想要发展的方向 。 新加坡会按照快捷班、普通学术班、普通工艺班的方式进行分流 , 德国则出现基础职业中学、实用专科中学、文理中学3种分流方向 。
- |钓鱼与电鱼的危害,新规定的罚款太高了,禁钓鱼区域
- 旅游景点|这个榜单够权威了吧,CCTV1台刚才发布了全国最热门的10处旅游景点!
- 政审|2021国考招聘发布,4类人不能参加考试,家里有关系也没用
- 发型|为何粉丝讨厌朴彩英的发型?而Rose发布发型建议后,释然了!
- 地下城与勇士|DNF:新职业“女魔枪”爆料,舅舅党发出模型,冬季发布会热闹了
- 鸡蛋|山东发布:这些“猪肉、黄花鱼”都不能吃,这两家店谁还敢去!
- |这个榜单够权威了吧,CCTV1台发布了全国最热门的10处旅游景点!
- 地下城与勇士|DNF:韩服冬季发布会,舅舅党“爆料”来袭,神话改版+新三觉职业
- 公共服务|新规来了,4楼以上的房子加装电梯,未来楼梯房会比电梯房值钱?
- 澳大利亚|澳大利亚发布垂钓悬赏,钓到一条带标签的鱼,最高奖4.8万人民币
