科学家■10天消灭100%衰老细胞,美科学家发现逆转衰老新机制

文章图片

文章图片

人类或许很快可以实现长生不老 。 近日 , 美国纪念斯隆·凯特琳癌症中心(Memorial Sloan Kettering Cancer Center)研究人员的一项研究为抗衰界再添希望——CART不仅可以治疗癌症 , 还能逆转衰老!
研究人员通过给一种几乎只会出现在衰老细胞表面的特殊标识uPAR设定靶向后发现 , CART细胞可以在10天内杀死几乎全部衰老细胞 。 此外 , 在另一项非酒精性脂肪性肝炎(严重脂肪肝)实验中 , 注射uPAR-CART也被证实可有效清除衰老细胞减少纤维化 , 修复肝脏损伤 。
该项研究一经发表便得到世界顶级权威杂志《Nature》及多个行业内媒体的专文报道 , 更是给\"抗衰成迷\"的人类带来了极大骚动 。 在医学界 , 通过清除衰老细胞用以抗衰早已屡见不鲜 。
早在1881年 , 知名演化生物学家奥古斯特·魏斯曼(August Weismann)就在《The Duration of Life》一文中指出 , 人类之所以会死亡 , 原因在于耗竭的组织无法永久自我更新 。 它们不不但不再正常工作 , 相反还会释放一些有毒的细胞因子 , 导致周围产生炎症反应 , 甚至损害周围细胞的DNA进而引起多种机体问题 。
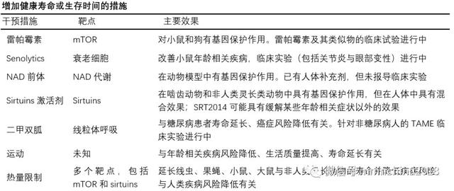
去年 , 世界三大权威杂志之一《Nature》在创刊150周年之际也曾总结分析过世界上7种相对靠谱的抗衰方法 , 其中之一就是利用senolytic清除衰老细胞 。 科学证明 , senolytic药物选择性的靶向在动物模型中有很好的预防衰老的作用 , 相关临床实验也已在进行中 , 清除衰老细胞已经成为学界公认的抗衰重要方式之一 。
不过需要注意的是 , 清除衰老细胞在产生抗衰功效的同时副作用也很大 。 在此次实验中 , 研究人员发现CART会在治疗初期引发小鼠低体温、体重下降、IL-6和IFNγ等细胞因子提高等不良反应 , 更严重者还可能存在中毒反应 。 此外 , 靶向人uPAR的CAR-T细胞是否安全有效还有待验证 。
相比之下 , 《Nature》杂志2019年提到的另外两种抗衰方法——激活Sirtuins蛋白和NAD+前体或许更为温和 。 这两种方法同时指向了一种广泛存在于毛豆、西兰花等蔬菜中的天然物质——NMN(β-烟酰胺单核苷酸) 。
作为人体重要辅酶NAD+的前体 , NMN早在2013年就被哈佛大学医学院主任大卫.辛克莱尔发现 , 给老年小鼠补充该物质不仅可以提升实验组NAD+表达还能激活Sirtuins长寿蛋白家族 , 可谓一箭双雕 。 实验后 , 老鼠老化的部分身体机能更是从22个月大时的水平提升至6个月大时的水平 , 相当于把人类从70岁的水平变成了30岁左右 。
【科学家■10天消灭100%衰老细胞,美科学家发现逆转衰老新机制】在哈佛大学取得令人震惊的抗衰结果后 , 近年来越来越多国际顶尖科研机构也对其进行了相关研究 , NAD+及其前体NMN的抗衰作用也在各种抗衰实验被相继证实 。 2019年 , 美国华盛顿大学金井教授在一次血液抗衰实验中发现 , 通过注射年轻小鼠血浆可提升实验组体内NMN合成能力 , 最多可延迟小鼠寿命15.8% 。 上个月 , 西班牙科学家María Mittelbrunn教授在关于T细胞的抗衰实验中也提到 , NAD+前体药物可有效逆转免疫细胞缺陷带来的加速衰老状况 , 还可有提升实验组心脏功能和运动能力 。
此外 , 相对于此次实验中CART细胞的高昂价格 , NAD+前体或许更适合普通大众使用 。 2017年 , 我国生物科技公司GENEHARBOR利用旗下全球独家全酶法技术生产出了哈佛同款NMN产品且纯度高达99.9% , 成功实现了该物质的商品化 。 在某东官方旗舰上 , 该款产品售价还不到日本新兴和制药有限公司的十分之一 , 目前已经取得了上万条用户口碑和众多明星艺人的推荐使用 。
- 科学家■如果宇宙由奇点大爆炸而来,那么奇点又是如何来的?
- 『南极』科学家在南极冰下800米处,发现新的生命世界,颠覆了人类的认知
- 【科学家】科学家公布首张宇宙全景高清图像,在宇宙之外又是什么呢?
- 科学家▲科学家发现宇宙的终极是熵,这意味着什么?未来世界将一片混乱!
- 严胖子黑科技|有水有大气!,人类移居有望了?科学家:两颗“超级地球”被发现
- #冠状病毒#科学家警告说:冠状病毒已经变异成一种新的、更具传染性的毒株
- 天文在线|宇宙会以什么样的方式结束?科学家给出了不同的预测
- 黑洞使者|科学家:或可用大气矿尘寻找外星生命,“第二地球”判定标准来了
- 『太阳系』太阳系的上方和下方到底是什么?科学家的发现,让人类深思!
- 「」唯一被人类消灭的病毒,还保存在实验室,是否销毁却成了争议
