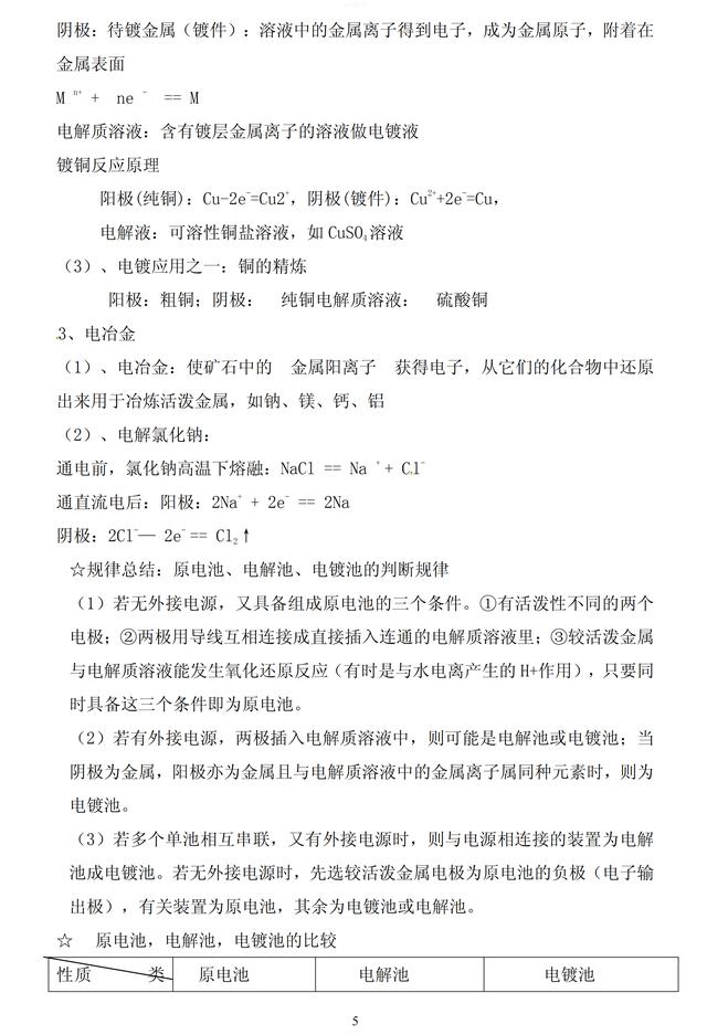
高中化学|高中化学暴力提分教学:电化学基础专题,我先学为敬!

文章图片

文章图片

文章图片

文章图片

- \" class=\" list-paddingleft-2\">
- 能源问题是高考出题的热门背景素材 。
- 【高中化学|高中化学暴力提分教学:电化学基础专题,我先学为敬!】高考化学也常常从能源问题切入 , 结合新能源开发及新型电池等相关电化学知识 , 对同学们进行知识储备的考查 , 充分体现了高中化学“基础性应用性时代性\"的特征” 。
- 电化学原理既是高中化学的重点和难点更是一个长考不衰的高频热点 。
希望能帮助苦恼化学难学的同学破解难题 , 提高分数 。
(点击查看大图/文末获取电子版)
因篇幅有限只能展示部分 , 点击作者头像
发送“化学27”即可领取完整版
高中成绩一直不好 , 可能是没有掌握合适的学习方法 , 除了以上分享的资料之外 , 学长还有很多一举成为考场高手的“武林秘籍”等你来领取哦 , 例如《语文备考八式》、《英语写作十一招》、《数学几何五绝技》等 , 如果你想站在考场之巅 , 快来找我 , 一路进阶 , 决胜高考!
- ZAKER|远比我们想的严重,法国大学校园性暴力多严重?一项调查报告出炉
- 对2020诺贝尔化学奖的一小点感想
- 高考|高中生“补不补课”差距有多大?成绩说明一切,家长最好了解一下
- 物理|“新高考”模式,理科优势明显,但也有弊端,高中生该如何选科?
- 七宝宝育儿|美国警察执法有多暴力?美媒列出的数据触目惊心
- 松江区应急管理局|松江区应急局召开危险化学品企业监管专项工作会议
- 越头条|绍兴再现“暴力”装修!邻居:怕自己变成人饼子……
- 穿搭|40岁殷桃逆生长,一身休闲装扮如同高中生,吃喝玩乐好开心
- 翼龙贷:杜绝暴力催收债款催收有技巧
- 汕头普法|讲宪法”活动广东省演讲决赛高中组第一名,汕头市实验学校吴雁同学斩获全国学生“学宪法
