物理|精编2021高考物理超重点汇总,全章节42页,建议收藏打印!

文章图片

文章图片

文章图片

文章图片

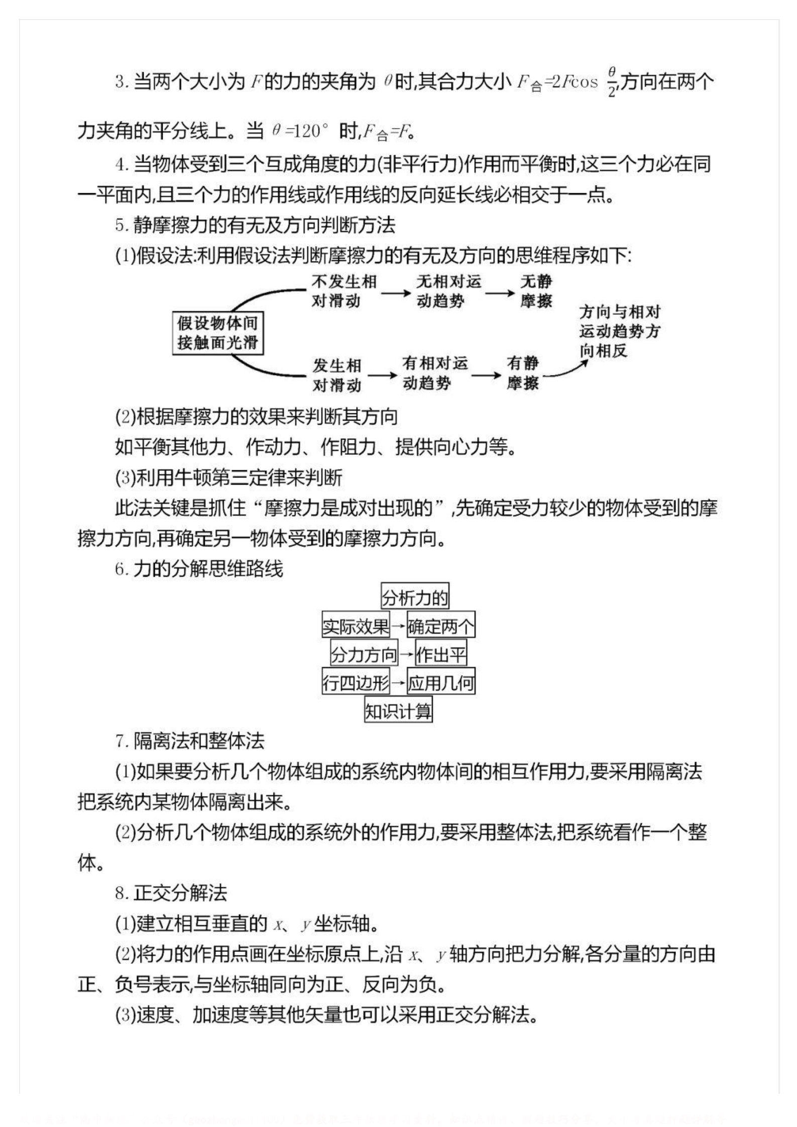
文章图片

文章图片

文章图片

文章图片

文章图片

文章图片

对于好多同学来说 , 物理属于较难学的科目 。 物理的规律和公式一般比较简单 , 但就是应用起来难 。 这让物理成了不少高中生心中抹不去的痛 。 实际上 , 只要掌握了好的思路 , 养成了好的习惯 , 你就会发现物理原来如此简单、如此有趣 。 那么如何学好物理这门课程呢 , 先记住以下几点:
1. 见物思理 , 多观察 , 多思考 , 做一个生活上的有心人!
2. 学会从“定义”去寻找错因 。
3. 把“陌生”变成“透彻” , 把“错题”变成“熟题”!
今天老师为大家整理的这份高考物理超重点大全 , 共计42页 , 精编了2021高考物理所有重要考点、考法、易错点 。
内容较长 , 篇幅有限 , 需要完整word打印版可关注后 , 发送私信“学习”即可免费获取 。
【物理|精编2021高考物理超重点汇总,全章节42页,建议收藏打印!】
更多物理解题技巧及十年高考真题整理的425类688道必考、常考数理化题型 , 可关注后 , 发送私信“学习”来免费领取 。
- 大学排名|2021世界大学排行榜,清华首进前20名,中国91所大学进入榜单
- 人民日报客户端上海频道|《1921》献礼建党100周年 定档2021年7月1日
- 大学|想让孩子有铁饭碗,推荐选择这3个专业,2021年高考的家长关注
- 物理|上学时做过开挂一样的事情吗?网友:历史当小说看,我考90,别人考60以下
- |2021高考完形填空必考动词清单(可打印)家长转给孩子
- 物理|“新高考”模式,理科优势明显,但也有弊端,高中生该如何选科?
- 近六成雇主将增加2021届毕业生招聘,前程无忧发布《2021高校毕业生需求报告》
- 教育|广州市执信中学二沙岛校区奠基!2021年底投用,开展国际教育
- 疫情|巴基斯坦2021财年第一季度侨汇收入同比增长31%
- 上海宝山|10月17日起报名!2021年宝山区计划招聘青年储备人才及定向选调生50名
