物理|从学习和可选专业分析,新高考“3+1+2”模式下,物理和历史怎么选

文章图片

文章图片

文章图片

2020年高考已经落下帷幕 。 在今年的高考中 , 试卷类型包括了全国I卷、全国II卷、全国III卷、全国新高考I卷、全国新高考II卷等5套全国卷以及北京、上海、江苏、天津、浙江等5地的自主命题试卷 。 在2021年高考中 , 将有8省份加入到新高考“3+1+2”模式中 , 分别是:广东、江苏、重庆、湖南、河北、辽宁、湖北、福建 。
新高考“3+1+2”模式是对新高考“3+3”模式的一次优化 , 最大的目的就是解决“3+3”模式下物理选考人数太少的问题 。 因为“3+1+2”模式中的“1”就要学生在物理和历史中必须选择一科 , 这在很大程度上能解决物理选考人数的问题 。 “3+1+2”模式下第一份选科数据也确实证实了这一点 。
不过 , “3+1+2”模式下 , 物理和历史怎么选又成了很多学生和家长比较纠结的问题 。 第一份选科数据也显示出 , 历史选科人数还是远超过了文理分科时历史的选科人数 , 因为很多人觉得历史比物理简单 , 所以就选择了历史 。 那么物理和历史究竟该怎么选呢?本文从学习难易程度和大学可选专业分析告诉你答案 。
学习的难易程度
学生不选物理 , 是因为多数人觉得物理太难学了 , 而历史相对要简单一点 。 但是学习的难易程度是因人而异的 , 暂且不讨论谁难谁易的问题 , 就直接拿高考成绩来说吧 。
在我们这儿 , 教育不算发达 , 每年高考中物理高分考生非常多 , 满分也经常出现 , 但是历史能上80分的都不多 。 但是新高考下 , 物理和历史都是以原始分计入总分 , 从这点来说 , 学历史的学生反而吃亏 。 所以 , 从考高分的角度来说 , 还是优先选择物理 , 当然 , 如果实在学不懂物理的就只能选择历史了 。
大学可选专业
对于多数学生来说 , 高中学习的目的就是为了考大学 , 所以选科也不能只盯着学习的难易程度 , 还必须考虑到大学的学习 , 最重要的一点就是对大学专业选择的影响 。 下面来看一下选择物理和历史对大学专业的影响 。
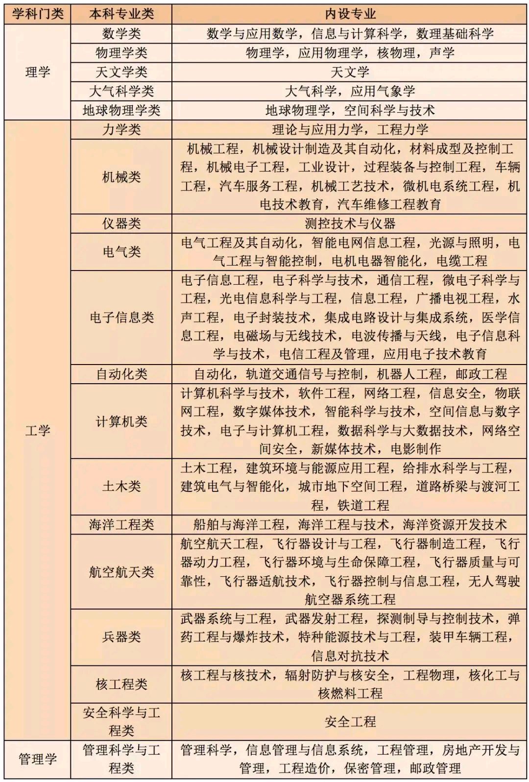
物理是自然科学的基础 , 所以很多理工类专业都要求必选物理 , 包括近几年非常热门的计算机类、电子信息类、电气类等19个本科专业类 , 而具体的专业更是多达几百个 。
【物理|从学习和可选专业分析,新高考“3+1+2”模式下,物理和历史怎么选】比如在2021年中山大学发布的2021年本科招生对新高考选科的要求中可以看到 , 在全部62个专业中 , 选考了物理可以填报60个专业 , 其中39个专业必须选考物理 。 选考历史可以填报23个专业 , 但是只有2个专业要求必须选考历史 。 所以无论是从可选专业数量还是必选要求来说 , 物理都占据绝对优势 。
不只是中山大学如此 , 在一份985高校专业选科要求的统计中 , 总共1376个专业 , 其中必选物理的专业达到了613个 , 而必选历史的专业只有8个 。 另外 , 选考了物理可以填报的专业总数达到了1296个 , 占总数的94.19% , 而选考历史可填报的专业总数为447个 , 占比为32.49% 。
综上 , 无论是从学习和大学专业选择来说 , 能够选择物理还是尽量选物理 , 如果实在对物理不感兴趣或者学不懂物理又或者对历史非常感兴趣 , 那么可以选择历史 。 你赞同吗?
- 法学|高二文科生,未来可选的专业早知道
- 静安区委组织部|静安区社会组织联合会:“活学活用”让学习教育“有声有色”
- 中国酒业财经|筑牢根基:金徽酒生产团队赴五粮液考察学习,学习标杆
- 物理|上学时做过开挂一样的事情吗?网友:历史当小说看,我考90,别人考60以下
- 重磅!政治局集体学习量子科技,量子通信板块集体上涨,最全概念股名单来了
- 物理|“新高考”模式,理科优势明显,但也有弊端,高中生该如何选科?
- 上海市体育局网站|[场馆设施中心]场馆设施中心退休党支部开展“四史”学习教育组织生活
- 上海市体育局网站|[场馆设施中心]召开青年学习交流会
- 上海市体育局网站|[二体校](体育中学)、田径运动中心开展党风廉政警示教育学习会
- 2020创想联盟大会宁夏考察团:考察学习促发展 交流互动共提升
