°´¹Ø¼ü´ÊÔĶÁ£º
¡¡¡¡½ÓÏÂÀ´ £¬ ÎÒÃÇÖðÒ»¿´¿´ÕâЩ³£¼ûµÄÒ»¼¶Ö°©Îï¶¼²ØÔÚÄÄÀï!
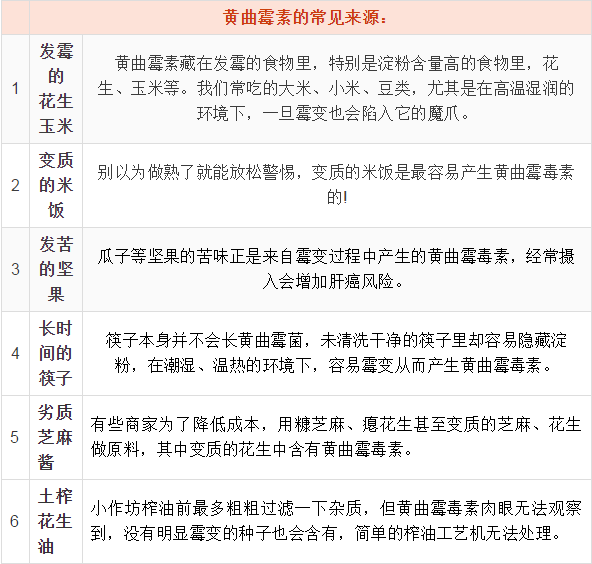
¡¡¡¡Ò»¡¢ »ÆÇúÃ¹ËØ£º×îÇ¿µÄÉúÎïÖ°©¼Á
¡¡¡¡1ºÁ¿Ë»ÆÇúÃ¹ËØ £¬ ¾ÍÊÇÖ°©¼ÁÁ¿!ËüÊÇÎÒÃÇËùÖªµÄ×îÇ¿ÉúÎïÖ°©¼Á ¡£
----ÀëÄã×î½üµÄÖ°©Îï¶¼²ØÔÚÄÄÀÕâЩ±í¸ñ¸æËßÄã//---- http://www.easyfang.com //
¡¡¡¡¶þ¡¢±½²¢ÜÅ£º¿ÉÓÕ·¢¶àÖÖ°©!
¡¡¡¡¶¯ÎïʵÑéÖ¤Ã÷ £¬ ³¤ÆÚÎüÈë»òʳÓú¬±½²¢ÜŽϸߵÄʳÎïÒ×ÓÕ·¢·Î°©¡¢¸Î°©¡¢³¦Î¸µÀ°©Ö¢µÈ ¡£

À´Ô´£º(½¡¿µÊ±±¨2019-10-1207:02)
ɵ´ó·½±¾ÎÄÍøÖ·£º/a/bb/100ln4732.html
±êÌ⣺ÀëÄã×î½üµÄÖ°©Îï¶¼²ØÔÚÄÄÀÕâЩ±í¸ñ¸æËßÄ㣨¶þ£©
ÔĶÁ(47)
È»ºó¿ÉÒÔ¶ÔÕâЩÈËÓÐËù·À±¸¡£¶øÕâЩÄÚÐÄÒõ°µµÄÈË£¬ÓÐЩϰ¹ß£¬ºÜÄѸĵô£¬ÕâЩϰ¹ßÊǸù±¾²Ø²»×¡µÄ¡£¡°ÄÚÐÄÒõ°µ¡±µÄÈË£¬ÓÐЩϰ¹ß£¬ºÜÄѸĵô¼û²»µÃ±ðÈ˱È×Ô¼ººÃÄÚÐÄÒõ°µµÄÈË£¬¾³£»á¼û²»µÃ±ðÈ˱È×Ô¼ººÃ¡£ÔÚÉç»áÉÏ£¬×ÜÊÇÉÙ²»Á˸÷ÖÖ¸÷ÑùµÄÅʱȺͱȽϣ¬ÕâÊǺÜÕý³£µÄ£¬...
ÔĶÁ(41)
ÆäÖÐÓб¦°Ö»Ø´ðµãÔÞ×î¸ß£¬Ëû˵£º¡°ÕâºÎÖ¹·Ö´²Ë¯Ñ½£¬ÎÒÃÇÕâ¶¼ÊÇ·ÖÐ¡ÇøÁË£¡¡±Õâ¾ä»°¿´Ñù×Ó×ÅʵÈÃÈËÃþ²»×ÅÍ·ÄÔ£¬ÓÚÊÇÓÐÈ˾ÍÌØ±ðºÃÆæµØÎÊ£º¡°ÕâÊÇÒ»¾äʲôÒâ˼£¿·ÖÊ²Ã´Ð¡Çø£¿¡±ÕâʱºòÕâ¸öÁôÑÔµÄÖ÷È˹«Ì¾×ÅÆøÎÞÄεػشðµÀ£º¡°»¹ÄÜʲôÒâ˼£¿²»¾ÍÊÇÉúÁ˶þÌ¥Ö®ºó·Ö´²...
ÔĶÁ(23)
Ö»²»¹ýÒ»¸öÈËÕý²»Õý¾ÎÒÃDz¢²»ÄÜÒ»Ñ۾Ϳ´³öÀ´£¬ÒòΪÿ¸öÈ˶¼»áÑÝÏ·£¬¿ÉÄÜÄã¿´µ½µÄÑù×Ó¸ÕºÃÊǶԷ½ÏëÈÃÄã¿´µ½µÄÑù×Ó¡£µ«ÊÇÁµÈËÖ®¼äµÄÏà´¦·½Ê½ÓÖ²»ÄÜÈ«²¿¿¿Ê±¼äÈ¥´òÄ¥£¬ÓÚÊÇÓÐЩ´ÏÃ÷µÄÅ®È˾ͻáÁí±Ùõè¾¶È¥Á˽âÒ»¸öÄÐÈ˵ÄÈËÆ·£¬ÀýÈçÇëËû³Ô¶Ù·¹¡£ÖйúÊÇÀñÒÇÖ®°î£¬ÇÒ...
ÔĶÁ(42)
ά±£Ïà¶Ô¼òµ¥£¬ÓÉÓÚ¼ÝУµÄ³µ×Ó»ù±¾É϶¼ÊǸøÑ§Ô±µÍËÙÐÐÊ»£¬¶øÇÒʹÓøººÉ»¹ÊDZȽϸߵ쬳µ×ÓµÄËðºÄÏà¶ÔÒ²ÊÇ»á±È½Ï´óµÄ£¬³µ×ÓµÄά±£Ô½¼òµ¥£¬½á¹¹Ô½¼òµ¥Ô½ºÃ£¬ÕâÑù±ÜÃâÈýÌìÁ½Í·ÐÞ³µ¡£¶ø¼¸Íò¿éÇ®µÄÊÖ¶¯µ²µÄ½Ý´ï£¬ËüµÄ½á¹¹±¾Éí¾Í±È½Ï¼òµ¥£¬EA211µÄ·¢¶¯»úÒѾºÜ³ÉÊì...
ÔĶÁ(30)
º¢×ÓÒ²ÄÑÃâ»á³öÏÖÄò´²µÄÇé¿ö£¬Õâ¾ÍÈÃһЩ¼Ò³¤¸Ðµ½·Ç³£Í·Í´£¬²»Ã÷°×ÒѾµÃµ½ÑµÁ·µÄСº¢£¬ÎªÊ²Ã´»¹»áÄò´²£¿¹ëÃÛСÀö¼ÒµÄ±¦±¦¾ÍÊÇÕâÑù£¬Ð¡ÀöÔÚСº¢Ò»Ëê×óÓÒµÄʱºò£¬¾Í½øÐÐÁËÈç²ÞѵÁ·¡£¾¹ýÁËÒ»¶Îʱ¼äºó£¬º¢×ÓµÄѵÁ·³É¹û½ÏΪ²»´í£¬ËùÒÔÔÚÒ¹¼ä˯¾õµÄʱºò£¬Ò²¿ÉÒÔÀë...
ÔĶÁ(26)
½ñÄê11Ëꡣǰ¼¸Ì죬ٶù¸æËßËý£¬ÖÜÄ©µÄʱºò£¬3λÄÐͬѧÑûÇëËýÈ¥¼ÒÀïÍæ¡£Ëý»¹Ã»Ëµ»°£¬ÀϹ«¾Í׿±ÁË£¬Á¬Ã¦×èÖ¹£¬²»ÈÃËýÈ¥¡£Å®¶ù·´²µ£º¶¼ÊÇÅóÓÑ£¬ÎªÊ²Ã´²»ÄÜÈ¥¡£±¦°Ö×ì±È½Ï±¿£¬Ò²²»ÖªµÀ¸ÃÈçºÎ×éÖ¯ÓïÑÔ£¬Á¬Ã¦Ëµ£º²»ÄÜÈ¥¾Í²»ÄÜÈ¥£¬ÄÄÓÐÄÇô¶àΪʲô£¡È»ºó£¬±¦°Ö¾Í...
ÔĶÁ(37)
¡¶ÍáÍáÙ©·âÉñ¡·µÚ 253ÆÚÅÑͽ£¬Ò»°ãÖ¸¸Ä±äÁ¢³¡£¬Í¶¿¿µÐÈË¡¢×ª¶øÏòͬÅÛ»Óµ¶ÏàÏòµÄÈË£¬ÕâÖÖÈË·²È˵±ÖÐÓУ¬ÉñÏɵ±ÖÐÒ²²»ÉÙ£¬±ÈÈçͨÌì½ÌÖ÷µÄ½Ø½ÌÃÅÏ£¬ËäÈ»³öÁ˺ܶàÄþËÀ²»ÇüÖ®±²£¬Èç¹êÁéʥĸ£¨µÚ249ÆÚ£©¡¢ÔÆÏö£¨µÚ80ÆÚ£©¡¢ÎÚÔÆÏÉ£¨µÚ54ÆÚ£©µÈ£¬µ«ÆäÖл¹ÊÇÓв»ÉÙÅÑ...
ÔĶÁ(31)
8ÔÂ17ÈÕ£¬°×±ùµÄǰ·ò¶¡Ò»ÔÚÍøÉÏɹ³öÁËÈýÕÅÅ®¶ùµÄ½üÕÕΪٶùÇì×£Ó×¶ùÔ°£¬²¢Ð´µÀ£º¡°Ò»Ò»±ÏÒµÁË£¬°®Ä㡱¡£°×±ù6ËêµÄÅ®¶ùÒÅ´«Á˸¸Ä¸ÓÅÒì»ùÒò£¬ÑÕÖµÏ൱¸ß£¬ÒÅ´«ÁËÂèÂèµÄ¹Ï×ÓÁ³£¬Îå¹Ù¾«Ö£¬²»¹ý×ÜÌåÀ´Ëµ³¤µÃÏñ°Ö°Ö¸ü¶àһЩ£¬ÌðÃÀ¿É°®³¬ÃÈ¡£2013Äê12ÔÂ10ÈÕ£¬°×±ùÓë...
ÔĶÁ(11)
¸ù¾Ý×îеÄÏûÏ¢ÏÔʾ£¬Ð¡Ã×11µÄÖ÷Éã³ýÁË»á´îÔØ5000ÍòÏñËØµÄÈýÐÇGN2´«¸ÐÆ÷Ö®Í⣬ËüµÄ³¬¹ã½Ç¸±É㽫»á²ÉÓÃ4800ÍòÏñËØ£¬µ¥¸öÏñËØ³ß´çΪ0.8¦Ìm£¬·À¶¶¹¦ÄÜÒ²»á´ó·ùÉý¼¶¡£Ä¿Ç°Ð¡Ã×10ÖÁ×ð°æµÄ³¤½¹¾µÍ·Ò²ÓÃÉÏÁË4800ÍòÏñËØ£¬ÏàÐÅÏÂÒ»´úÒ²»áµÃµ½ÑÓÐø¡£Èç¹ûСÃ×11²ÉÓÃ5000...
ÔĶÁ(41)
¼ÓÈ뽪ƬºÍ¸ß¶È°×¾Æ£»ÉÕÈȹø·ÅÈëÉÙÐíÓÍ£¬ÏÂÈë1СÉ×±ùÌǽø¹ø£¬ÖÐС»ð²»Í£µØ³´ÖÁ±ùÌÇÍêÈ«ÈÚ»¯£»¼ÓÈëì̺õÄÎ廨Èâ½ø¹ø·³´ÉÏÉ«£»¼ÓÈ뽪ƬºÍ°Ë½Ç¡¢¹ðƤµÈ´óÁϽø¹ø·³´£»¼ÓÈëÊÊÁ¿µÄÁϾƺͽ´ÓÍ·³´¾ùÔÈ£»¼ÓÈë²èÊ÷¹½ºÍÅݹý²èÊ÷¹½µÄË®½ø¹ø·³´£¬¼ÓÈëÊÊÁ¿µÄË®¼Ó¸ÇìÀÖó3...
ÔĶÁ(11)
ÕâÊÇÎÒ×î°®ºÃµÄÉñ»°¾ç¡¶Åç±ÇÃÛ³Á³Á½ýÈç˪¡·ÖеÄÒ»¾ą̈´Ê£¬Õⲿ¾ç¿ÉνÉñ»°¹ÊÊÂÖоµäÖ®×÷¡£¹ÊÊ´óÄêÒ¹¸ÅÊÇÈçÐí¡£»¨ÉñÉíÊÜÖØÉË£¬µ®ÏÂÅ®¶ùºó±ã»á»Ò·ÉÑÌÃð¡£ÁÙÖÕǰ£¬ËýÍÆËã³öÅ®¶ùÍòÄêÄÚÓÐÒ»Çé½Ù£¬ÎªÁ˲»ÈÃÅ®¶ùºÍËýÒ»ÑùΪÇéËùÉË£¬Ëý¸øÅ®¶ù·þÏÂÁËÔɵ¤¡£Ôɵ¤Ï൱ÓÚ¾ø...
ÔĶÁ(43)
¡¾ÎªÉ¶ÓеÄÈ˲»Ï£Íûϲ»¶µÄÈËϲ»¶×Ô¼º¡¿ Ò²ÐíÄãÖ»ÊÇ×·Çóϲ»¶µÄ¹ý³Ì£¬¶øÒ»µ©¶Ô·½Ò²Ï²»¶×Ô¼º£¬¿ÖÅÂÄãÃǾÍÒª½øÈëÏÂÒ»½×¶Î£¬Äã¶Ô´Ë¸Ðµ½²»°²£¬ÒòΪÄã²¢²»ÕæÕýÏëºÍËû£¨Ëý£©½øÈ뵽еĽ׶Ρ£Ò²ÐíÔÚÄã×·ÇóµÄ½×¶Î£¬¶Ô·½¾ÍÏñijÖÖÉñÊ¥²»¿ÉÇÖ·¸Ö®Î¶øËû£¨Ëý£©Ò»µ©¶ÔÄã±í...
ÔĶÁ(36)
Èç½ñÓµÓÐÁ½¸ö¿É°®»úÁéµÄÅ®¶ù£¬¿ÉνÊÇÈËÉúÓ®¼Ò£¬µ«ÊÇ´ó¼ÒÖªµÀËûÔø¾Ò²ÓйýÒ»¶Î¿Ì¹ÇÃúÐĵÄÁµÇéÂð£¿ÄǾÍÊÇÓëËûͬ¾Ó4ÄêÎÞ¹û£¬2»é¼ÞȦÍ⸻É̵ÄÌïº£ÈØ£¬Èç½ñµÄËýÔõÑùÁËÄØ£¿01.1975Ä꣬Ìïº£ÈØ³öÉúÓÚ°²»ÕµÄÒ»¸öÊéÏãÃŵڣ¬ËýµÄ¸¸Ä¸¶¼ÊÇѧÎÄÒյģ¬ÃÃÃÃѧϰ»ÆÃ·Ï·¡£ÔÚ¶ú...
ÔĶÁ(24)
¾ÝÎÒËùÖªºÜ¶àÈËÔÚ³´Öí¸ÎµÄʱºò£¬»á°ÑÖí¸Î³´µÄÓÖÐÈÓÖÀÏ£¬ÑÕÉ«»¹ºÜºÚ£¬Î¶µÀ¿Ú¸Ð²»ºÃ£¬ÂôÏàÒ²ºÜÄÑ¿´¡£×îºó¶¼µ¼Ö³Բ»ÏÂÈÓµô¡£ÄÇ¿ÉÄÜÊÇÄãÔÚ³´µÄʱºòûÓÐÕÆÎպûðºò¡£Ã»¹ØÏµ½ñÌì¾Í¸ø´ó¼Ò·ÖÏíÒ»¸öÖí¸ÎµÄ×ö·¨»¬ÄÛÓֺóԣ¬ÑÕÉ«ÏÊÁÁ»¹Èëζ¡£½ÓÏÂÀ´ÊÇ×ö·¨£¬ÎÒÃÇÒ»ÆðÀ´¿´...
ÔĶÁ(29)
ÊÖ»úÒѾÈÕÒæ³ÉΪÈÕ³£Éú»îÖеıØÐèÆ·¶ÔÓںܶàÈËÀ´Ëµ£¬×Ô¼ºÓëÊÖ»úÒ»¿ÌÒ²²»ÄÜ·ÖÀëÊÖ»úÕ¼¾ÝÁËÎÒÃÇÿÌìµÄ´ó²¿·Öʱ¼äÆäÔÚ±ãÀûµÄͬʱ...
ÔĶÁ(34)
ÏÖÔÚ³öÃÅ»ù±¾ÉÏ´øÒ»²¿ÊÖ»ú£¬¾Í½â¾öÁ˺öàÊÂÇé¡£ËùÒÔÏÖÔÚÊÖ»úÒѾ³ÉÁËÿ¸öÈËÉú»îÖбر¸µÄ²úÆ·ÁË£¬ºÃ¶àÈËÒ²ÂýÂý±ä³ÉÁË¡°µÍÍ·×塱£¬×ß·¡¢³Ô·¹¡¢ËæÊ±ËæµØµÄ¾ÍÔÚµÍÍ·ÍæÊÖ»ú¡£µ«ÊǵÍÍ·Õâ¸ö¶¯×÷ºÜÈÝÒ×µ¼ÖÂÁ³²¿³öÏÖ˫ϰ͵ģ¬Ã¿´ÎµÍÍ·µÄʱºò£¬Ï°ÍÉϵÄÈâ¾Í»á¶Ñ»ýÔÚÒ»...
ÔĶÁ(24)
Ë×»°Ëµ¡°ÑÀÌÛ²»Ë㲡 £¬ ÌÛÆðÀ´ÕæÒªÃü¡± ¡£ һЩ¿ÚÇ»¼±Ö¢ £¬ ÀýÈç £¬ ¼±ÐÔÑÀÍ´¡¢ÑÀÍâ...
ÔĶÁ(18)
Ŀǰ £¬ ¹ãÖÝÊÐÄÚ´ó¶àÊýÇøÓòµÄ²ÍÌüÌÃʳÒÀ¾ÉÖ»ÊÇÏÞÖÆÐÔ¿ª·Å £¬ Ϊ±ÜÃâ½»²æ¸ÐȾ £¬ ²»...
ÔĶÁ(18)
ÏÖÔÚºÜ¶àµØ·½¶¼Ö𽥸´¹¤ÁË £¬ ¶àÊýÈË»áÑ¡Ôñ³Ë×øË½¼Ò³µ»òÕ߯ï×ÔÐгµ³öÐÐ £¬ Ò²ÓÐÒ»²¿...
ÔĶÁ(28)
¾Ýº£¹Ø×ÜÊðÍøÕ¾ÏûÏ¢ £¬ ¸ù¾Ý¾³ÄÚÍâÒßÇé·çÏձ仯 £¬ Ϊ׼ȷ×öºÃÒßÇé·À¿ØÔ¤ÅÐ £¬ ÖþÀÎ...
ÔĶÁ(18)
3ÔÂ5ÈÕ £¬ ¹úÎñÔºÕýʽ¶ÔÍâ·¢²¼¡¶¹ØÓÚÉҽÁƱ£ÕÏÖÆ¶È¸Ä¸ïµÄÒâ¼û¡·(ÒÔϼò³Æ¡¶Òâ¼û¡·...
ÔĶÁ(44)
¡°¿ÚÕÖÕª²»ÏÂÀ´ÁË ¡£ ¡± ÕâÊÇÀ´×Ô±±¾©ÊÐÆøÏó¾Ö¹Ù·½Î¢²©¡°ÆøÏó±±¾©¡±ÏµÄÒ»ÌõÁôÑÔ ¡£...