物理|北大学姐整理:2021高考物理牛顿运动定律版块攻略(含解析)

文章图片

文章图片

文章图片
【物理|北大学姐整理:2021高考物理牛顿运动定律版块攻略(含解析)】
文章图片
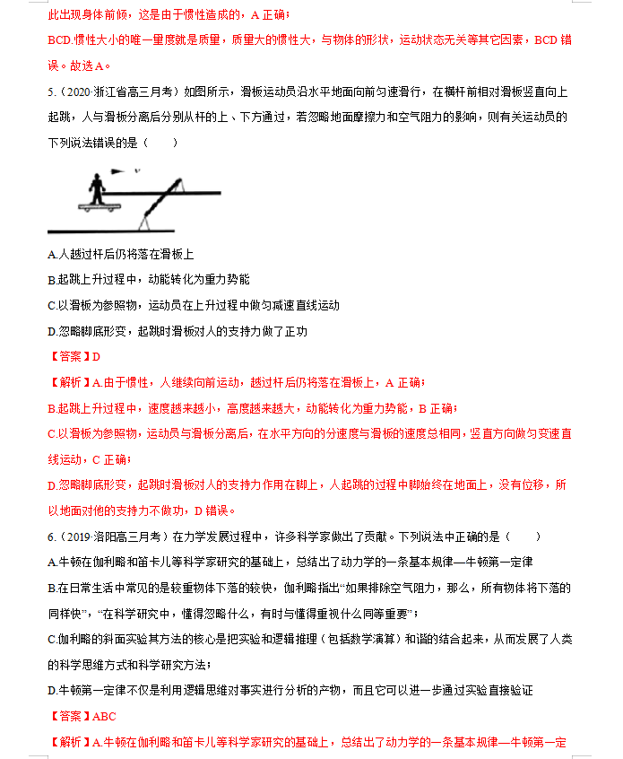
今天学姐给大家分享的是2021高考物理牛顿运动定律版块攻略包含了15大讲:牛顿第一、三定律理解及应用、牛顿第二定律理解及应用、牛顿运动定律与简单直线过程、牛顿运动定律与复杂直线过程等等!必不可少的资料!
- 大学|有种“整容”叫上大学,4年前后差距很明显,男生比女生变化还大
- 物理|物理天才成为哈佛终身教授,从未打算回国,9年后他终于说出原因
- 高校|双一流大学“大洗牌”,3所985高校或“降级”,武大逆袭
- 山东泰安润恒城 润恒城构建食品电商物理平台生态圈,五位一体
- 北京|大学毕业后,你混得最好的同学怎么样,你自己混得怎么样呢?
- 大学校园说|大学毕业后,你混得最好的同学怎么样,你自己混得怎么样呢?很符合“二八定律”各行各业的都有过多的比较毫无意义小编总结
- 教育部|教育部最新通知,大学、中学、小学寒假统一提前,可家长却很伤心
- 中学|教育部发布通知,中小学生迎来好消息,大学生迎来一个“坏消息”
- 法学|有没有哪些大学专业是越老越吃香的?
- 大学|这些优秀的重点大学都有自己独特的“江湖称号”!16个称号汇总!
