数学|高考数学的这些套路你了解吗?清北解题方法助你一臂之力!

文章图片

文章图片

文章图片

文章图片
高中的数学 , 是大多数同学最害怕的一门科目 , 它灵活度极高 , 变形题更是数不胜数 , 很多同学被绕来绕去就晕了 , 每天忙忙碌碌 , 但是成绩依旧提升不上来 , 许多家长更是束手无策
究其原因 , 就是学习方法出现问题了 , 很多同学认为 , 我多做题 , 多见见各种题型就可以啦 , 但是你的成绩提高了吗?
【数学|高考数学的这些套路你了解吗?清北解题方法助你一臂之力!】你有总结过这些题都考察什么吗?其实他们都是书中某个知识点 , 改变个出题思路 , 就是一种题型啦!适当的刷题可以 , 但是无效率的我们不要 , 因为高考不是比看谁做的题多!
高考就是看在规定时间内 , 谁的效率高 , 准确率大 , 这才是它真正的目的 , 不然如何为国家选拔人才呢?
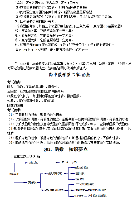
那么今天就和大家分享一下高中的知识点汇总以及解题思路
由于篇幅限制 , 以下仅为部分截取 。
完整电子版以及更多学习资料获取方式:
请点击我的头像然后发送私信“资料” , 即可领取 。
- 高考|高三期间,这3种学生,最让家长和老师放心,您家孩子在其中吗
- 高中化学|高中化学,高考超重点知识清单,决战高考在即建议人手一份
- 教育部|教育部取消4类学生高考资格,学习再好也没用,复读生成争议焦点
- 中国人民|高考择校:想当警察,警校怎么选?全国最好的5所警校,分门别类为您讲清楚。
- 高考|还记得“组团”出家的30位研究生吗?5年过去了,他们过得还好吗
- 云南|他6岁失去双臂,却靠双脚成为游泳运动员、高考状元、剑桥硕士
- 高中数学|《高中数学巧学巧解大全》共77页,3年都能用,高中生提分必备
- |14年前沉迷写小说,试卷上写8000字反对高考的女学生,如今过怎样
- 数学|最新出炉:2021高考数学必考题型讲解,必须收藏!
- |想不到了吧!高考政治精华知识点,还能这么提分!高考复习&月考必备
