学霸|高中历史知识点总结,北大学霸资料分享,超级详细版备考宝典

文章图片

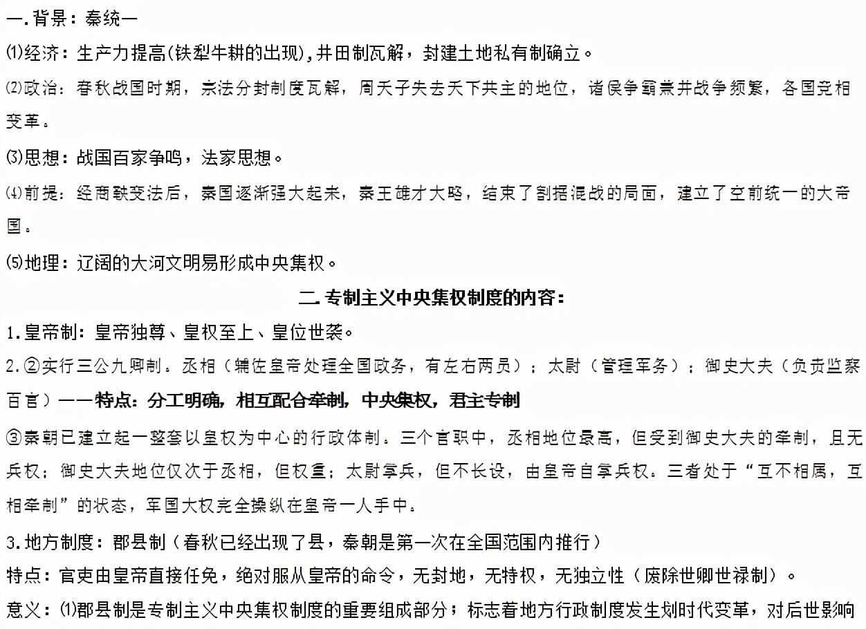
文章图片

文章图片

文章图片

历史的核心 , 在于【基础知识点】与【思维能力】的交汇 。
低分段(50以下) , 基本功更加重要;要冲中高分段(65+) , 则思维能力的更加重要 。 很多认真学习的学生也得不了高分 , 就是卡在了思维能力那里 。
【学霸|高中历史知识点总结,北大学霸资料分享,超级详细版备考宝典】本文将以纯干货的形式告诉你 , 那个玄而又玄的【高考历史】到底是什么东西 。
北北学姐为大家整理了“高考历史知识点总结(超级详细)” , 大家可以领取一份电子版 , 希望能帮到同学们快速提高成绩 , 决战高考!(推荐收藏 , 冲刺复习的时候练习用)
获取方式:点击头像加关注后私信【1】即可免费领取完整电子版哦 。
我是爱分享的厦大学姐
每天不定时更新高中各科学科资料 , 想要什么学科 , 随时使劲戳我!!!
上酸菜!
学姐作为一个过来人 , 真心想帮到大家更好
如果家长看到这份学习资料 , 一定要给孩子领取这一份提分法宝哦!
- 高中化学|高中化学,高考超重点知识清单,决战高考在即建议人手一份
- 都匀|任正非高中母校找其捐钱,他立马反问校长句话,对方瞬间失语词穷
- 高中数学|《高中数学巧学巧解大全》共77页,3年都能用,高中生提分必备
- 历史|招商策略:A股正在酝酿一波较为明显的上行行情
- 卫龙|我国又一富豪诞生!出身贫困县 仅高中学历,现掌握亿万身家!
- 学霸|女生学医最适合的科室有哪些?推荐8个适合女生的医学本科专业!
- 虎妈|盛产500强高管的印度是如何培养学霸的?海淀区妈妈都甘拜下风
- 教育部|教育部明确规定,这5类高中生无法参加高考,成绩再好也不行
- 学霸|?这种学生容易成考场中“黑马”,成绩不输于学霸,说的是你吗?
- 天涯看点历史号|难民出身、长相普通的她,凭啥嫁给世界级富豪?老公:是我高攀她
