高中化学|高中化学:必考题型母题清单,高考出题源头!题型再变也难不倒你

文章图片

文章图片

文章图片

文章图片

不知道同学们有没有看过奇葩说 , 在这个节目里有一个论点:“人的语言是复杂的 , 但行为往往是高度统一的” 。
其实我们学习也是 , 既有复杂的地方 , 也有高度统一之处 , 高考命题其实是有规律可循的 , 包括规定的知识点和题型 。
相比较其他科目 , 高中化学的题型相对还比较固定 , 同学们高中三年最需要做的是把题型的套路摸熟 。
首先就是要熟悉课本 , 虽然课本上找不到原题 , 但是有很多题都是课本上母题的升级版 。 然后就是多背题 , 高中化学其实套路都差不多 , 大概就是做着做着就发现题目全部都是一样的 。
比如 , 有机题重点考查官能团性质 , 无机化学会重点考查物质性质和其之间会发生的反应 , 化学平衡、能量这些知识点一般以计算题的形式出现 。 分析自己常在哪些题型上犯错 , 然后将解题思路研究透 , 搞清楚自己在哪一环出了问题 , 记下来 。
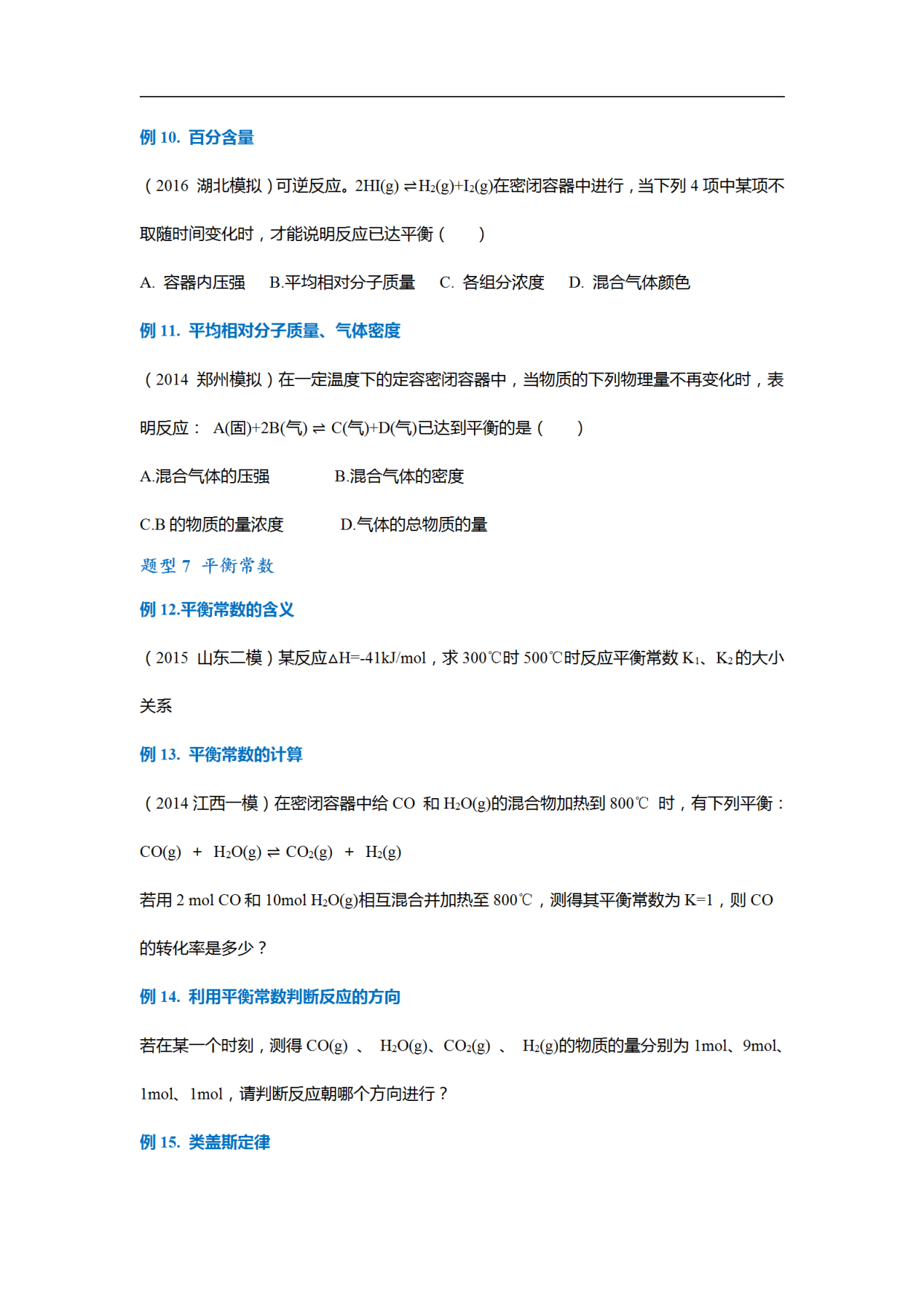
所以针对这方面 , 社长今天给同学们分享一下《高考化学必考核心母题清单》 , 一共164道必做题型 , 突破重点知识点复习才会轻松高效!建议家有理科生的家长给孩子们收藏打印一份 , 孩子们能够掌握母题 , 那么其他题型在变换也难不倒他!
篇幅有限 , 文章仅为部分资料展示 。 建议大家来找我领取一份完整资料打印在手里 , 这样才能让知识浮现眼前 , 才真正有作用 。
关注社长+私信(并不是要关注 , 不是粉丝我回复不了 。 一定要先主动呦~)
接下来进入正题 。
(因篇幅有限 , 以上只是一小部分 , 关注社长 , 每天分享学习技巧 , 解读高考出题规律 , 免费领取电子版资料 , 帮助同学们快速提分!)
获取电子版:
关注社长+私信
我相信一万小时定律 , 我从来不相信天上有掉下来的灵感和坐等的成就 , 做一个自由又自律的人 , 靠势必实现的决心认真地活着 。
--山本耀司
【高中化学|高中化学:必考题型母题清单,高考出题源头!题型再变也难不倒你】——社长今日偷来的语录
- 高中化学|高中化学,高考超重点知识清单,决战高考在即建议人手一份
- 都匀|任正非高中母校找其捐钱,他立马反问校长句话,对方瞬间失语词穷
- 高中数学|《高中数学巧学巧解大全》共77页,3年都能用,高中生提分必备
- 数学|最新出炉:2021高考数学必考题型讲解,必须收藏!
- 卫龙|我国又一富豪诞生!出身贫困县 仅高中学历,现掌握亿万身家!
- 教育部|教育部明确规定,这5类高中生无法参加高考,成绩再好也不行
- 中小学|高中要喂饭、不会穿衣,“妈宝神童”魏永康退学多年后过得怎样?
- 物理|新高考最难学的科目是什么?数学公认第一,第二化学物理不分伯仲
- 高中数学|高中数学:高考数学51页高分答题模板,可打印!
- |高中学生搞出来的黑板报,可以漂亮到什么程度?老师:舍不得擦掉
