高中数学|高中数学:经典例题100道,涵盖三年全部重点题型,人手一份

文章图片

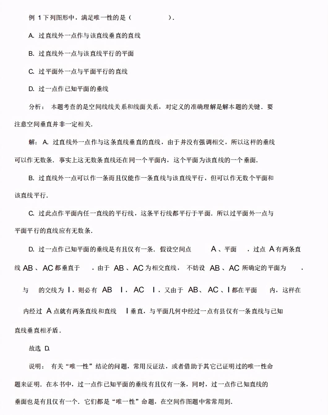
文章图片

文章图片

文章图片

从近几年的高考数学卷上看 , 简单题和中档题占据了75% 。 也就是说 , 只要平时认认真真学习 , 高考拿110分应该不是问题 。 与语文相比 , 数学的确很难 。 语文高考卷作文只要写字 , 不管正确与否 , 拿二三十分还是很容易的 。 但是数学高考卷大题写得再多 , 答案不对只能得零分 。
数学的基本功在高中阶段除了大量的论证外 , 依然需要大量的最基础的演练 , 这里包括速度与题量的训练 , 数学的效率提高还有一点就是每个方向的总结 , 在基础打好的基础上再加上题量训练 , 那么总结之下 , 效率才是真正地体现出来 , 学长就为大家整理了《高中数学100道经典例题》想要刷题 , 首先要将书本题型吃透!
获取方式:点击头像加关注后私信【资料】即可获取~
【高中数学|高中数学:经典例题100道,涵盖三年全部重点题型,人手一份】
- 中关村在线经典小屏手机复活:这尺寸索尼真有你的
- 高中化学|高中化学,高考超重点知识清单,决战高考在即建议人手一份
- 都匀|任正非高中母校找其捐钱,他立马反问校长句话,对方瞬间失语词穷
- 高中数学|《高中数学巧学巧解大全》共77页,3年都能用,高中生提分必备
- 服装|初冬和大衣太配了,经典造型不会错,这么穿远离撞衫尴尬
- 数学|最新出炉:2021高考数学必考题型讲解,必须收藏!
- 阿鹏聊三农|经典潜水腕表合集,它竟然也榜上有名,快看有没有你的菜
- 卫龙|我国又一富豪诞生!出身贫困县 仅高中学历,现掌握亿万身家!
- 尘飞扬说经典|蒋欣不像曼桢?《半生缘》原著表示,她比林心如更像曼桢
- 教育部|教育部明确规定,这5类高中生无法参加高考,成绩再好也不行
