高考|高中历史必刷1000题,涵盖高中所有知识点,刷完分数加30+!
【高考|高中历史必刷1000题,涵盖高中所有知识点,刷完分数加30+!】
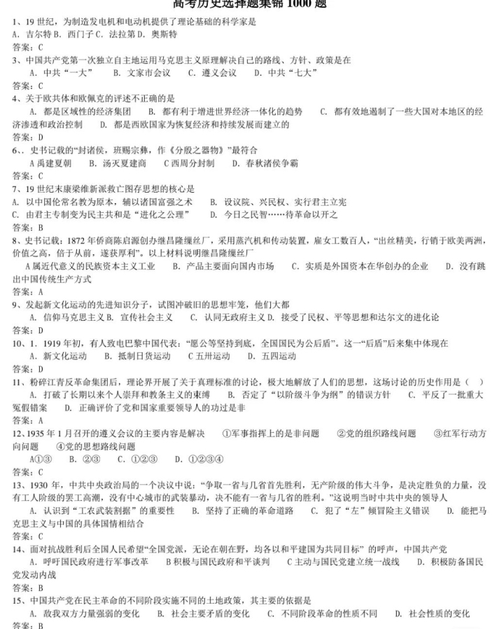
文章图片

文章图片

文章图片

高中文综最重要的就是选择题啦!只要把握住了选择题 , 文综分数就低不了!
其实文综大题是拉不了多少分的 , 大家只要字写的多一点 , 主观题是不会太差的~在我看来 , 识记要围绕两部分展开:
1、课本知识 。 2、试题答案 。
有的同学 , 可能又有疑问了 。 高中的课本东西那么多 , 历史就包括政治、经济、文化这三本书 , 有的学校甚至还学所谓的改革这本书…… 课本上的东西 , 对于马上就要参加高考的高三学生来说 , 让他们全背 , 显然不可能 。 那么 , 应该背什么呢?
阶段背景!阶段背景!阶段背景!!!
阶段背景包含这个时期的政治、经济、文化 , 其中文化还包括思想(几位学派的代表及其思想也要背)
如果大家看高考状元访谈之类的节目比较多的话 , 应该会发现一个现象 。 很多高考状元 , 都在强调背答案 。 可是 , 我们却很少有人实践下去 。 或者 , 实践下去 , 却没有应得的效果 。 这里 , 先说为什么要背答案 , 接下来再剖析怎么背答案 。
非完整版~
完整版可私戳:【历史】
无偿拿电子版资料~
- 高考|高三期间,这3种学生,最让家长和老师放心,您家孩子在其中吗
- 高中化学|高中化学,高考超重点知识清单,决战高考在即建议人手一份
- 教育部|教育部取消4类学生高考资格,学习再好也没用,复读生成争议焦点
- 中国人民|高考择校:想当警察,警校怎么选?全国最好的5所警校,分门别类为您讲清楚。
- 都匀|任正非高中母校找其捐钱,他立马反问校长句话,对方瞬间失语词穷
- 高考|还记得“组团”出家的30位研究生吗?5年过去了,他们过得还好吗
- 云南|他6岁失去双臂,却靠双脚成为游泳运动员、高考状元、剑桥硕士
- 高中数学|《高中数学巧学巧解大全》共77页,3年都能用,高中生提分必备
- |14年前沉迷写小说,试卷上写8000字反对高考的女学生,如今过怎样
- 数学|最新出炉:2021高考数学必考题型讲解,必须收藏!
