2021年全国各省书法统考进入倒计时多省份在公布统考时间后为了考生能够自信的走进统考考场还组织了书法模拟考试赶紧看看吧2021年11省书法专业统考时间汇总
文章插图
这些省份组织了模拟考试模拟考卷提前看抓紧查漏补缺
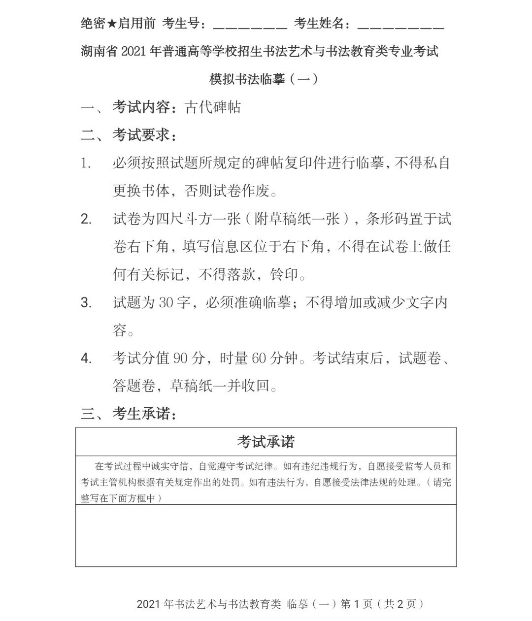
湖南省2021年书法学统考模拟考试试题
文章插图

文章插图

文章插图

文章插图

文章插图
贵州省2021年书法学统考模拟考试试题
文章插图

文章插图

文章插图

文章插图
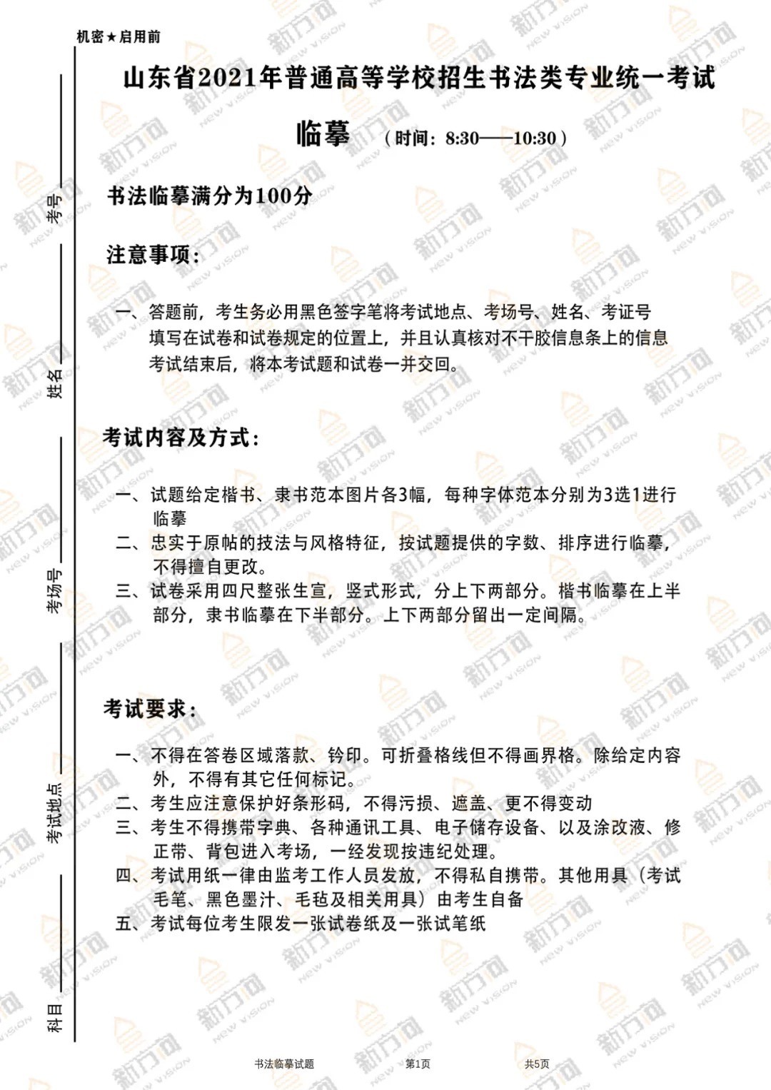
山东省第一次书法教学质量检测试题
文章插图

文章插图

文章插图

文章插图

文章插图

文章插图
山西省2021年书法学统考模拟考试试题
文章插图

文章插图

文章插图

文章插图
希望同学们在接下来为数不多的集训时间里更快的进步,更好地提升届时能在统考中金榜题名【 书法学统考|速看!2021年书法专业统考模拟考试试题曝光......】更多精彩书法内容尽在微信公众号“书法观”每天第一时间推送免费的书法教程,品读不一样的书法观点。搜索关注后,还可获取更多书法字帖、国画教程、篆刻印谱、硬笔技法的相关资料。
- 星光熠熠“新四届”:那些从这里走出的法学大家
- 新唐堂书法学校师生走进羲之故居
- 欧阳询楷书笔法学习字帖,偏旁结构技法演示,欧体楷书的帖学范本
- 速看!城里城外?连城方言全程精彩回放来咯~
- 隶书书法《礼器碑》简明教程,让书法学习不再盲目
- 四川|揭秘!四川高考美术与设计类、书法专业统考分数是这样科学公正地评出来的
- 征集|法制博览杂志,征集法律法学类及各相关交叉学科稿件
- 一见钟情|双学霸校园甜文法学系高材生VS计算机系花学霸,一见钟情,超甜
- 合作|群体合作中的必要惩罚
- 业务|法学祖师爷张汤有多厉害?人都死了还能为自己报仇,业务能力真强
