哺乳期乳腺炎是产后哺乳期妇女的常见疾病之一,常发生于产后1个月内,初产妇较多见。据文献报道,20%的哺乳期妇女曾患哺乳期乳腺炎。本病病情易反复,可能加重发展成哺乳期乳腺脓肿,严重危害母婴健康,是导致部分妇女放弃哺乳的重要原因。因此,积极预防与治疗哺乳期乳腺炎,提高国内哺乳期乳腺炎的诊断与治疗水平,有助于减轻患者的痛苦,守护母婴健康,提高我国母乳喂养水平。
一、定义
哺乳期乳腺炎是发生于哺乳期妇女乳腺组织的炎症,多伴有细菌感染,可发生于乳房局部或全乳房,一般乳房发病部位疼痛是常见症状,伴或不伴有乳房红肿、肿块,可伴有体温升高、寒战及全身不适等全身感染症状。
二、病原学及发病机制
通常哺乳期乳腺炎的发生与金黄色葡萄球菌、大肠埃希菌、链球菌等细菌的感染相关。但深入的研究证明哺乳期乳腺炎的发生并非与感染性致病菌存在着必然的联系。
因此,世界卫生组织(WHO)认为病原菌的存在只是哺乳期乳腺炎发病的要素之一。有研究者提出哺乳期乳腺炎是一种母乳微生态失调的过程,即乳汁适宜许多微生物生长,包括可能导致哺乳期乳腺炎的细菌菌落,这种共存、共进化的过程形成一种母乳微生态的动态平衡,当这种平衡被打破,就会发生局限性或弥散性的感染,导致哺乳期乳腺炎的发生。
三、病因及致病危险因素
文章插图
主要病因
文章插图
哺乳期乳腺炎发生的高危因素
文章插图
四、哺乳期乳腺炎的分型
及临床表现
注:根据临床诊疗经验分型;
文章插图
五、哺乳期乳腺炎的辅助检查
文章插图
【母乳喂养大难题:哺乳期乳腺炎,如何诊治和预防?】六、哺乳期乳腺炎的诊断
及鉴别诊断
● 根据患者发病特点、乳房症状、体征及全身症状、辅助检查即可明确诊断;
● 需与炎性乳腺癌、肉芽肿性/ 浆细胞型乳腺炎进行鉴别诊断;
● 必要时应进行穿刺活检组织病理学检查;
七、治疗原则
● 排空乳汁,避免乳汁淤积;
● 指征明确时足量、足疗程应用抗生素治疗;
● 必要时使用手术等有创治疗;
● 对症治疗缓解症状;
● 中医中药治疗;
● 尽量不停止哺乳 ;
● 乳汁淤积型哺乳期乳腺炎以局部治疗为主,及时排出淤积乳汁,保持乳管的通畅;
● 急性炎症型哺乳期乳腺炎在局部治疗的基础上,视患者病情程度行全身治疗;
八、治疗方案
乳房局部治疗
文章插图
全身治疗
文章插图
九、哺乳期乳腺脓肿
文章插图
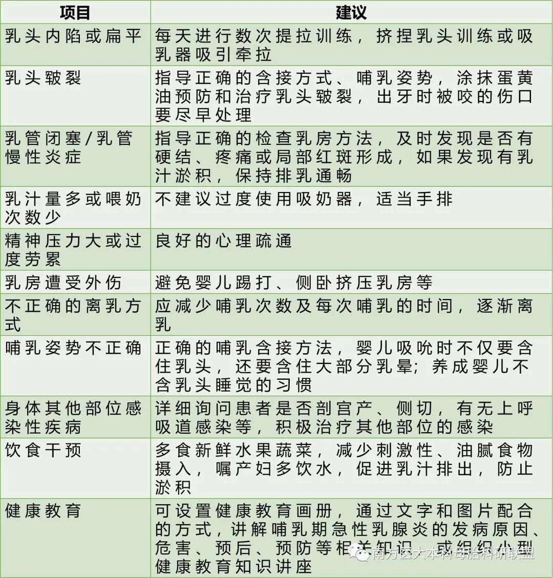
十、哺乳期乳腺炎的预防
文章插图
- 妈妈|喝“母乳”和喝“奶粉”的孩子,长大后有哪些区别3个区别明显
- 宝宝|18岁女生产下男宝后住宾馆,喂新生儿喝老年奶粉,宝爸去哪了?
- 宝宝|8岁男孩依然在吃母乳,断奶几次都失败告终,对孩子会有影响吗
- 乳汁|从小喝“母乳”和不喝“母乳”的孩子,长大后差别太大了
- 分泌|产后一周是“开奶期”,做好三件事,母乳喂养之路会顺利不少
- 果冻|11个月宝宝吃母乳身亡,医生怒斥“素食妈妈”的无心之举太无知
- 宝宝|宝宝喝母乳经常躺喂?危险坏处多,这样喂宝宝更适合
- 配方奶|“母乳无限好,只是断奶难”!9个问题,教你科学断奶少遭罪
- strong|2个月宝宝脑出血,医生:大脑有损伤,问题出在妈妈的母乳上
- 母乳代用品|世界卫生组织:婴幼儿配方奶粉等母乳代用品不应打折促销
