表面活性剂|孕妇呼吁度最高的洗护用品来了!超给力二胎孕妈教你到底怎么选?
我自己本来正值二胎孕期,是想为自己找出普通沐浴露、洗发水有哪些成分是孕妇绝对不能用的。
花了十几个小时查阅了大量资料足以写一篇论文后,我发现了一个颠覆我往常观念的事情——但凡孕妇不能用的,普通群体也不能用。
世界上的事本身就不是非黑即白的,专门孕妇沐浴露、洗发水可不一定就适合你,而普通洗发水、沐浴露说不定反而能满足你的需求。
文章插图
在我看来,怀孕后用什么洗发水、沐浴露关键还是要看自己肤质和发质。
到底如何根据发质、肤质选洗发水、沐浴露?
(太长不想看,可以直接翻到后面小结部分)
第一、根据发质选洗发水
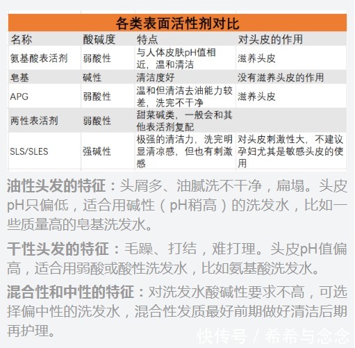
发质无非分成油、干、中、混合四种,受损和头皮屑都不属于发质问题,前者与护理有关,后者则是一种头皮病理性问题,与头皮油脂分泌太多头皮微生物滋生有关。
说到洗发水的酸碱度,肯定要谈到表面活性剂,简单对几种常见表活剂做了个整理:
文章插图
第二、根据肤质选沐浴露
好的沐浴露不仅会影响肌肤,还会增强孕期洗澡的欲望(我就是)。
文章插图
沐浴露和洗发水一个道理,也是根据表面活性剂类型分成皂基的、氨基酸的、复配的。
选沐浴露时也和你是不是孕妈关系不大,在保证安全的前提下,油性肤质酌情使用皂基类偏碱性沐浴露,但也建议不要天天用。(用多了会干痒掉皮)
干敏皮选温和的氨基酸类沐浴露,中性可以选复配类的。
第三、孕妇选洗发水和沐浴露的其他原则
安全性方面——毕竟腹中多了个小生命,用的各种东西都要谨慎再谨慎。
文章插图
泡沫质地方面——泡沫并非越多越好!
文章插图
只有泡沫适中、质地细腻且均匀的洗发水、沐浴露才既温和又洗得干净。
总结一下:
文章插图
交代下我自己的情况:
文章插图
我对洗发水、沐浴露的诉求:
文章插图
综合我亲身测验和身边小姐妹的使用感受,总结了几款适合大众的洗发水、沐浴露,供新手妈妈们参考,大家遇到什么好用的也可以在评论区补充~
嫩芙洗发水
文章插图
洗发水是我怀孕后朋友送我的,她怀孕那会也一直用的这个。怀孕了以后头皮的分泌物其实蛮多的,更容易出油也容易起头屑,一天不洗头就浑身不舒服。但孕早期那会我孕吐严重身体满虚弱,天天洗头实在不现实。
它也算是为我解决了当时洗头的烦恼,不用天天洗基本隔两天洗一次头出油情况也就还好,就算洗的时候不小心有残留或者进入眼睛也不会觉得刺激或者痒,这点完全是加分项!
文章插图
从泡沫质地来看,不算很丰富但是肉眼可见的绵密,有时候洗头敷衍下冲个两下就完事了,洗完并不会像我以前用的洗发水有那种滑腻感,洗得干净又清爽,在发尾上抹上配套的护发素连毛躁干枯的问题都得到了缓解。
使用感当然是深得我心,而在产品质量、成分的安全性上也可以说是很优秀了。
文章插图
这个牌子现在在某书上还蛮出名的,我写之前还特地去了解了一下,是来源于德国实验室的产品,8大无添加,成分的安全、研发技术都过硬,这点也蛮让人放心。
之前说过各类表活剂特点,这个洗发水是氨基酸的,添加的去屑及也是温和的吡罗克酮乙醇胺盐,刺激性较小但是去屑效果却没有打折扣。
文章插图
因为加了多种植物萃取保湿成分,不仅洗得干净而且也能柔顺头发,用的银耳子植物提取物的保湿度还是玻尿酸的补水的5倍,难怪我用下来丝毫没有干涩感相反很滋润,洗完头皮也是清清爽爽的。
- 孕产妇|孕妇生产杀手——宫外孕,是怎么发生的?
- 十月怀胎|孕妇十月怀胎,剖腹产2小时竟生出了“怪胎”,医生恭喜你
- 樱桃|孕妇常吃这3种夏季水果,不但能增进宝宝视力,还能促进大脑发育
- 羊水|孕期睡觉经常翻身,腹中胎儿会被压到?孕妇早知道早受益
- 蛋白质含量|孕晚期吃鹅蛋,真正的作用不是“去胎毒”,孕妇早知道早受益
- 矫正|想顺产的孕妇要知道,孕期到这一周,胎位基本就固定了,别忽视
- 山东省|山东省妇幼保健院孕妇学校开展“母婴传播性疾病的的预防”课程
- 食物|胎儿最怕孕妈吃的四种食物,孕妇吃得越欢快,胎儿就堵得越慌
- 高风险|孕期孕妇出现3个“异常”,胎宝宝或许智力有问题,孕妈要注意
- 列车|爱心接力 孕妇列车上顺利分娩
