小朋友|迪迦被下架,伍六七也难以幸免,虽然能够理解,但还是感到惋惜
相信大家都已经看到了迪迦被全网下架的消息,对于这件事的发生,可以说是比较突然,感觉童年的回忆突然就真的成为了一份回忆,以后再也无法“光明正大”地观看迪迦,相信大家也都有不少的话想说,这里也请观众们能够理性讨论,表达自己的一些感想。
文章插图
【 小朋友|迪迦被下架,伍六七也难以幸免,虽然能够理解,但还是感到惋惜】
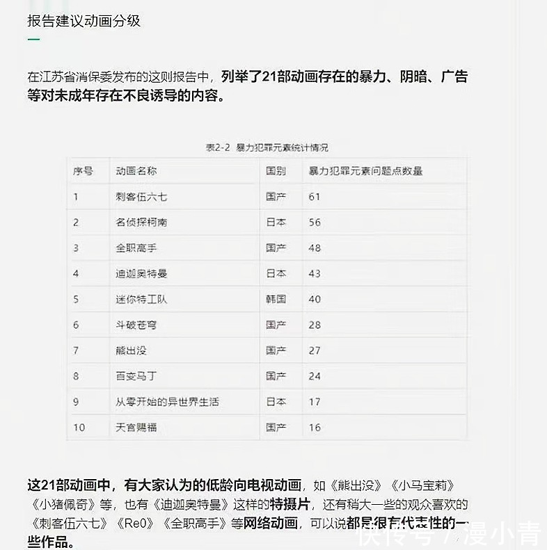
言之有理其实除开迪迦被下架以外,刺客伍六七第一季也同样难以幸免,包括斗破苍穹、名侦探柯南等作品也都被列在了名单上面,由此可见,这次的力度下得是十分之大。
文章插图
这里我个人其实还是表示理解的,与其表达下架的不满,我们不妨站在对方的角度,去看待这个问题,倘若不下架又会引发出怎样的社会问题?
文章插图
首先,关于被下架的动画,最大的关键字其实就是“暴力”二字,虽然迪迦这部作品充满了正义,但在家长看来,这其实就是在大家,小朋友除开电子游戏以外,最喜欢的,就是角色扮演,相信不少朋友小时候也都玩过类似的游戏。
文章插图
倘若只是正常的玩游戏倒还好,但每个小朋友的性格都不一样,对世界的认知程度也因为家庭的关系而产生差别,有时候就会出现,因为模仿而酿造出悲剧。
文章插图
站在家长的角度来看待问题,我们只能从最表面的层次上去分析,毕竟孩子擅长模仿,很多时候,他们的行为会显得更为纯粹。
任重而道远动画的打架的因素,确实会让一部分小朋友有样学样,此前也发生过不少悲剧,但我觉得这也并非全是动画的锅,家长的教育,也肩负着不可推卸的责任,毕竟在我看来,只要让小朋友分得清动画与现实,那么很多问题也都会迎刃而解。
文章插图
就好比教他们不要闯红绿灯一般,小朋友不会,就得教,只有经过很好地疏导,才能让他们健康地成长,幼年是一个人性格养成的关键时期,仅仅是不给他们看这些动画的战斗场面,我觉得并不算是一个很好地引导。
文章插图
相反,长此以往,随着对动画力度打压的增大,小朋友可能渐渐地都不知道一些事情的严重性。这里打个比方,比如动画打架不会见红,即便是各种刺伤,也不会让观众看到伤口处的恐怖,小朋友看多了,可能刺那么一下还真没事,如此发展,那可就是南辕北辙了。
文章插图
所以呵护小朋友的健康成长,光是下架,是解决不了办法的,更重要的是家长要有正确引导孩子的意识,不要再做到那种,孩子摔倒了,反而打地板为孩子出气,为了方便自己管理孩子,总是拿警察来吓唬他们。
文章插图
不过比较有意思的是,我是第一次知道斗破苍穹原来是低龄化的动漫,一想到我这个二十多岁的年轻人还在追着这部作品,想来也是惭愧。
文章插图
上面只是发表了一下我自己的感叹,对于下架的操作,我还是表示理解的,毕竟在呵护孩子成长的这条道路,是任重而道远。只是在下还是为此感到惋惜,毕竟倘若能够做到动画的年龄分级,也就没那么多事情了。
大家对此有什么看法?欢迎在评论区留言~
- 艾尔迪亚人|进击的巨人衍生篇,老年艾伦神志不清,差点被情绪控制了自己
- 迪迦|迪迦帮奥特曼打怪,其实不止一次,意志来源于本尊并非大古!
- 恶魔果实|布鲁克骗路飞多年!死前身份曝光,四皇联手被迫食用黄泉果实!
- 罗布奥特曼|上过央视的奥特曼有哪些迪迦没问题,特利迦真的有资格
- 令和|令和假面骑士第一“萌物”诞生,战斗力只有5,被恶魔小兵暴揍
- 迪迦·奥特曼|特利迦再度迎来特别篇:邪恶迪迦和贝利亚都有登场,德班来袭!
- 迪迦·奥特曼|特利迦:炎魔战士太悲催,时间被黑暗巨人占据,风头被迪迦抢走
- 坂本|能不能超越迪迦大结局,特利迦最终BOSS登场,捷德也要拍新番吗?
- 离子火花|犯了同样的错误,贝利亚被光之国抛弃,赛罗奥特曼为何成了英雄!
- 迪迦·奥特曼|奥特曼:和平精英奥特曼系列来袭,捷德排面拉满,迪迦刷新审美!
