央视|山东29日新增本地确诊病例1例 在青岛市李沧区
傻大方_原题:山东29日新增本地确诊病例1例
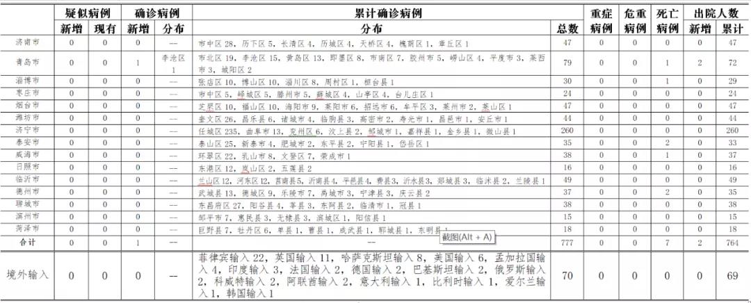
2020年10月29日0时至24时:山东新增本地确诊病例1例。累计报告确诊病例777例,死亡7例。新增治愈出院病例2例,累计治愈出院764例。
山东无新增境外输入疑似病例、确诊病例。累计报告境外输入确诊病例70例,累计治愈出院69例。
【央视|山东29日新增本地确诊病例1例 在青岛市李沧区】山东无新增无症状感染者。正在隔离观察治疗的无症状感染者4例(境外输入4例),出院1例。
今年以来全省共追踪到密切接触者26558人,目前尚有208人正在接受医学隔离观察。
文章图片
- 北京日报|宛若仙境!山东日照现平流雾奇观美景
- 央视新闻|香港现源头未明本地确诊病例,特定人士须强制检测新冠病毒
- 央视|美国康涅狄格州发生枪击事件 受害者为两名儿童
- 央视|“环高”减弱为强热带风暴 海南环岛高铁恢复开行
- 央视|香港收紧防疫措施 特定人士须强制检测新冠病毒
- 央视|云南独龙江旅游景区恢复开放 每日限预约200人
- 央视|广西玉林:老人被卡20厘米墙缝间 消防员巧妙营救
- 央视|安徽省发布大雾黄色预警 多条高速一度封闭或管制
- 央视|危险!陕西汉中发生一起老年代步车坠崖事故
- 央视|吴尊友:为何接连出现冷链食品检测呈阳性?
