热词|双11消费热词考( 三 )
2018至今:爆发式增长,买它!2018年,思聪少爷沉寂后,接过女生和消费热议话题的另一个男人出现了。
2020年10月31日晚,今年的双11比往年提前了11天。天猫双十一开幕盛典开场表演中,李佳琦笑容满面地举着“冲啊尾款人”的横幅出现在镜头里,而,这五个字便是当晚李佳琦直播间的红包口令。
当天晚上李佳琦直播间创造了数个热搜。这场长达5小时,6000万次观看。直播间隙,李佳琦走出直播间,与孟美岐在晚会上表演节目,创造数个像“冲啊尾款人”这样的微博热议话题和五六个相关热词,其中琦乐吾穷、李姓消费直接与李佳琦有着直接的关系。
文章插图
2018年开始,电商平台出现了新的变化,拼多多崛起、直播电商兴起,背后折射出的是渗透率逐年创新高,视频内容成为主流。
今年的双11,推出了定金+尾款的促销活动。在付定金的时候,感觉什么都买得起,毕竟定金只是在100元左右,等到付尾款的时候就在心疼钱,因此有着化身“尾款人”的梗。
文章插图
尾款人是大家对双11期间,付完定金的人的一种调侃,付完定金之后,都在等着付尾款,因此每个人都是尾款人。
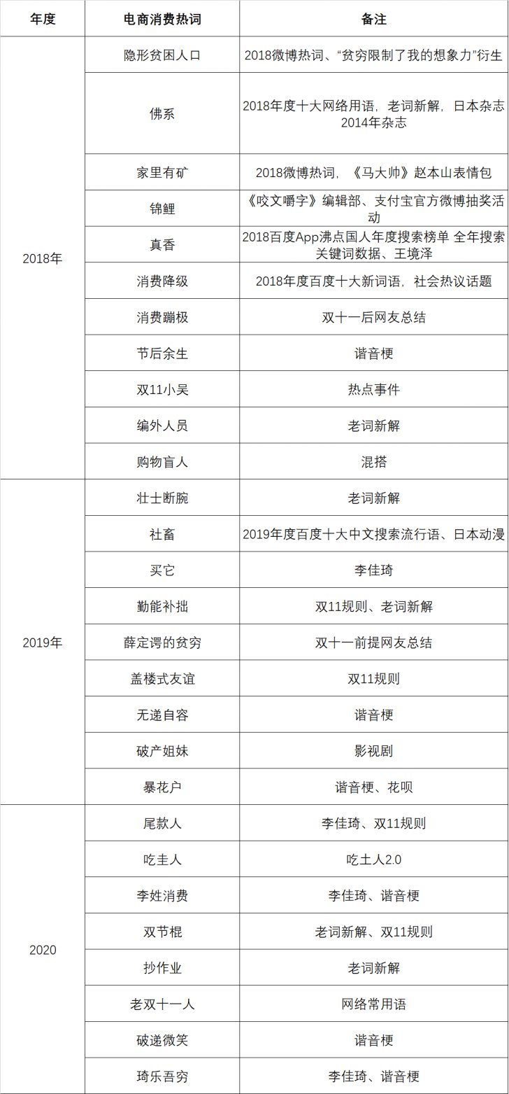
2018年后,消费热词呈爆发式增长,处于快速传播阶段。
如,隐形贫困人口、佛系、家里有矿、锦鲤、真香、消费 降级、消费蹦极、节后余生、双11小吴、编外人员、购物盲人、壮士断腕、社畜、买它、勤能补拙、薛定谔的贫穷、盖楼式友谊、无递自容、破产姐妹、暴花户、尾款人、吃圭人、李姓消费、双节棍、抄作业、老双十一人、破递微笑、琦乐吾穷。
这一阶段的消费热词来源,基本可分为这几类。
一是,新的特殊电商购物背景下,重新解读老词,赋予新的意义,基本为调侃和自嘲。二是,电商平台双11规则和事件引发,如勤能补拙、琦乐吾穷、锦鲤、盖楼式友谊等。三是,电视剧、电影、动漫、综艺等影视作品衍生,如破产姐妹、社畜。
文章插图
盒饭财经制图
相比上一阶段,传播主阵地开始转移,直播、视频等平台,开始逐步取代微博。消费热词的出现,开始从野生随意到偶然性爆发,到了现在的新词创造的方式和规律逐步清晰。同时,还出现不少对上一阶段的衍生和升级。
在今年的双十一中,天猫在解读相关数据时,将“JK、汉服、洛丽塔”戏称为破产三姐妹。其梗的来源,便是美剧《破产姐妹》,一开始为姐妹们一起买买买后,由于过度花钱,成为破产姐妹。
这一阶段,还有一个独有的创造热词的方式——谐音梗和常用词新改。如隐形贫困人口。
文章插图
“指有些人看起来每天有吃有喝有玩,但实际上非常穷。”十分贴切地形容了自己“表面风光,背后惨淡”的生活,在微博、朋友圈大量转发。所谓“隐形贫困人口”更多是自我消费不节制所造成的——不是没有钱,只是花得多而已。
天风证券相关研报显示:自2019年双11,直播成为商家获取增长的新动力。淘宝直播方面,2019年天猫双11,超过50%的商家都通过直播获得新增长。1小时03分淘宝直播引导成交超2018年全天,8小时55分引导成交已破100亿。
自2018年下半年开始,直播在双11的比重逐年提高,相关双11的消费热词中与直播相关的热词也越来越多。
吃土、吃圭、吃垚、吃?作为一个老双11人,双11如同春晚,其流程、节奏大家从最初抢不到的愤愤不平到如今的佛系、波澜不惊。包括双11如何调侃、自嘲,也都摸出了规律。
规律一,升级。
2016年的吃土人,到今年双11前夕的吃圭人,是热词调侃升级的方式之一。找到这一规律,想必明年吃垚、吃?都会出现,毕竟事实证明“吃土”是个极具生命力的热词。还有一种升级是语义上的升级。如隐形贫困人口,作为2018微博热词,其来源为另一个热词“贫穷限制了我的想象力”。
这种方式,自2010年就开始存在,被替代的可能性不高。
规律二,谐音梗。这个方式,在近两年越来越常见。
如,节后余生、编外人员、壮士断腕、无递自容、暴花户、李姓消费、琦乐吾穷、破递微笑等,都属于使用这一方式被创造的。
【 热词|双11消费热词考】规律三,平台规则调侃。这是一种传统创造热词的方式,如秒杀、包邮、盖楼式友谊、双节棍。
- 整形美容|双十一医美不良事件高发 热玛吉风险高 业内:医美职业打假人太少
- 时尚先生|小米雷军成2020年最出圈企业家:获时尚双刊年度人物
- 色卡|双人场景/多机位色彩匹配,色卡很重要
- 打响|拼多多打响双12首枪,iPhone12降到“mini价”,苹果11再见
- 易来|RA95显色只是起步,2020双12选灯必逛好店!
- 好消息|好消息!双十二实体店消费券已经开领
- 和谐|人民日报海外版今日聚焦云南西双版纳 看科技如何助力人象和谐
- S20|双十一实付3038.93元入手三星Galaxy S20 FE 5G 8+256版
- 智能手机|双面小米:猛士回归与“屌丝”依赖
- 运营方面|“双12”启动 饿了么欲用流量换会员?
