问答|复盘思考:怎么做好一款问答产品?( 三 )

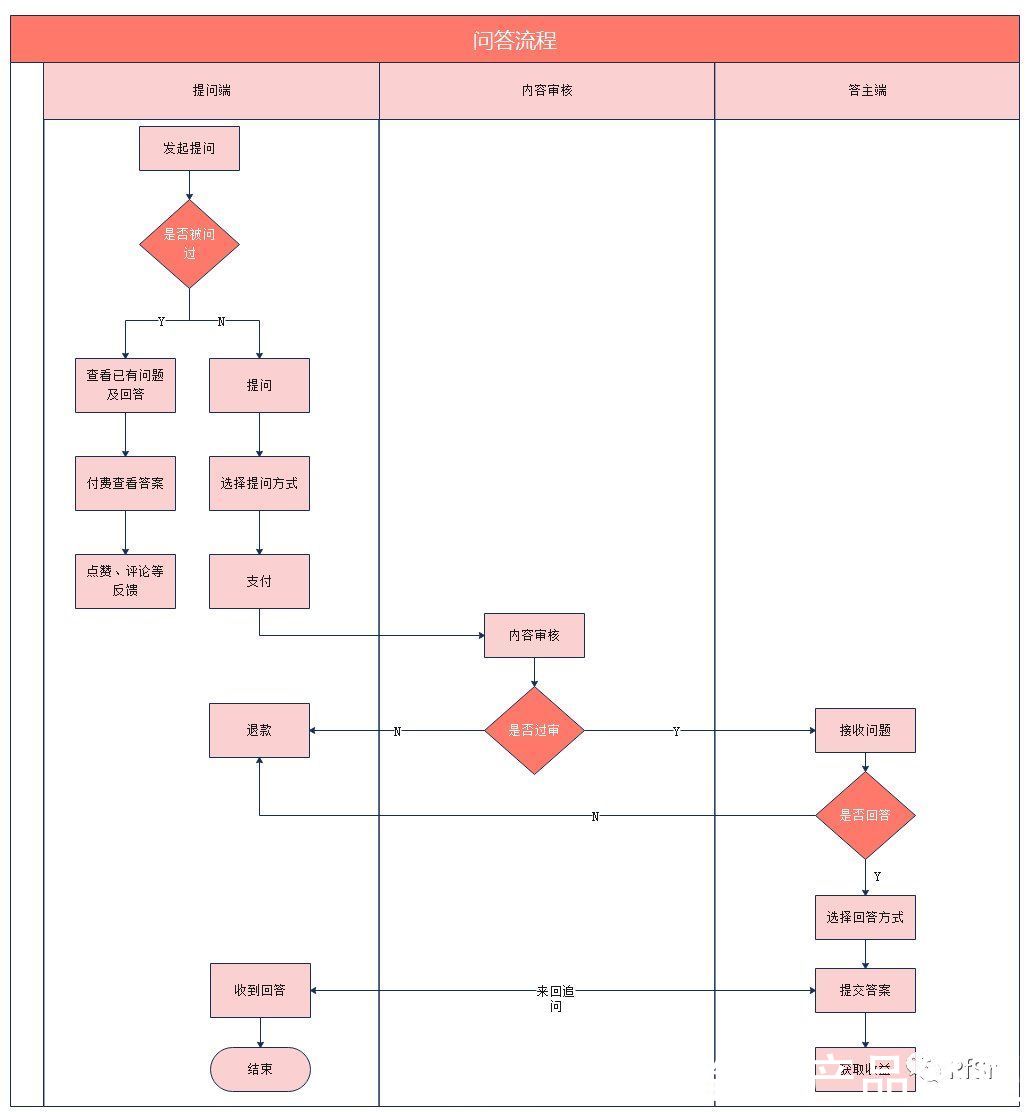
文章插图
3. 生命周期注意事项问答产品的生命周期,产品初期的特点是问题少、回答少、内容也少,产品侧重在于快速迭代,保障问答流程的顺畅。运营侧重在于储备冷启动内容,寻找种子用户,形成基础的社区氛围。
成长期的特点是问题、回答和内容量都开始快速增长,在这一阶段,产品侧重完善问答功能如追问、偷听等,提升用户体验,运营侧重引入更多优质答主,形成内容壁垒。
成熟期的特点是海量内容和用户,用户体量已经很大,问题相似度很高,需要对问题进行重定向,避免重复问题提问;同时尝试通过问答进行引流,寻求更多变现方式。
文章插图
本文由 @RfSr 原创发布于人人都是产品经理,未经许可,禁止转载。
题图来自Unsplash,基于CC0协议
- 目标和意义进行|关于智能的新思考:我们为什么探索性提出智能三定律?
- 品牌|双十一复盘:“不讲武德”的国货品牌——图拉斯
- 购买成品零件还是自制?我对制作矿石收音机的一些思考
- 关键词布局|企业如何做问答推广才有效果
- 灭亡|电商的深度思考,是促进了就业还是加速了中小企业的灭亡
- 思考快与慢6| 感觉不论好坏,也许只有一瞬间
- SaaS时代对数据安全的重新思考
- 百度自然语言处理技术新突破“端到端问答”迈出重要一步
- 转型|中国电信5G赋能金融科技驱动数字化转型的几点思考
- 微信|万字长文:谈谈我对视频号的思考
