面试何惧调优!腾讯技术官私藏的性能优化方案手册,原理实战齐全
随着互联网的发展 , 高可靠、高并发以及降本增效 , 已成为各大公司面临的现实挑战 , 性能优化需求愈发迫切 , 大到分布式系统 , 小到代码块的算法优化 , 都已经成为你日常工作中必须要面对的事情 。 对于开发者而言 , 性能优化也从加分项变为一个热门技能 , 缺乏相关知识将很难在面试或工作中脱颖而出 。
文章插图
性能优化作为大厂面试必考内容 , 很多应聘者反映说面试官的一些问题会让其陷入模棱两可的境地 , 不知如何作答 , 比如很多人就搞不懂缓冲与缓存的区别 。 这种问题的答案 , 只能靠体系化的整理 , 依靠零零散散的知识是行不通的 。 你需要具备触类旁通的能力 , 才能对面试的散点知识既有深度又有广度地做进一步升华 , 才会让面试官眼前一亮 。
文章插图
俗话说 , 知己知彼百战百胜 , 想要克服“性能优化”这一难题 , 先要了解性能优化的特点 , 并抓住其关键和本质 。 性能优化是个系统性工程 , 对工程师的技术广度和深度都有要求 , 它不仅需要你精通编程语言 , 还需要深刻理解操作系统、JVM 以及框架原理的相互作用关系 , 需要你多维度、全方面地去分析排查 。
很多小伙伴面临以上情况时或者平时学习都因为没有经验及学习资料而苦恼 , 在这特地分享这份大厂性能优化实战学习手册 , 从实战到底层原理深度分析工作中遇到的性能问题!由于篇幅原因 , 本文只展示了目录和内容截图 , 有需要学习性能调优的小伙伴只需转发后私信回复【666】即可来免费获取了!
文章插图
性能调优实战手册:概念篇如何制定性能调优标准及策略?
文章插图
性能调优实战:设计模式篇设计模式是软件开发人员在软件开发过程中面临的一般问题的解决方案 。 这些解决方案是众多软件开发人员经过相当长的一段时间的试验和错误总结出来的 。 如果你要想在 Java 界做得风生水起 , 游刃有余 , 设计模式必不可少 , 更不可少的更是设计模式的优化技巧 。 这个模块将结合一些复杂的应用场景 , 解析设计优化案例 。
文章插图
性能调优实战:Java代码调优部分代码优化是程序员在研发、测试过程中通过性能瓶颈分析工具就能够快速定位并解决掉的 。 常见的一种场景是测试同学在对服务进行压测时 , 无论怎么增加并发应用的 TPS 一直保持在某个值 , 这个时候要怎么排查呢?这个部分重点来分析 , 内容如下:
文章插图
性能调优实战:多线程调优部分目前大部分服务器都是多核处理器 , 多线程编程的应用广泛 。 为了保证线程的安全性 , 通常会用到同步锁 , 这会为系统埋下很多隐患;除此之外 , 还有多线程高并发带来的性能问题 , 这些都会在这个模块重点讲解 。
文章插图
性能调优实战:JVM性能监测及调优篇在面试的后期 , 往往都会问性能优化的问题 , 譬如你优化过 JVM 吗 , 有没有遇到过 JVM 排查的场景 , 如果只能说点基本的见解 , 那面试官给你的定岗定薪很有可能是初级 , 为了避免这种尬聊 , 兄弟 , 你还是进来深入交流一番吧!因此这部分通过实战重点分析JVM调优方面的问题 , 目录内容如下:
文章插图
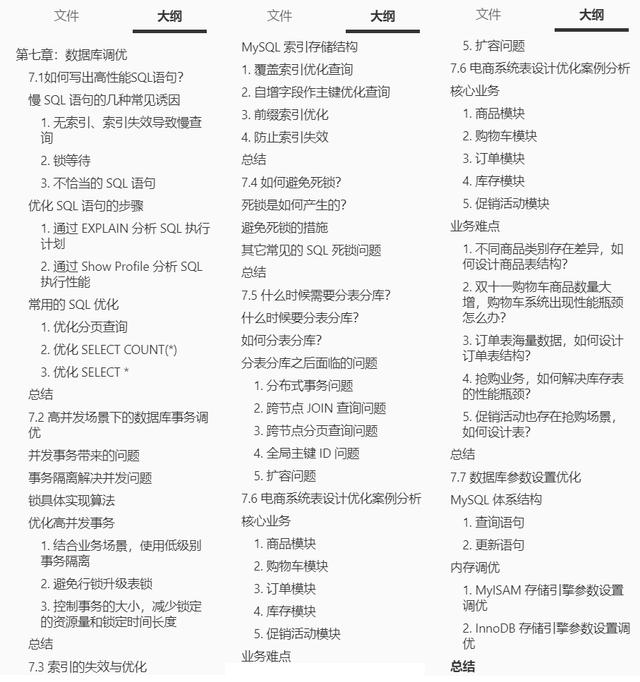
性能调优实战:数据库性能调优篇如今互联网行业用的最多就是 MySQL , 不管项目大小都会用到它 , 然而 MySQL 其实玩的就是优化和架构设计 。 这部分从基础到实战重点分析常用调优方法 , 内容目录如下:
文章插图
性能调优实战手册内容展示性能优化概念部分
文章插图
设计模式优化部分
文章插图
Java编程优化部分
文章插图
- 产业|前瞻生鲜电商产业全球周报第67期:发力社区团购!京东内部筹划“京东优选”
- 王兴称美团优选目前重点是建设核心能力;苏宁旗下云网万店融资60亿元;阿里小米拟增资居然之家|8点1氪 | 美团
- “天河优创”放榜
- 主题活动|首届“上海在线生活节”启动,8大电商平台优惠活动承包你的12月
- 优化|微软亚洲研究院发布开源平台“群策 MARO” 用于多智能体资源调度优化
- 中国首富又换人了?马云凭100亿优势超越马化腾,网友:厉害了
- iPhone12Pro|华为再爆新机,P50Pro暗藏三大优势,全面超越iPhone12Pro
- 人工智能|人工智能只会“优化”,而人类可以“进化”
- 最新|2020年12月最新购机推荐,这六款各有优点,实用党首选
- 表现|表现优秀的骁龙865高端旗舰都有哪些?以下这三款机型入手不亏!
