专家|李雪琴、李佳琦被点名后,杨坤又翻车!专家:行业或被“刷”入危机
11月20日,中消协发布“双11”消费维权舆情分析报告,李雪琴、汪涵被“点名”,李佳琦直播间也出现了“管卖不管换”现象。
红星资本局注意到,从去年下半年至今,网络直播带货领域迅速形成了一批“头部带货人”,并不断吸引名人入场。
11月26日,歌手杨坤又被曝出直播“翻车”,带货120万被指实际成交4万,商家表示已经报警。
“当越来越多的平台、主播、商家涌入直播带货行业,就会遇到‘流量’发展瓶颈,因此,为了获客不少从业者开始“弄虚作假”打破公平竞争,导致行业无序发展。”网经社电子商务研究中心法律权益部分析师蒙慧欣对红星资本局分析。
在她看来,正是由于眼下直播带货种种争议、乱象愈演愈烈。频繁翻车、假货不断、刷量造假、质量存疑、售后无门等问题的频频出现,将直播带货推入一个微妙时刻,甚至引起监管层面的重视。
文章插图
李雪琴、李佳琦、汪涵被点名后
杨坤也“翻车”了
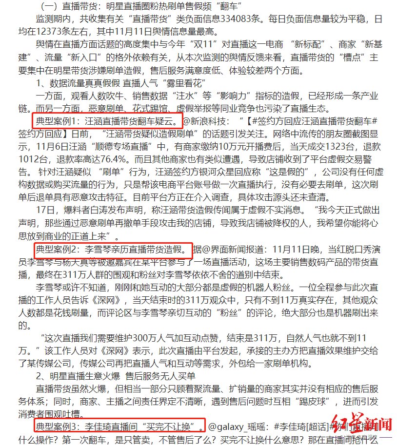
20日,中国消费者协会发布《“双11”消费维权舆情分析报告》,点名汪涵、李佳琦和李雪琴。同时,“大数据杀熟”、“不付尾款不能退货”、“双十一当天不能退款”等不合理规则也被当成了典型案例。
报告指出,“双11”期间,李雪琴直播间前端显示有311万在线人数。而根据后台,其中“真实”只有11万左右,而“陪”大家与主播互动的“网友”,其实是机器人。
【 专家|李雪琴、李佳琦被点名后,杨坤又翻车!专家:行业或被“刷”入危机】11月21日,李雪琴工作室发表声明表示,李雪琴本人及工作团队未参与任何直播运营,对直播数据统计过程毫不知情。
随后,李雪琴本人也表示,“也是有责任的,以后会更加谨慎地选择合作对象”。
此外,著名主持人汪涵也被质疑在“双11”中的带货直播被指退货率高达近8成,且存在“刷单”行为。
李佳琦带货的平台里,据消费者评论,存在“指合成肉为鲜肉”、“未来肉”,“不给换”等现象,也一并上了“点名榜”。
文章插图
11月26日,歌手杨坤直播又“翻车”。据每日经济新闻,杨坤直播带货120万被指实际成交4万,商家表示已经报警。
红星资本局注意到,这些网红、明星被点名并不突然。
在11月13日,国家网信办与有关部门联合发布《互联网直播营销信息内容服务管理规定(征求意见稿)》(后简称《管理规定》),其中明令禁止的行为就有“虚构或者篡改关注度、浏览量、点赞量、交易量等数据流量造假”。
专家:持续“刷”出“虚假繁荣”
整个行业或陷入危机
经济学家宋清辉对红星资本局分析,如果网络直播带货持续“刷”出“虚假繁荣”,长此以往,整个行业或陷入危机之中。
“当前,刷单、数据造假等‘灰色产业链’已经初步形成,若不及时加以严厉整治,轻则扰乱经济秩序,重则影响社会稳定大局。而不管是消费者、管理部门还是投资者,社会一系列的反应已经传递出该领域回归理智和降温的信号。"宋清辉说。
对于网络直播带货的“火”,宋清辉认为其“缺乏根基”。在分析网络直播带货的模式运行逻辑时,宋清辉指出,网络直播带货靠的就是“不理智消费”,简言之就是在收割“智商税”,倡导理智和完善的服务终究会令其灭亡。
网经社电子商务研究中心法律权益部分析师蒙慧欣对红星资本局分析,直播带货作为互联网销售宣传新业态,受到不少消费者的追崇,究其迅速发展的原因,一方面是电商平台获客成本提升,想利用直播带货模式促进引流,同时降低获客成本;另一方面是,直播带货可以快速激发消費者购买欲望,带动销量。
“当越来越多的平台、主播、商家涌入直播带货行业,就会遇到‘流量’发展瓶颈,因此,为了获客不少从业者开始“弄虚作假”打破公平竞争,导致行业无序发展。”蒙慧欣说。
蒙慧欣认为,正是由于眼下直播带货种种争议、乱象愈演愈烈。频繁翻车、假货不断、刷量造假、质量存疑、售后无门等问题的频频出现,将直播带货推入一个微妙时刻,甚至引起监管层面的重视。
蒙慧欣称,在此背景下,监管文件不断出台,对行业而言是好事,相比于无序发展,通过持续的监管施压,厘清平台、商家、主播的责任划分及其违法成本,让三方在直播过程中严格要求,同时也能更好保障消费者权益。
- 峰会|这场峰会厉害了!政府企业专家媒体共议网络内容生态治理
- 食品|专家:中国加强新冠病毒污染防控 进口冷链食品可正常购买
- 冷冻|冷冻食品怎么买?怎么清洗加工?怎么保存?专家解答来了!
- 荷兰专家:中国突然宣布,将与日本尼康强强联合,阿斯麦处境危矣
- 海淘|收到海淘包裹如何降低病毒感染风险?专家回应:手要彻底清洗
- 中国|高技术产业链瓶颈问题如何破解?专家:新材料原始创新是关键
- 智能|新版智能汽车测评规程“新”在哪里?12月4日中汽院智能网联专家帮你破题
- 石墨|石墨烯与硅基芯片有何不同?为何性能差超10倍?听听专家怎么说
- 顶尖的计算机专家,会采用何种方式来看待这个世界
- 华强北|钢琴音乐会在深圳市福田区华强北科技综合体奏响
