无人问津|万枚试管婴儿冷冻胚胎在零下196℃沉睡,十年无人问津!医院要清理了
陆军第七十三集团军医院(原174医院)的
厦门174生殖中心昨天发出清理通知
上万冷冻胚胎十年无人问津
如果没有前来续费将被销毁
文章插图
公众号截图
万枚冷冻胚胎在医院库存10年以上?
174生殖中心的公众号推文说,在我院(原174医院)泌尿外科生殖医学中心,每年有上万枚试管胚胎形成,其中一部分幸运儿被选中进入妈妈的子宫顺利诞生来到这个美丽的世界,但也有一些胚胎,就此冰封于生殖中心实验室的液氮罐里。
文章插图
据介绍,作为闽西南地区最老牌的生殖中心,这个中心已有20多年的历史,每年不断产生的冷冻胚胎给院方带来了保存的难题。从生殖中心成立的近20年来保存的冷冻胚胎有近10万枚,其中10年前(2010年前)的冷冻胚胎有一万多枚,大量占用医疗资源。
此前中国之声《新闻晚高峰》报道,随着不孕不育患病率攀升,越来越多的父母把“试管婴儿”当成了培育下一代的希望。但在一个活生生的婴儿呱呱坠地背后,往往有5个以上的“胚胎”备用。
新闻延伸:什么是冷冻胚胎?
冷冻胚胎是伴随试管婴儿技术的出现而出现的。1978年世界上第一个试管婴儿在英国诞生,Steptoe博士和Edwards教授共同研究出了这一成果,被称为人类医学史上的奇迹,给无数在常规情况下无法生育的男女带来福音。
沉睡之困:
一万多条“生命”在零下196℃沉睡?
这家生殖中心昨天说,2010年之前的上万枚冷冻胚胎很多都无人问津。这是因为时间太长了,其次,部分夫妇生完孩子可能换了住址或电话,之后就失联了,这些胚胎就成了无主冷冻胚胎。
这也不是厦门174生殖中心面临的难题,这些年,各地生殖中心都爆出有此类难题,此前媒体报道说,医院也试图联系冷冻胚胎主人,有的电话和地址不对,有的电话接通了,一听说是医院生殖中心,立即挂了电话。医生们分析,这可能与传统观念有关系,很多夫妻不想让外人知道自己的孩子是试管婴儿,所以从心理上比较排斥与医院联系。
厦门174生殖中心说,医院为保管这些“生命”,专门辟出场地,安放液氮罐,且每周都要不断往里面充液氮。有些冷冻胚胎已10多年没有续缴冷冻费,但医院仍然保存着。
文章插图
据了解,冷冻胚胎条件严格,需要在零下196℃的液氮罐里保存,因为只有在这种环境下胚胎的代谢才能几乎处于静止状态,保持当时取出时的质量。换句话说,里面冷冻的都是一个个“生命”。
无奈之举:医院发出清理通知
推文透露,近期医院拟对超期冷冻胚胎进行统一处理,第一批是2010年前留存的胚胎,也就是冷冻期限超过10年的胚胎。
这么处理:
院方说,我们已提交本院生殖医学伦理委员会审议,并通过对未续交冷冻费的胚胎给予处理。处理时间为本声明发出的1个月后,对在规定时间内未来院声明者视为放弃冷冻保存而给予销毁胚胎。
医院呼吁当年留下冷冻胚胎的夫妇,认真考虑它们的去留,如果希望继续保存胚胎,夫妻任一方携带双方身份证、结婚证、女方病历及就诊卡来院续存胚胎。
为什么要这样处理?
为什么要这样处理?
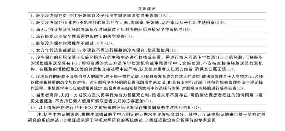
推文说,根据中华医学会生殖医学分会冷冻胚胎保存时限的中国专家共识(中华医学会生殖医学分会第四届委员会,生殖医学杂志2018年10月第27卷第10期)——
第5条:冷冻胚胎保存时限推荐不超过10年;
第6条:女方年龄达到或超过52岁建议不再进行胚胎冷冻保存、复苏和使用。
冷冻时间超过10年,女方年龄超过52岁,保留冷冻胚胎意义不大,且造成大量医学资源浪费。
文章插图
医院有权这样处置吗?
之前约定:不续费 医院有权处置
推文说,我国对人类辅助生殖技术冷冻胚胎的管理尚无明确法律规定,目前只有2001年颁布的《人工辅助生殖技术管理办法》和《人类辅助生殖技术规范》。其中《人类辅助生殖技术规范》在2006年进行了修订,此后一直沿用至今。其规定:
在冷冻胚胎之前,生殖中心与患者必须签署胚胎冷冻和解冻知情同意书。
据介绍,在这家生殖中心每位有冻胚的患者,均需签署胚胎冷冻知情同意书,对逾期不续交冷冻费的胚胎处理有明确规定:逾期未续交冷冻费又未来院声明者,视为自动放弃冻胚,医院有权处理这些冷冻胚胎。
- 优酷|上海惊现求子公寓:女子连续做试管婴儿,肚子布满针孔!当妈真难
- 嵌合胚胎|最新研究:嵌合胚胎也能成功诞生试管婴儿
- 3胞胎|30岁女子试管婴儿生下3胞胎,2男1女很可爱,活出女人羡慕的样子
- 试管|国内首例“试管婴儿”,曾遭人质疑,时隔32年她活成这样
- 妇幼保健院|【医疗快讯】河津市妇幼保健院完成2例试管婴儿术前准备工作
- 胚胎|过来人劝告“不要轻易做试管婴儿,四个潜在风险,伤财又伤身”
- 双胎|三门峡首例双胎试管婴儿宝宝今日出院
- 手术|广东 试管婴儿手术险助孕宝推出
- 试管婴儿|赣州市首例“第三代试管婴儿”平安诞生
- 试管婴儿|和平医院首例试管婴儿,21岁啦!
