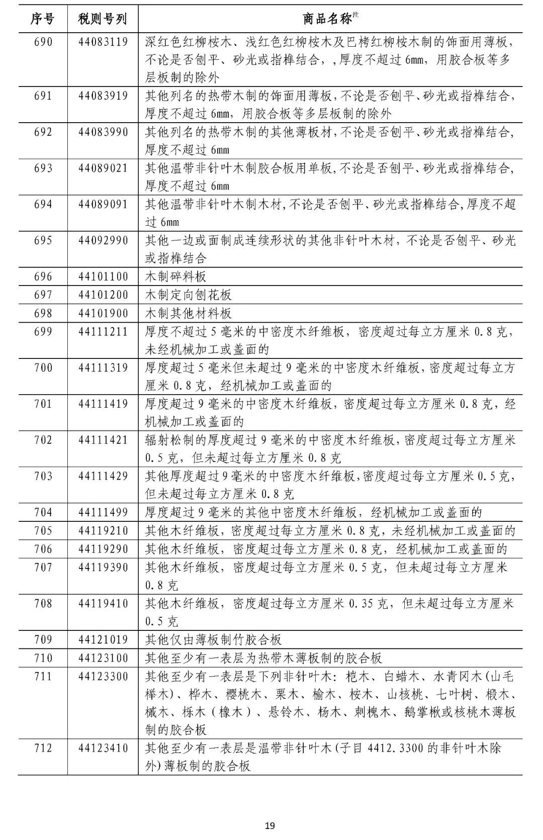
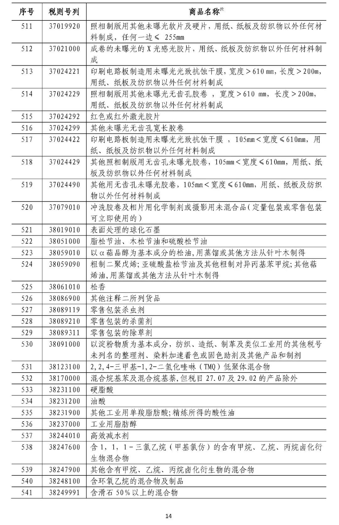
中国拟对这些原产于美国的产品加征关税(附清单)( 四 ) 2018-08-04 上一页123456下一页 中国最刺激的电梯,300米的高度2分钟到达,玻璃栈道算什么 中国最大内陆淡水湖冬捕开始啦,渔民直接用湖水煮鱼,味道太棒啦 中国保存最完好的古城,被称为风水第一城,如今都不收门票 世界第一夺命公路,从中国到菲律宾必经这里,引来无数游客挑战 中国“唯一”以货币命名的城市,5000多年不改名,你知道是哪里吗 中国“最爱国”的玻璃桥!仅凭8根柱子支撑建在狼牙山山顶上! 中国的垃圾食品,成为非洲炫富的资本,女性还用来相亲 黄河岸边的城市,因为这些而闻名! 中国实力最强的地级市,GDP将破2W亿大关,却至今没有自己的机场 当年中国花费20亿,在废石坑里建造的酒店,现在怎么样了?