按关键词阅读:




(红网湘潭站 记者 凌雨晴 通讯员 周佩)
稿源:(红网湘潭站)
【】网址:http://www.shadafang.com/c/hn420188.html
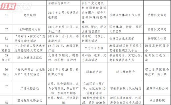
标题:湘潭迎2019年春节 多个文化惠民活动将轮番上演( 二 )




(红网湘潭站 记者 凌雨晴 通讯员 周佩)
稿源:(红网湘潭站)
【】网址:http://www.shadafang.com/c/hn420188.html
标题:湘潭迎2019年春节 多个文化惠民活动将轮番上演( 二 )
上一篇:世界上美女最多的国家,还对中国免签,不是乌克兰也不是俄罗斯
下一篇:湘潭“蓝天卫士”2018年举报大气污染问题2594条
小编提示您本文标题是:西安是一座来了还想来的城市,很适合来旅游的朋友。来源是。...
小编提示您本文标题是:财务造假债台高筑*ST两家公司双双退市 谁来收拾散户的一地鸡...
小编提示您本文标题是:金秋最值得去的11个古镇,据说五千年的文明都在这里了。来源...
小编提示您本文标题是:“到此一游”!日本京都岚山竹林遭游客刻字破坏。来源是。 游...
小编提示您本文标题是:来东京都厅,一起俯瞰东京。来源是斑鸠旅行。 早晨起来,东京...
小编提示您本文标题是:网友盘点国内十大有颜值,有内涵的小吃街,快来签到你去过哪...
小编提示您本文标题是:南澳大利亚玩不停的冒险乐园。来源是。 两年前,她第一次来澳...
小编提示您本文标题是:走私边贸横行,越南海产进口额从2500万增至50亿,大部分流入...
小编提示您本文标题是:杭州跻身春节十大热门城市,还成了吃货最爱!但这份爱貌似有...
小编提示您本文标题是:2018全球最佳旅游胜地,塞舌尔。来源是女人不应该委屈自己。...