按关键词阅读:
接盘TikTok,已经不单纯是个商业问题,45天内张一鸣是否能搬到救兵,关乎中国新一代新经济企业的全球化征途 。
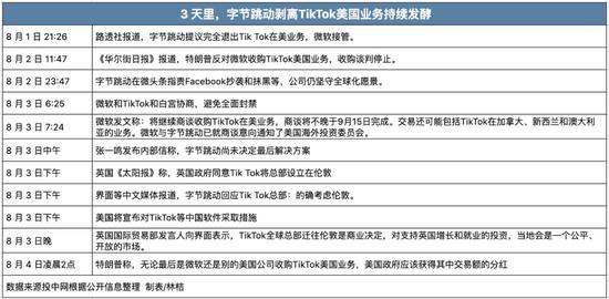
TikTok美国业务的命运又迎来转折点 。
北京时间8月4日凌晨2点,美国总统特朗普在白宫对采访人员说:“除非微软或其他美国公司能够购买TikTok并达成交易,否则TikTok将在9月15日被强制关闭美国业务 。”特朗普还表示,作为交易的一部分,购买公司应向美国政府支付“部分资金” 。
文章图片
也就是说,留给张一鸣的决策时间还有不到45天 。
在剩下的时间里,TikTok能不能搬来救兵,不仅关系着字节跳动的全球化征途,作为史无前例的内容公司出海,字节跳动还将为中国新经济企业提供一个全新的出海样本 。
摆在TikTok面前的最差结局我们已经知道了,在特朗普政府的施压下,TikTok美国业务彻彻底底被卖掉,字节跳动不保留任何股份——那将是一个十分“憋屈”的结局 。
但好在还有时间 。TikTok能不能为自己改写命运,它能不能搬来更强大的救兵?
一、TikTok能不能搬来救兵?
“我认为很难找到什么救兵 。”前ofo美国创始合伙人李东芃给了一个消极的预测 。
为什么?李东芃分析称,现在中国企业出海所处的大背景是美国、印度都在维护本国的商业利益,而TikTok作为很成熟的流量入口(很大一块资源),从意识形态的角度看,任何一个主权国家都不愿意拱手让给敌对方掌握 。而且,资本主义国家的财团会在利益驱使下向政府施压,自然不会放过TikTok这块肥肉 。
字节跳动前员工、内容创业者Stephen则认为TikTok还没走到绝路,事情或许还有转机,“谈得怎么样还要看特朗普的‘脸色’ 。但是救兵能起到的作用十分有限 。接盘TikTok这事儿已经不再单纯是个商业问题了,和美国大选、特朗普连任等因素都挂上钩 。”
Stephen认为,美国方面很强硬,能迂回的空间比较有限 。TikTok的命运,某种程度上反应了商业成为政治的牺牲品,“TikTok夹在中间,成为了众矢之的,虽然不公平,但也很无奈,这是中国公司出海难的关键因素 。”
Stephen推导出TikTok可能的三种命运:
1、和微软谈崩了,特朗普明令禁止美国本土逐出TikTok 。
2、微软接盘,但几乎是完全售卖,字节跳动无法占股投资 。
3、微软接盘,字节能占一定股份,在发展战略上有一定话语权 。
“这三种结局,显然第三种更利好,但现在都还不好说 。”
“不过话说回来,以上的任何一个结局都让人感到惋惜,只是现在也别无选择,只能夹缝中求生存了 。”
在TikTok命运转折之际,微软似乎成了那个渔翁得利的角色 。
一位不愿具名的前微软高管与投中网交流时表示,45天内应该不会出现救兵了,这更多是谈判的时间,毕竟这么一大笔交易需要较长的谈判时间 。
在前微软高管的视角中,TikTok的处境,根本源于美国对于中国人、中国公司的不信任 。
目前来看,对字节跳动来说,TikTok美国业务必须要卖,不然就会被封禁,这是不得已的选择,否则会造成更大的损失 。
“就这几个美国互联网巨头来说,卖给微软是最合理的、大家都会接受的:从Skype到linkedIn,微软在社交产品一直有想法,但是没做好,大概率微软会让TikTok独立运营 。”
前述这位微软高管分析,TikTok不太可能出售给Facebook,TikTok跟Facebook是竞争关系,美国政府也不会同意,这会加重后者的垄断 。尤其,“美国公司和美国政府是两码事,美国政府对Facebook很不满意 。”
就在特朗普表态之后,微软公司前CEO史蒂夫·鲍尔默表示,微软对TikTok的追求是“令人兴奋的”,且微软也有能力应对随之而来的任何监管问题 。
TikTok美国业务命运还未卜,微软市值却受此消息刺激,一夜暴增了5417亿元 。分页标题#e#
8月4日收盘,微软股价上涨超过5.6%,到216.5美元/股,为历史新高价格 。一夜之间,微软市值增加870亿美元(约6004亿元人民币)市值——远高于TikTok整个应用的500亿美元估值 。
“这件事对微软来说是个Smart move,但对TikTok来说不是好归宿 。微软业务 TO B比较强,TO C差点意思 。以微软的技术能力,估计可以反向研发,破解字节跳动的算法 。”国内某知名企业战投投资人告诉投中网 。
45天,更像是给TikTok判了一个“缓刑” 。但张一鸣不服输,没有放弃 。
二、张一鸣不想服软
昨天,张一鸣给字节跳动发了全员信《TikTok进展同步以及我的一些想法》 。他在信中强调,不认同字节跳动必须出售TikTok美国业务这决定,但会面对CFIUS(美国外资投资委员会)的决定和美国总统的行政命令,同时不放弃探索任何可能性 。
张一鸣的态度赢得了不少创业者的认同 。国内某社交大公司的前技术高管Leo认为张一鸣是很厉害的创业者,期望他能挺过去,不断开拓——和马斯克一样的创业品质 。“你创过业就知道了,不断开拓这四个字很少有企业家做到 。”
前ofo美国创始合伙人李东芃认为张一鸣可以的 。“他有全球化巨头的企业家品质”,但或许还需要一些时代机遇 。
“格局吧,张一鸣身上有一种大格局 。”Stephen认为,张一鸣几年内能把公司做到今天的地步,他身上最重要的品质是格局,其次就是那些成功企业家都有的品质,还有更重要的一点是开放多元 。
他也记得此前字节跳动战略负责人华巍发过一个朋友圈说,梦到一鸣问他:宇宙的目的是什么?“这个价值观也被他深深地融入到了公司的管理中,字节的协作和管理,组织间的高效、透明,在中国互联大厂中,都是少见的 。”
前微软高管评价张一鸣称,他是一个具有与年龄不相匹配的理性的人,是非常务实的 。“这种理性决定了在复杂环境下会选择最现实、最合理的方法:或许会为了保留全球化的逻辑,不全卖掉,只卖掉美国、印度等敏感市场,在其他市场保留 。只要存在就还有参与竞争的机会 。”
一位接触过字节跳动的机构投资人向投中网表示,“我倒觉得张一鸣没那么理性,我觉得黄峥才是这几人里面最理性的 。最强80后,我pick黄峥 。”
同为内容创业者的Stephen相信字节跳动能闯过这次难关,他认为虽然局部受挫,但字节不会放弃海外市场,只是短期内可能会调整战略 。
也就是说不管45天内,张一鸣能不能搬来救兵,字节跳动出海全球化的进程不会改变,字节跳动成为全球化公司的愿意不会放弃 。
那么,一旦失守TikTok,字节跳动损失有多大?
文章图片
在投中网此前发表的《字节跳动IPO前的最重要一役:守卫TikTok》一文中,我们已经详细阐述过TikTok对于字节跳动的收入贡献和流量池扩张作用 。
如果失去估值500亿美金的TikTok,字节跳动上市时间是否也会受到影响?
李东芃认为,会受影响 。不过,他也认为“一个好公司,上市的节点不是最重要的问题 。”反而,字节跳动在中国市场重压竞争下的表现,以及对于信息数据挖掘的专注是其估值的保证 。
内容创业者Stephen认为会受影响,“假如国内业务独立打包上市,是否还能支撑起1000亿美元的估值,这个很难说 。但我个人还是非常看好字节未来的发展,即使出海业务受阻,国内业务也还是可以大展拳脚的 。”
不管前路荆棘多少,全球化进程,张一鸣早就下定了决心,而且也几乎成为了新经济企业壮大的共识 。
2016年,张一鸣与黄铮一同参加了央视的《对话》栏目,当黄峥被问到加入假如你是张一鸣要怎么做时,黄峥说,“如果我是张一鸣,我想我会更加激进的做全球化 。”
当时的黄铮给出的理由是,他们这一代互联网创业者有更好的背景,更大的全球化视野,能创造更大的 。尤其,当公司从全球布局再反扑回中国时,打市场会更加从容一些 。分页标题#e#
既然全球化进程不可逆,那么摆在字节跳动面前的是一道新题:没有出海教科书可参考 。
三、中国新经济公司出海,没有教科书
联想出海、大疆出海、小米出海的经验,难道字节跳动不能复用吗?
“其实没有太多前车之鉴 。”Stephen对投中网说道 。
前微软高管也认为,TikTok并不是一个传统公司,是一个媒体,这决定了其前所未有的影响力,因为在此前的出海历史上没有什么经验可循 。“而且一个是软件,其他主要是硬件工具 。”一位母基金投资人告诉投中网 。
李东芃分析,大疆的全球化是最成功的,因为美国的制造业短板是无法弥补的,这也是中国本身的巨大优势,但无人机的市场容量还是有限 。但是,软件出海和硬件出海,在打法上还是有些不同 。
而且,TikTok此次的处境,跟近期网上热议的谷歌退出中国背景还不一样 。TikTok的处境很“严峻” 。
创新工场创始人李开复,曾是谷歌全球副总裁、大中华区总裁,在8月4日早上,他针对TikTok出售一事发文表态 。
他表示,谷歌退出中国时,他已经离开谷歌,但中国对于想进入中国的外国互联网公司需要如何符合法律法规,描述得非常清楚 。而美国处理TikTok并没有给出需要做什么,才能继续运营 。对于美国对TikTo的控诉也没有提出任何证据,强迫收购+只给45天+还要收中间费,这些都是和谷歌不可比,更是不可思议的 。
文章图片
(李开复观点截图,来源:创业家)
尽管字节跳动成立只有不到8年,但它代表着中国互联网、中国新经济中最有活力的那部分 。
中国企业“走出去”,向来被视作企业发展重要的一环,也是中国企业做强做大的一种体现 。
全球化智库(CCG)主任王辉耀去年在《中国企业“出海”40年》写道:2015年中国企业对外直接投资实现历史性突破,位列全球第二,超过同期吸引外资水平,成为资本净输出国 。这一阶段,中国企业全球化实现了全方位、宽领域的全面发展 。
2015年,也是字节跳动开启业务国际化的一年 。在不到5年的时间里,通过TikTok迅速发展成一家全球化的公司 。某种程度上,它是中国新经济企业里全球化的“榜样”,在全球舞台上长袖善舞 。
一位母基金投资人在与投中网的交流里,多次感慨没有想到字节跳动能在内容领域的全球化做的这么好 。“阿里、腾讯的全球化也没字节搞得好 。我以为还得再过好多年,中国才能对外输出软实力(该投资人认为现在已实现) 。真很牛逼,非常厉害 。”
他告诉投中网,抖音(TikTok)太猛了,抓住了人性 。抖音,或者说TikTok以本土化方式生产短视频——而且是“病毒式”的短视频——像好莱坞电影那样通过软实力,影响用户心智 。而且,它的全球模式很“聪明”,雇用当地的人用本土的方式运营 。
前述微软高管告诉投中网,很早以前微软的法律顾问,六十多岁了都被请过去字节跳动美国公司工作 。
帮助新国货品牌出海东南亚的电商平台Fanslink创始人Frank也对投中网说,TikTok在泰国流量做得很好,内容也做得很好,产品也符合当地人的特色,也符合人的共性 。
他认为近几年里中国出海的企业,TikTok是做得最好的 。“流量做得非常好,本土化也是做得最好,因为它的(算法)机制真的很好 。”
在这样的趋势里,它的影响力越来越大,大到Facebook视它为眼中钉;大到“戏耍”特朗普:今年6月特朗普在俄克拉何马州塔尔萨县竞选集会被“放鸽子”,因为美国选民以及“韩流饭”在TikTok上号召、且组织人们不到场,最终现场到座率几近腰斩 。
“字节的业务,重要的或许不是算法 。而是怎么理解人性 。”前述母基金投资人告诉投中网 。
“整件事真正重要的是,年轻人正在看到自己的政治力量,他们正在展现并且正在感受到这种力量 。”《纽约时报》的采访人员JOE COSCARELLI如是描述 。分页标题#e#
或许这是中国公司第一次如此迅速且直接地触及到了一些人的利益 。“这两天有人总结了两个原因:一是TikTok动了Facebook的蛋糕,二是聚集了很多年轻人,可能影响特朗普大选 。”一位不愿具名的资产管理投资人告诉投中网 。
不过也有持不同意见者 。Fanslink创始人Frank认可TikTok的生产机制,在谈及其在印度被下架时,他也认为这类产品可替代性高 。“人家离开你自己也能玩 。”
【45天,张一鸣能搬来救兵吗?】某国资背景金融机构投资副总裁在与投中网的交谈中则认为,作为一个输出“奶头文化”的应用,与华为的体量相比遭遇相同的事情,或许还“称不上什么难关” 。但实际上,在国与国之间的博弈里,早已经超出商业的范围 。

来源:(投中网)
【】网址:/a/2020/0804/kd372741.html
标题:45天,张一鸣能搬来救兵吗?