按关键词阅读:
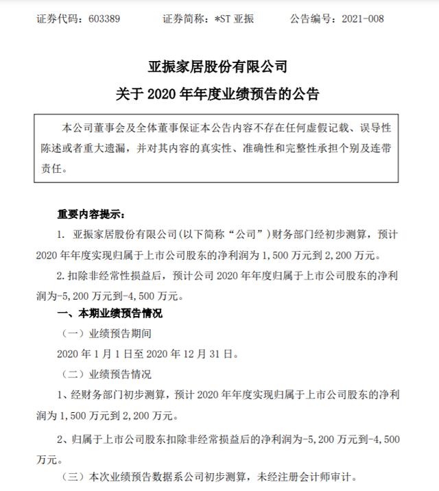
【公司|亚振家居2020年净利润1500万元~2200万元】【环球网家居报道】 1月27日 , 亚振家居股份有限公司(603389.SH)发布《关于2020年年度业绩预告的公告》 , 预计2020年年度实现归属于上市公司股东的净利润为1500万元至2200万元 , 扣除非经常性损益后 , 预计公司2020年年度归属于上市公司股东的净利润为-5200万元至-4500万元 。
文章插图
关于业绩增长的原因 , 亚振家居表示 , 虽受新冠病毒肺炎疫情影响 , 但公司下半年起主营业务有较好地恢复 , 同时公司加强内部管理 , 各项费用得到有效控制 。 此外 , 亚振家居取得计入当期损益的政府补助7000余万元 , 主要包括如东县财政局扶持资金2529万元、企业高质量发展补助等3471万元 。

来源:(未知)
【】网址:/a/2021/0128/kd652735.html
标题:公司|亚振家居2020年净利润1500万元~2200万元
人文
实力绝对碾压!美军为何再次折戟越南?听专家一席话后恍然大悟
阅读(19)
----实力绝对碾压!美军为何再次折戟越南?听专家一席话后恍然大悟//---- 北京联盟看...
人文
育儿那个圈儿|如果你不知道如何教育孩子,那请你来看看这篇文章
阅读(27)
有句话说,父母有责任照顾孩子。陪伴是对孩子最佳的教育。许多父母都忙于工作,没有时间照顾孩子,这对孩子们的成长是一个真正的挫折和遗憾。有人说,不值得信任的父母很少给他们的家人和孩子时间,他们虽然通常整天回家都围着自己的孩子转,但是没有给孩子留...
人文
包裹|23.21亿单!天猫双11物流订单≈2010年全国快递量
阅读(21)
这些包裹连接起来,长度足以绕地球赤道近17圈。有意思的是,来自京东数据显示,截至11月11日23点59分,公司旗下快递员累计送货距离6.72亿公里,相当于绕地球赤道近16763圈,也相当于往返北京、三亚超过11.4万次。此前,根据国家邮政局初步预计,11月1-16日,...
人文
地理|江西5个特产入选中国首批受欧盟保护地理标志名录
阅读(44)
声明:转载此文是出于传递更多信息之目的。若有来源标注错误或侵犯了您的合法权益,请作者持权属证明与本网联系,我们将及时更正、删除,谢谢。...
人文
香港|黎智英涉非法集结案7月15日再审,控方申请禁止其离境
阅读(43)
控方还申请添加陈皓恒和何俊仁保释条件,要求法庭下令他们不得离港和定期向警署报到,目的是为了降低他们的潜逃风险。下午1时20分左右,被告李柱铭和陈淑庄率先到庭,同为被告的李卓人、梁耀忠、吴霭仪和何俊仁其后陆续抵达法院。黎智英乘坐的私家车一度驶过...
人文
北方四岛谈判破裂,俄向日本递交一份通牒,大批军舰战机赶到
阅读(34)
----北方四岛谈判破裂 , 俄向日本递交一份通牒 , 大批军舰战机赶到//---- 北京联盟...