按关键词阅读:
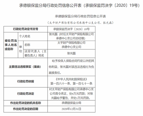
2月2日消息 , 承德银保监分局公布的行政处罚信息公开表显示 , 太平财产保险有限公司承德中心支公司因给予投保人保险合同约定以外的其他利益 , 被责令改正并处罚款6万元 。 时任太平财产保险有限公司承德中心支公司总经理张光磊受到警告处分并处罚款1万元 。
【新浪财经|太平财险承德中支被罚6万:给予投保人合同约定外利益】以下为行政处罚信息公开表原文:

文章图片
图1/1
责任编辑:谭兆彤

来源:(未知)
【】网址:/a/2021/0202/kd671051.html
标题:新浪财经|太平财险承德中支被罚6万:给予投保人合同约定外利益
阅读(42)
由于布拉德利缺席季后赛,在还不确定隆多是否复出的情况下,维特斯这轮系列赛对于湖人来说相当重要。为什么这么说呢?湖人将面对利拉德和麦科勒姆这个NBA最好的后场组合之一。以他们的能力,任何球队几乎不可能完全限制他们。利拉德本赛季场均30分,而麦科勒...
阅读(28)
郑国光、周学文、尚勇、徐平等部领导参加会议。会议强调,当前,长江干流以及洞庭湖、鄱阳湖和淮河、太湖流域及周边河网进入水位缓退期,退水期往往是危险期,堤坝长时间高水位运行后,渗水、管涌、崩塌等险情持续不断,一些风险隐患还可能加剧发展。北方防汛...
人文
摩根士丹利|澳大利亚涨价也没用,这国铁矿石恢复对华供货,迅速获得中国市场
阅读(10)
尽管没有直接证据表明澳大利亚存在哄抬物价的行为,但其嫌疑最大。此前,澳大利亚还将2021年的目标直接抬高至1230亿美元,其中的野心未免过于明显,这是一口咬定中国会无奈向其妥...
人文
简单|吃得过瘾的几道家常下饭菜,营养均衡又简单,大人小孩都爱吃
阅读(23)
香干小炒 文章图片 材料:五花肉、洋葱、大葱、青椒、红椒,生抽、老抽、黄酒 做法: 1、五花肉切薄片,加生抽腌制一会儿 2、洋葱、青椒、红椒切片,大葱切段 3、锅烧热,放适量油,下五花肉片煸炒片刻,再放洋葱、青红椒、大葱继续大火煸炒,炒至香味溢出,...
人文
女主播|女主播口嗨QG逆风重开,事后拒不道歉,QG老板怒了,直接开除
阅读(38)
QG历史上有过几次重开的经历,所以很多路人都用这个梗来嘲讽QG。郭珺本人到底知不知道这个梗不好说,因为她的主业并不是解说KPL,而是说传统体育项目的,这次来解说荣耀英雄会属...
人文
官方首次公开一新战机性能,作用不逊色歼20,俄专家:悔不当初
阅读(27)
----官方首次公开一新战机性能 , 作用不逊色歼20 , 俄专家:悔不当初//---- 北京联...