按关键词阅读:
_原题是:图解 | 无需核检!至少7地调整回乡过年要求 , 有你的家乡吗?

文章图片
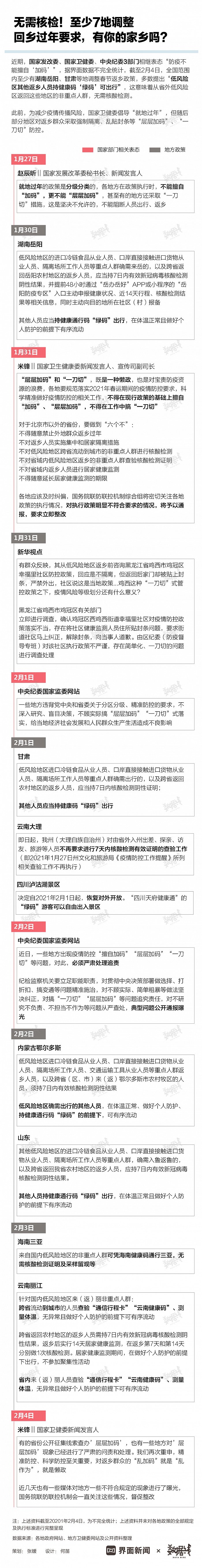
【界面|图解|低风险地区回乡过年7地无需核检 有你的家乡吗?】图1/1
责任编辑:王翔

来源:(未知)
【】网址:/a/2021/0205/kd682668.html
标题:界面|图解|低风险地区回乡过年7地无需核检 有你的家乡吗?
_原题是:图解 | 无需核检!至少7地调整回乡过年要求 , 有你的家乡吗?

文章图片
【界面|图解|低风险地区回乡过年7地无需核检 有你的家乡吗?】图1/1
责任编辑:王翔

来源:(未知)
【】网址:/a/2021/0205/kd682668.html
标题:界面|图解|低风险地区回乡过年7地无需核检 有你的家乡吗?
上一篇:中国新闻网|虾米音乐正式关停 最后推送歌单:《当爱已成往事》《再见》等
下一篇:穿衣搭配|黑白经典搭配,再配上斜挎小方包,职场穿搭风
文财神有比干(商代)、范蠡(春秋战国)、李诡祖(北魏),武财神有赵公明(商代)、关羽(三国)、柴荣(后周)。其中财帛星君李诡祖、月财神赵公明在民间流行最广,而赵公...
----仪征社区迎新春送祝福 欢乐每一天//---- 北京联盟看点频道 http://k.010lm.com...
----伊朗准备袭击驻中东美军?美军深度担心也未必毫无道理//---- 北京联盟看点频道 h...
7月18日14:00,2020中国滑板网络挑战赛第二季最后一场比赛——男子决赛准时在咪咕圈圈滑板中国直播间进行。陈子锋、向添翼、潘家杰、高峰、Daniel、廖江、李杰、陈舜越共八位选手争夺男子决赛的冠亚季军席位。比赛与昨日的女子决赛一样共分三个阶段,第一阶段...
----站岗放哨哪家强 , 看看二战德军如何执行战斗警戒任务//---- 北京联盟看点频道 h...
这位小伙子叫做白晓保,他的父母都是老实巴交的农民,知道没文化会吃亏,因此很希望白晓保能够通过知识来改变自己的命运。可惜白晓保辜负了他们的期望,不仅没有好好的学习,更认识了一堆不三不四的人,整天逃课跟他们一起出去鬼混。白晓保的弟弟也因为模仿哥...