按关键词阅读:
【能源人都在看 , 点击右上角加'关注'】
文章插图
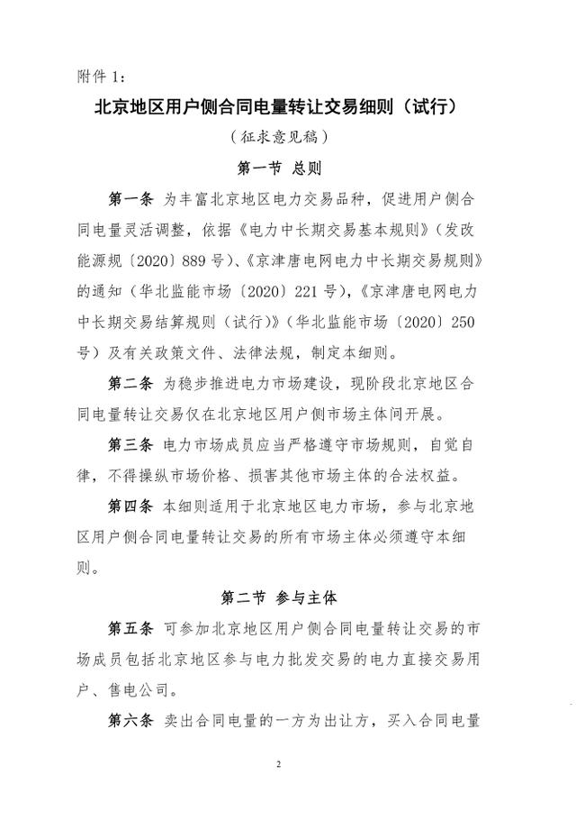
【交易|北京地区用户侧合同电量转让交易细则(试行)征求意见:仅在北京地区用户侧市场主体间开展】北极星售电网讯:北极星售电网获悉 , 日前首都电力交易中心发布关于征求《北京地区用户侧合同电量转让交易细则(试行)》有关意见的函 , 其中称参与主体为北京地区参与电力批发交易的电力直接交易用户、售电公司 。
详情如下:
文章插图
文章插图
文章插图
文章插图
文章插图
文章插图
文章插图
免责声明:以上内容转载自北极星售电网 , 所发内容不代表本平台立场 。
全国能源信息平台联系电话:010-65367702 , 邮箱:hz@people-energy.com.cn , 地址:北京市朝阳区金台西路2号人民日报社

来源:(未知)
【】网址:/a/2021/0210/kd699669.html
标题:交易|北京地区用户侧合同电量转让交易细则(试行)征求意见:仅在北京地区用户侧市场主体间开展
人文
赵英俊|43岁赵英俊离世疑因癌症,大V爆料薛之谦曾带他去各大医院救治
阅读(20)
”不过讣告中并没有表明赵英俊是因为什么病去世的,有疑似知情的网友表示,赵英俊是得了癌症,称自己是听老板吃饭时候说的,患癌期间,一直是好友薛之谦在照顾他。网络上也有...
人文
西方人|为什么西方人不吃大米 只是怕麻烦煮米饭吗
阅读(29)
大米欧美人与东方人的饮食习惯迥然不同,这是历史上形成的习惯。东方人饭菜分明,饭是饭菜是菜,而欧美人习惯饭菜同锅同盘。东方人都喜食大米饭,几乎隔顿不隔天,大米是主食,欧美也食大米饭,只不过用量小,一些家庭几乎就不吃大米。不是因为他们怕麻烦煮米...
阅读(10)
只能由中国制造而外国造不出来的东西有哪些?估计说出来你都想不到 , 不是中餐 ,...
人文
公告|沙特东部省一医院出现聚集性感染事件 事发医院被暂时关闭
阅读(42)
卫生部门公告显示,该私营医院内设有约100张床位,病人主要为慢性病患者,公告并未说明新冠病毒在院内的具体传播情况,也没有公布具体的感染数字,但表示院内已有31人被隔离,其中包括患者和部分医务人员,同时相关部门已成立一个特别的工作组参与该医院的危...
阅读(34)
威马智慧出行科技(上海)股份有限公司成立于2016年12月,法定代表人为SHENHUI,公司经营范围包括新能源智能汽车的技术设计和研发,技术转让,汽车零部件的批发、佣金代理(拍卖除外)等。天眼查APP股东信息显示,该公司工商披露的股东共有36位。雷暉管理顧問...
人文
公民|美国指控五名中国公民涉嫌参与跨国黑客攻击 我外交部回应
阅读(40)
在打击跨国网络犯罪方面,中方通过司法协助等渠道,与许多国家开展了卓有成效的合作。令人遗憾的是,美方长期以来将网络安全问题作为污名化的工具,进行政治操弄,散布虚假信息。我们敦促美方以客观理性态度对待网络安全问题,在相互尊重基础上,通过对话合作...