按关键词阅读:
来源:中国经济网
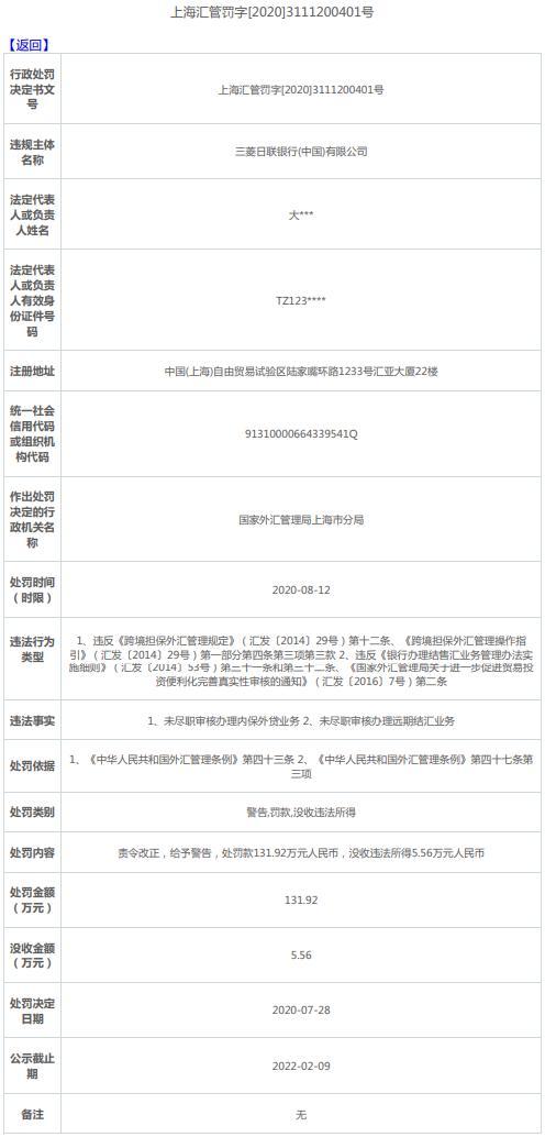
中国经济网北京2月26日讯 国家外汇管理局网站近日更新外汇行政处罚信息 , 上海汇管罚字[2020]3111200401号显示 , 三菱日联银行(中国)有限公司(以下简称“三菱日联银行(中国)”)存在未尽职审核办理内保外贷业务、未尽职审核办理远期结汇业务两宗违法行为 , 国家外汇管理局上海市分局决定对三菱日联银行(中国)责令改正、给予警告、处罚款131.92万元人民币、没收违法所得5.56万元人民币 , 处罚依据为《中华人民共和国外汇管理条例》第四十三条、《中华人民共和国外汇管理条例》第四十七条第三项 , 处罚决定日期为2020年7月28日 。
公开信息显示 , 三菱日联银行(中国)大股东为日本三菱日联银行股份有限公司 , 持股比例为100% 。
《中华人民共和国外汇管理条例》第四十三条:有擅自对外借款、在境外发行债券或者提供对外担保等违反外债管理行为的 , 由外汇管理机关给予警告 , 处违法金额 30%以下的罚款 。
《中华人民共和国外汇管理条例》第四十七条:金融机构有下列情形之一的 , 由外汇管理机关责令限期改正 , 没收违法所得 , 并处 20 万元以上 100 万元以下的罚款;情节严重或者逾期不改正的 , 由外汇管理机关责令停止经营相关业务:
(一)办理经常项目资金收付 , 未对交易单证的真实性及其与外汇收支的一致性进行合理审查的;
(二)违反规定办理资本项目资金收付的;
(三)违反规定办理结汇、售汇业务的;
(四)违反外汇业务综合头寸管理的;
(五)违反外汇市场交易管理的 。
【三菱|三菱日联银行(中国)存两宗违法 遭外汇局罚没137万元】以下为全文:
文章插图

来源:(未知)
【】网址:/a/2021/0226/kd745294.html
标题:三菱|三菱日联银行(中国)存两宗违法 遭外汇局罚没137万元
人文
食材|它是天然减肥食材,也是当季时蔬,减肥塑身,可惜很多人不知道
阅读(14)
对于靠近湖边的朋友们来说,可有口福了,真是湖中美味上市的好时节,莲蓬、藕、菱角等都是不可错过的湖中美食。对于北方人来说,可能对于菱角的认识比较陌生,它是一种水生食物的果实,有青色、红色和紫色,皮薄肉脆,滋味甜美,是我国著名的土特产之一。近几...
人文
烘烤|不想在炎热的夏天去厨房吗几分钟后学会做早餐,懒散的福利
阅读(25)
在炎热的夏天,上一节课我得流很多汗,我上班前怎么给自己做早餐?是的,炎热的天气促进了人们的惰性,由于天气炎热,许多人不想去厨房。所以小编带了一份懒散的福利早餐来了!早餐几步就好了。敬酒,桂小碧教你这个速成早餐祝酒词,这只是个好主意,除了烤面...
人文
外表|这个面包低油低糖,外表虽丑但却越嚼越香,早餐吃两个超满足
阅读(38)
芝麻盘酥
by 星哥7007
配料:
水90克、酵母2克、白芝麻少许、低筋面粉180克、黄油20克、盐2克、芝麻酱40克、糖15克
烹饪步骤:
1.酵母、白糖、盐放入事先调好35℃的90克温水中,搅拌均匀。然后,倒入低筋面粉中揉成面团,接着加入黄油揉好发酵30分钟。
2....
阅读(31)
将在消博会上发布新品牌。花王集团将充分利用消博会平台,面向全球发布集团旗下王牌高端护肤品牌SENSAI、est和超细纤维技术FUTURESKINbyFineFiberTechnology。苏宁国际集团将携手旗下乐购仕...
人文
做法|原来这才是排骨最好吃的家常做法,酥软不腻,孩子要多吃
阅读(35)
【无锡排骨】材料(2-3人份):排骨:600g、青菜;适量(摆盘用)、姜:4-5 片、葱:5-6 支,切大段、酱油:1 大匙+2大匙、蕃茄酱:1 大匙、绍兴酒:2 大匙、乌醋:2 大匙、八角:2 粒、肉桂皮:一片、胡椒粉:适量、五香粉:适量、冰糖:1 大匙做法:Step1. ...
人文
高通骁龙|这款骁龙895基本确认了:三星5nm工艺,再见了!
阅读(47)
更重要的是,在高频性能方面,Snapdragon 888远不如骁龙865。性能略有提高,但功耗高得多,一般不如超频版的骁龙865。不过高通似乎并不觉得这是个大问题。据外媒最新消息,Snapd...