按关键词阅读:
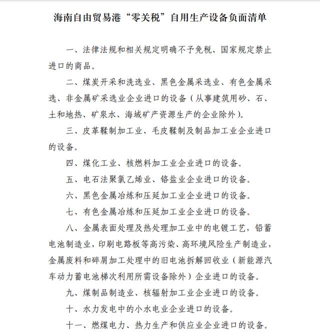
财政部4日对外发布一份负面清单 , 列出11类不适用海南自由贸易港“零关税”政策的自用生产设备 。 采访人员查阅发现 , 清单所列设备大多涉及煤炭开采、燃煤电力、煤化工业、有色金属采选等领域 。
文章插图
这份负面清单为财政部、海关总署、国家税务总局联合发布的通知附件内容 。 通知指出 , 此处所称生产设备 , 是指基础设施建设、加工制造、研发设计、检测维修、物流仓储、医疗服务、文体旅游等生产经营活动所需的设备 , 包括《中华人民共和国进出口税则》第八十四、八十五和九十章中除家用电器及设备零件、部件、附件、元器件外的其他商品 。
通知明确 , “零关税”生产设备限海南自贸港符合政策规定条件的企业在海南自贸港内自用 , 并接受海关监管 。
因企业破产等原因 , 确需转让的 , 转让前应征得海关同意并办理相关手续 。 其中 , 转让给不符合政策规定条件主体的 , 还应按规定补缴进口相关税款 。 转让“零关税”生产设备 , 照章征收国内环节增值税、消费税 。
通知还要求 , 海南省相关部门应通过信息化等手段加强监管、防控风险、及时查处违规行为 , 确保生产设备“零关税”政策平稳运行 , 并加强省内相关部门信息互联互通 , 共享符合政策条件的企业、“零关税”生产设备的监管等信息 。
根据《海南自由贸易港建设总体方案》 , 在全岛封关运作前 , 海南自贸港“零关税”政策覆盖四类商品 , 通过“一负三正”的清单管理实施 。 其中 , 企业进口自用生产设备“零关税”实行负面清单管理 , 营运用交通工具及游艇、企业生产原辅料和岛内居民消费进境商品“零关税”实行正面清单管理 。
【关税|海南自贸港进口“零关税”政策,这些设备不适用】采访人员刘红霞、吴茂辉

来源:(未知)
【】网址:/a/2021/0304/kd763326.html
标题:关税|海南自贸港进口“零关税”政策,这些设备不适用
人文
篮球|备受关注!湖人对快船收视率较平均值翻倍
阅读(45)
球长体育8月1日讯NBA记者BrianMahoney今日发布推特,表示TNT昨日湖人对阵快船的比赛的直播收视率是本赛季常规赛平均收视率的两倍。TNT昨日连播了鹈鹕对阵爵士和湖人对阵快船的比赛。在湖人对阵快船的比赛中,平均收视人数达到了410万人。赛后NBA评论节目《Ins...
阅读(46)
品质就是生命“一手抓品质,一手抓服务,这是我们明星爬架从小到大、从弱到强的,能够获得行业和客户认可的关键所在!”河南明星建筑董事长李光峰在不同场合多次表示。回首过去创业的10年,从成立之初仅能承接单一劳务,发展到现在拥有技术人员数十名,数控生...
人文
美海军第7舰队是7大舰队之首?对比后才知最强舰队另有所属!
阅读(44)
----美海军第7舰队是7大舰队之首?对比后才知最强舰队另有所属!//---- 北京联盟看点...
人文
水分|烙饼时,试试不用揉面的做法,香软水分多,放多久也不怕硬
阅读(30)
鸡蛋水饼可以做出不同的口味,可以什么都不放直接烙,也可以在面糊里面加上各种各样的蔬菜、像胡萝卜、西葫、土豆、韭菜、葱花、火腿等等,想吃什么就放什么,这个算是比较受大众喜爱,也最容易被接受的一种美食了。
和面糊只需要不到5分钟,烙饼的话从...
人文
新浪财经|中标4.99亿元宁德时代设备订单 华自科技大幅高开
阅读(41)
2月22日消息 , 华自科技早盘高开11% , 此前 , 公司中标4.99亿元宁德时代锂电池生产设备订单 。 【新浪财经|中标4.99亿元宁德时代设备订单 华自科技大幅高开】 消息面: 华自科技公告...
人文
中央|不服广岛核爆“黑雨”案判决 日本中央地方政府联合上诉
阅读(15)
日本政府与广岛县、广岛市政府不服此判决,12日向高等法院提起上诉。厚生劳动大臣加藤胜信解释,相关省厅对广岛地方法院判决“彻底调查”后发现,该判决“科学依据不够充分”。广岛核爆“黑雨”诉讼案原告方原本期待广岛地方法院判决能够帮助他们得到政府救济...