按关键词阅读:
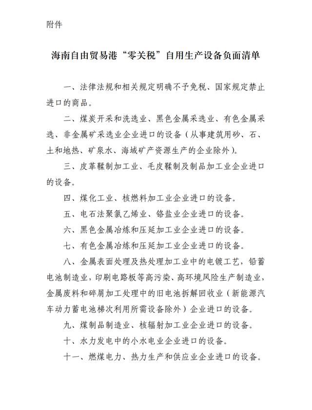
3月4日 , 财政部、海关总署、税务总局联合印发《关于海南自由贸易港自用生产设备“零关税”政策的通知》 , 自公布之日起至海南自由贸易港全岛封关前 , 对海南自由贸易港注册登记并具有独立法人资格的企业进口自用的生产设备 , 除法律法规和相关规定明确不予免税、国家规定禁止进口的商品 , 以及该《通知》所附《海南自由贸易港“零关税”自用生产设备负面清单》所列设备外 , 免征关税、进口环节增值税和消费税 。
【关税|海南自贸港进口自用生产设备“零关税”政策发布】《通知》明确 , 生产设备是指:基础设施建设、加工制造、研发设计、检测维修、物流仓储、医疗服务、文体旅游等生产经营活动所需的设备 , 包括《中华人民共和国进出口税则》第八十四、八十五和九十章中除家用电器及设备零件、部件、附件、元器件外的其他商品 。
文章插图
《海南自由贸易港“零关税”自用生产设备负面清单》内容由财政部、海关总署、税务总局会同相关部门 , 根据海南自由贸易港实际需要和监管条件进行动态调整 。
文章插图
(总台央视采访人员 钟华夏)
(编辑 王艺燃)

来源:(未知)
【】网址:/a/2021/0305/kd766337.html
标题:关税|海南自贸港进口自用生产设备“零关税”政策发布
人文
篮球|备受关注!湖人对快船收视率较平均值翻倍
阅读(45)
球长体育8月1日讯NBA记者BrianMahoney今日发布推特,表示TNT昨日湖人对阵快船的比赛的直播收视率是本赛季常规赛平均收视率的两倍。TNT昨日连播了鹈鹕对阵爵士和湖人对阵快船的比赛。在湖人对阵快船的比赛中,平均收视人数达到了410万人。赛后NBA评论节目《Ins...
人文
水分|烙饼时,试试不用揉面的做法,香软水分多,放多久也不怕硬
阅读(30)
鸡蛋水饼可以做出不同的口味,可以什么都不放直接烙,也可以在面糊里面加上各种各样的蔬菜、像胡萝卜、西葫、土豆、韭菜、葱花、火腿等等,想吃什么就放什么,这个算是比较受大众喜爱,也最容易被接受的一种美食了。
和面糊只需要不到5分钟,烙饼的话从...
阅读(46)
品质就是生命“一手抓品质,一手抓服务,这是我们明星爬架从小到大、从弱到强的,能够获得行业和客户认可的关键所在!”河南明星建筑董事长李光峰在不同场合多次表示。回首过去创业的10年,从成立之初仅能承接单一劳务,发展到现在拥有技术人员数十名,数控生...
人文
新浪财经|中标4.99亿元宁德时代设备订单 华自科技大幅高开
阅读(41)
2月22日消息 , 华自科技早盘高开11% , 此前 , 公司中标4.99亿元宁德时代锂电池生产设备订单 。 【新浪财经|中标4.99亿元宁德时代设备订单 华自科技大幅高开】 消息面: 华自科技公告...
人文
中央|不服广岛核爆“黑雨”案判决 日本中央地方政府联合上诉
阅读(15)
日本政府与广岛县、广岛市政府不服此判决,12日向高等法院提起上诉。厚生劳动大臣加藤胜信解释,相关省厅对广岛地方法院判决“彻底调查”后发现,该判决“科学依据不够充分”。广岛核爆“黑雨”诉讼案原告方原本期待广岛地方法院判决能够帮助他们得到政府救济...
人文
美海军第7舰队是7大舰队之首?对比后才知最强舰队另有所属!
阅读(44)
----美海军第7舰队是7大舰队之首?对比后才知最强舰队另有所属!//---- 北京联盟看点...