按关键词阅读:
【能源人都在看 , 点击右上角加'关注'】
文章插图
2021年3月5日 , 第十三届全国人大四次会议开幕 , 《国民经济和社会发展第十四个五年规划和2035年远景目标纲要(草案)》提请大会审查 。
“十四五”规划纲要首次设立能源安全指标 , 并作为约束性指标纳入五年规划主要指标 。 纲要草案提出构建现代能源体系 , 推进能源革命 , 建设清洁低碳、安全高效的能源体系 , 提高能源供给保障能力;实施能源资源安全战略 , 坚持立足国内、补齐短板、多元保障、强化储备 , 完善产供储销体系;落实2030年应对气候变化国家自主贡献目标 , 制定2030年前碳排放达峰行动方案 , 锚定努力争取2060年前实现碳中和;开展智慧能源重点领域试点示范 , 建设低碳城市;优化能源开发布局和运输格局 , 加强能源资源综合开发利用基地建设等 。 规划纲要原文中能源相关要点如下:
加快发展现代产业体系巩固壮大实体经济根基
1.深入实施制造强国战略
提升产业链供应链现代化水平:推进制造业补链强链 , 强化资源、技术、装备支撑 , 加强国际产业安全合作 , 推动产业链供应链多元化 。 立足产业规模优势、配套优势和部分领域先发优势 , 巩固提升高铁、电力装备、新能源、船舶等领域全产业链竞争力 , 从符合未来产业变革方向的整机产品入手打造战略性全局性产业链 。 优化区域产业链布局 , 引导产业链关键环节留在国内 , 强化中西部和东北地区承接产业转移能力建设 。
推动制造业优化升级:深入实施智能制造和绿色制造工程 , 发展服务型制造新模式 , 推动制造业高端化智能化绿色化 。 培育先进制造业集群 , 推动集成电路、航空航天、船舶与海洋工程装备、机器人、先进轨道交通装备、先进电力装备、工程机械、高端数控机床、医药及医疗设备等产业创新发展 。 改造提升传统产业 , 推动石化、钢铁、有色、建材等原材料产业布局优化和结构调整 , 扩大轻工、纺织等优质产品供给 , 加快化工、造纸等重点行业企业改造升级 , 完善绿色制造体系 。
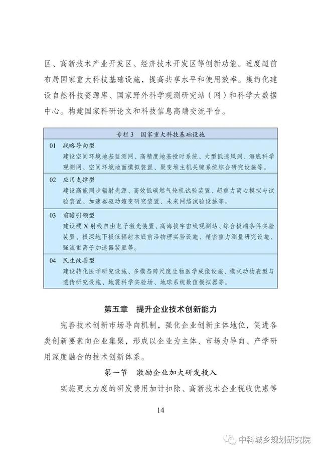
专栏:制造业核心竞争力提升
02 重大技术装备
推进CR450高速度等级中国标准动车组、谱系化中国标准地铁列车、高端机床装备、先进工程机械、核电机组关键部件、邮轮、大型LNG船舶和深海油气生产平台等研发应用 , 推动C919大型客机示范运营和ARJ21支线客机系列化发展 。
04 航空发动机及燃气轮机
加快先进航空发动机关键材料等技术研发验证 , 推进民用大涵道比涡扇发动机CJ1000产品研制 , 突破宽体客机发动机关键技术 , 实现先进民用涡轴发动机产业化 。 建设上海重型燃气轮机试验电站 。
06 新能源汽车和智能(网联)汽车
突破新能源汽车高安全动力电池、高效驱动电机、高性能动力系统等关键技术 , 加快研发智能(网联)汽车基础技术平台及软硬件系统、线控底盘和智能终端等关键部件 。
2.发展壮大战略性新兴产业
构筑产业体系新支柱:聚焦新一代信息技术、生物技术、新能源、新材料、高端装备、新能源汽车、绿色环保以及航空航天、海洋装备等战略性新兴产业 , 加快关键核心技术创新应用 , 增强要素保障能力 , 培育壮大产业发展新动能 。 推动生物技术和信息技术融合创新 , 加快发展生物医药、生物育种、生物材料、生物能源等产业 , 做大做强生物经济 。
前瞻谋划未来产业:在类脑智能、量子信息、基因技术、未来网络、深海空天开发、氢能与储能等前沿科技和产业变革领域 , 组织实施未来产业孵化与加速计划 , 谋划布局一批未来产业 。 在科教资源优势突出、产业基础雄厚的地区 , 布局一批国家未来产业技术研究院 , 加强前沿技术多路径探索、交叉融合和颠覆性技术供给 。 实施产业跨界融合示范工程 , 打造未来技术应用场景 , 加速形成若干未来产业 。
3.建设现代化基础设施体系
统筹推进传统基础设施和新型基础设施建设 , 打造系统完备、高效实用、智能绿色、安全可靠的现代化基础设施体系 。
加快建设新型基础设施:加快交通、能源、市政等传统基础设施数字化改造 , 加强泛在感知、终端联网、智能调度体系建设 。
构建现代能源体系:推进能源革命 , 建设清洁低碳、安全高效的能源体系 , 提高能源供给保障能力 。 加快发展非化石能源 , 坚持集中式和分布式并举 , 大力提升风电、光伏发电规模 , 加快发展东中部分布式能源 , 有序发展海上风电 , 加快西南水电基地建设 , 安全稳妥推动沿海核电建设 , 建设一批多能互补的清洁能源基地 , 非化石能源占能源消费总量比重提高到20%左右 。 推动煤炭生产向资源富集地区集中 , 合理控制煤电建设规模和发展节奏 , 推进以电代煤 。 有序放开油气勘探开发市场准入 , 加快深海、深层和非常规油气资源利用 , 推动油气增储上产 。 因地制宜开发利用地热能 。 提高特高压输电通道利用率 。 加快电网基础设施智能化改造和智能微电网建设 , 提高电力系统互补互济和智能调节能力 , 加强源网荷储衔接 , 提升清洁能源消纳和存储能力 , 提升向边远地区输配电能力 , 推进煤电灵活性改造 , 加快抽水蓄能电站建设和新型储能技术规模化应用 。 完善煤炭跨区域运输通道和集疏运体系 , 加快建设天然气主干管道 , 完善油气互联互通网络 。分页标题#e#
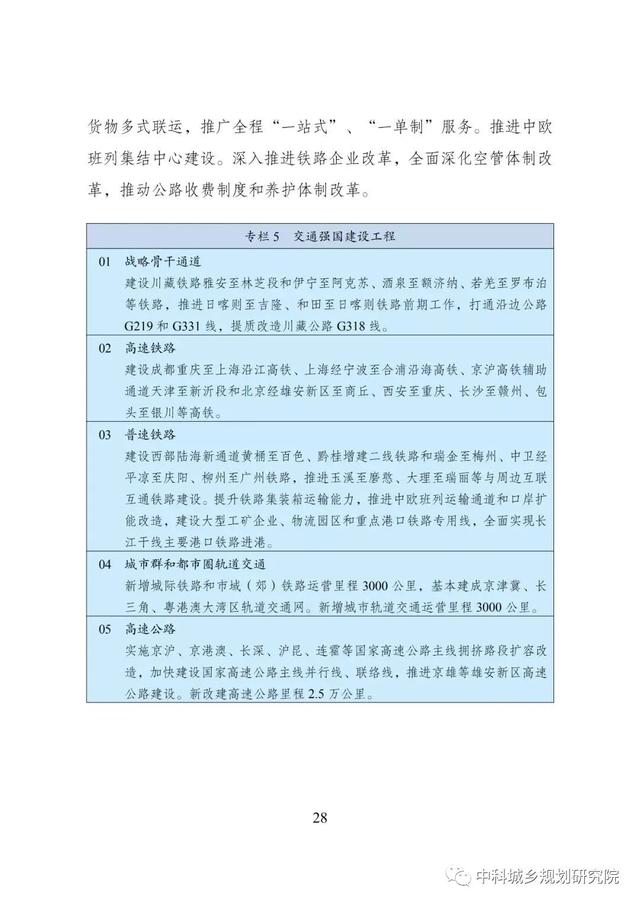
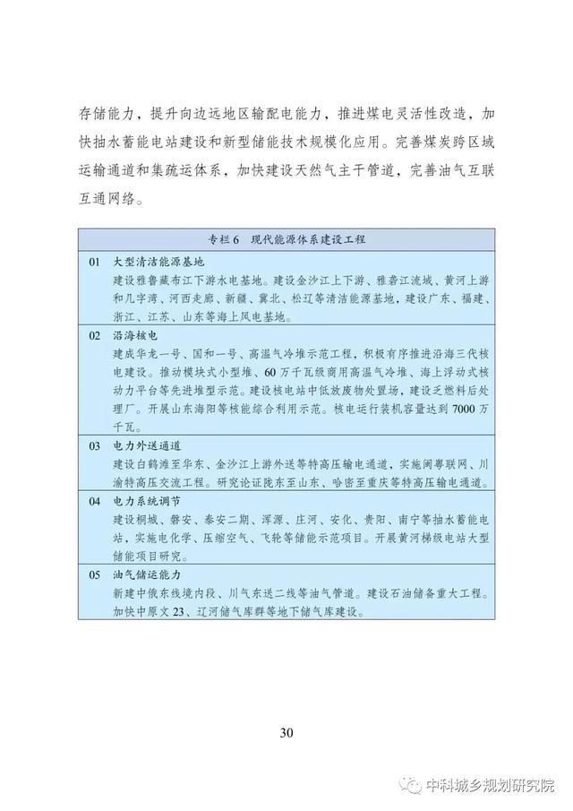
专栏:现代能源体系建设工程
01 大型清洁能源基地
建设雅鲁藏布江下游水电基地 。 建设金沙江上下游、雅砻江流域、黄河上游和几字湾、河西走廊、新疆、冀北、松辽等清洁能源基地 , 建设广东、福建、浙江、江苏、山东等海上风电基地 。
02 沿海核电
建成华龙一号、国和一号、高温气冷堆示范工程 , 积极有序推进沿海三代核电建设 。 推动模块式小型堆、60万千瓦级商用高温气冷堆、海上浮动式核动力平台等先进堆型示范 。 建设核电站中低放废物处置场 , 建设乏燃料后处理厂 。 开展山东海阳等核能综合利用示范 。 核电运行装机容量达到7000万千瓦 。
03 电力外送通道
建设白鹤滩至华东、金沙江上游外送等特高压输电通道 , 实施闽粤联网、川渝特高压交流工程 。 研究论证陇东至山东、哈密至重庆等特高压输电通道 。
04 电力系统调节
建设桐城、磐安、泰安二期、浑源、庄河、安化、贵阳、南宁等抽水蓄能电站 , 实施电化学、压缩空气、飞轮等储能示范项目 。 开展黄河梯级电站大型储能项目研究 。
05 油气储运能力
新建中俄东线境内段、川气东送二线等油气管道 。 建设石油储备重大工程 。 加快中原文 23、辽河储气库群等地下储气库建设 。
形成强大国内市场构建新发展格局
1.畅通国内大循环
提升供给体系适配性:优化提升供给结构 , 促进农业、制造业、服务业、能源资源等产业协调发展 。 完善产业配套体系 , 加快自然垄断行业竞争性环节市场化 , 实现上下游、产供销有效衔接 。
2.促进国内国际双循环
推动进出口协同发展:降低进口关税和制度性成本 , 扩大优质消费品、先进技术、重要设备、能源资源等进口 , 促进进口来源多元化 。
3.加快培育完整内需体系
拓展投资空间:推进既促消费惠民生又调结构增后劲的新型基础设施、新型城镇化、交通水利等重大工程建设 。 面向服务国家重大战略 , 实施川藏铁路、西部陆海新通道、国家水网、雅鲁藏布江下游水电开发、星际探测、北斗产业化等重大工程 , 推进重大科研设施、重大生态系统保护修复、公共卫生应急保障、重大引调水、防洪减灾、送电输气、沿边沿江沿海交通等一批强基础、增功能、利长远的重大项目建设 。
加快数字化发展建设数字中国
1.打造数字经济新优势
加快推动数字产业化:构建基于5G的应用场景和产业生态 , 在智能交通、智慧物流、智慧能源、智慧医疗等重点领域开展试点示范 。
专栏:数字化应用场景
02 智慧能源
推动煤矿、油气田、电厂等智能化升级 , 开展用能信息广泛采集、能效在线分析 , 实现源网荷储互动、多能协同互补、用能需求智能调控 。
推动绿色发展促进人与自然和谐共生
积极应对气候变化:落实2030年应对气候变化国家自主贡献目标 , 制定2030 年前碳排放达峰行动方案 。 完善能源消费总量和强度双控制度 , 重点控制化石能源消费 。 实施以碳强度控制为主、碳排放总量控制为辅的制度 , 支持有条件的地方率先达到碳排放峰值 。 推动能源清洁低碳安全高效利用 , 深入推进工业、建筑、交通等领域低碳转型 。 加大甲烷、氢氟碳化物、全氟化碳等其他温室气体控制力度 。 锚定努力争取 2060年前实现碳中和 , 采取更加有力的政策和措施 。 加强全球气候变暖对我国承受力脆弱地区影响的观测和评估 , 提升城乡建设、农业生产、基础设施适应气候变化能力 。 坚持公平、共同但有区别的责任及各自能力原则 , 建设性参与和引领应对气候变化国际合作 , 推动落实联合国气候变化框架公约及其巴黎协定 , 积极开展气候变化南南合作 。
健全现代环境治理体系:建立地上地下、陆海统筹的生态环境治理制度 。 全面实行排污许可制 , 实现所有固定污源排污许可证核发 , 推动工业污源限期达标排放 , 推进排污权、用能权、用水权、碳排放权市场化交易 。 完善环境保护、节能减排约束性指标管理 。
2.加快发展方式绿色转型
【能源|十四五规划和2035年远景目标纲要草案:加快电网基础设施智能化改造和智能微电网建设,提高电力系统互补互济和智能调节能力】坚持生态优先、绿色发展 , 推进资源总量管理、科学配置、全面节约、循环利用 , 协同推进经济高质量发展和生态环境高水平保护 。
全面提高资源利用效率:坚持节能优先方针 , 深化工业、建筑、交通等领域和公共机构节能 , 推动5G、大数据中心等新兴领域能效提升 , 强化重点用能单位节能管理 , 实施能量系统优化、节能技术改造等重点工程 , 加快能耗限额、产品设备能效强制性国家标准制修订 。 提高矿产资源开发保护水平 , 发展绿色矿业 , 建设绿色矿山 。分页标题#e#
构建资源循环利用体系:全面推行循环经济理念 , 构建多层次资源高效循环利用体系 。 深入推进园区循环化改造 , 补齐和延伸产业链 , 推进能源资源梯级利用、废物循环利用和污染物集中处置 。
大力发展绿色经济:坚决遏制高耗能、高排放项目盲目发展 , 推动绿色转型实现积极发展 。 壮大节能环保、清洁生产、清洁能源、生态环境、基础设施绿色升级、绿色服务等产业 , 推广合同能源管理、合同节水管理、环境污染第三方治理等服务模式 。 推动煤炭等化石能源清洁高效利用 , 推进钢铁、石化、建材等行业绿色化改造 , 加快大宗货物和中长途货物运输“公转铁”、“公转水” 。 推动城市公交和物流配送车辆电动化 。 构建市场导向的绿色技术创新体系 , 实施绿色技术创新攻关行动 , 开展重点行业和重点产品资源效率对标提升行动 。 建立统一的绿色产品标准、认证、标识体系 , 完善节能家电、高效照明产品、节水器具推广机制 。 深入开展绿色生活创建行动 。
构建绿色发展政策体系:强化绿色发展的法律和政策保障 。 实施有利于节能环保和资源综合利用的税收政策 。 大力发展绿色金融 。 健全自然资源有偿使用制度 , 创新完善自然资源、污水垃圾处理、用水用能等领域价格形成机制 。 推进固定资产投资项目节能审查、节能监察、重点用能单位管理制度改革 。 完善能效、水效“领跑者”制度 。 强化高耗水行业用水定额管理 。 深化生态文明试验区建设 。 深入推进山西国家资源型经济转型综合配套改革试验区建设和能源革命综合改革试点 。
专栏:环境保护和资源节约工程
06 资源节约利用
实施重大节能低碳技术产业化示范工程 , 开展近零能耗建筑、近零碳排放、碳捕集利用与封存(CCUS)等重大项目示范 。 开展60个大中城市废旧物资循环利用体系建设 。
统筹发展和安全建设更高水平的平安中国
1.强化国家经济安全保障
强化经济安全风险预警、防控机制和能力建设 , 实现重要产业、基础设施、战略资源、重大科技等关键领域安全可控 , 着力提升粮食、能源、金融等领域安全发展能力 。
实施能源资源安全战略:坚持立足国内、补齐短板、多元保障、强化储备 , 完善产供储销体系 , 增强能源持续稳定供应和风险管控能力 , 实现煤炭供应安全兜底、油气核心需求依靠自保、电力供应稳定可靠 。 夯实国内产量基础 , 保持原油和天然气稳产增产 , 做好煤制油气战略基地规划布局和管控 。 扩大油气储备规模 , 健全政府储备和企业社会责任储备有机结合、互为补充的油气储备体系 。 加强煤炭储备能力建设 。 完善能源风险应急管控体系 , 加强重点城市和用户电力供应保障 , 强化重要能源设施、能源网络安全维护 。 多元拓展油气进口来源 , 维护战略通道和关键节点安全 。 培育以我为主的交易中心和定价机制 , 积极推进本币结算 。 加强战略性矿产资源规划管控 , 提升储备安全保障能力 , 实施新一轮找矿突破战略行动 。
专栏:经济安全保障工程
04 电力安全保障
布局一批坚强局部电网 , 建设本地支撑电源和重要用户应急保安电源 。 建设电力应急指挥系统、大型水电站安全和应急管理平台 。 构建电力行业网络安全仿真验证环境和网络安全态势感知平台
全文如下:
文章插图
文章插图
文章插图
文章插图
文章插图
文章插图
文章插图
文章插图
文章插图
文章插图
文章插图
文章插图分页标题#e#
文章插图
文章插图
文章插图
文章插图
文章插图
文章插图
文章插图
文章插图
文章插图
文章插图
文章插图
文章插图
文章插图
文章插图
文章插图
文章插图
文章插图
文章插图
文章插图
文章插图
文章插图
文章插图
文章插图
文章插图
文章插图
文章插图
文章插图
文章插图
文章插图
文章插图
文章插图
文章插图
文章插图
文章插图
文章插图
文章插图
文章插图
免责声明:以上内容转载自北极星输配电网 , 所发内容不代表本平台立场 。 全国能源信息平台联系电话:010-65367702 , 邮箱:hz@people-energy.com.cn , 地址:北京市朝阳区金台西路2号人民日报社

来源:(未知)
【】网址:/a/2021/0309/kd778195.html
标题:能源|十四五规划和2035年远景目标纲要草案:加快电网基础设施智能化改造和智能微电网建设,提高电力系统互补互济和智能调节能力