按关键词阅读:
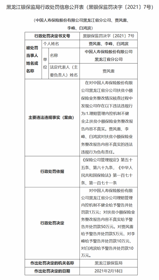
3月11日消息 , 黑龙江银保监局公布的行政处罚信息公开表显示 , 中国人寿保险股份有限公司黑龙江省分公司因理赔管理内控机制不健全;扶贫小额保险业务整改报告内容不真实 , 被处罚款51万元 。
同时 , 贾风雷、李峰、白鸿滨对扶贫小额保险业务整改报告内容不真实的违法违规行为负有责任 。 黑龙江银保监局对贾风雷给予警告并处罚款5万元 , 对李峰给予警告并处罚款10万元 , 对白鸿滨给予警告并处罚款10万元 。
以下为行政处罚信息公开表原文:

文章图片
图1/1
【新浪财经|中国人寿黑龙江省分公司被罚51万:理赔管理内控机制不健全】责任编辑:谭兆彤

来源:(未知)
【】网址:/a/2021/0311/kd784987.html
标题:新浪财经|中国人寿黑龙江省分公司被罚51万:理赔管理内控机制不健全
人文
米饭|多吃不厌的家常菜, 很是下饭, 记得多煮些米饭哦
阅读(16)
最先推荐给大家的就是香辣土豆片,非常简单。先取两三个土豆洗干净去皮,然后将土豆切片,尽量切的薄一点。然后将土豆全部放入锅中,再倒入适量的水煮开,直至筷子能够轻松的扎碎土豆。下面我们来调一个香辣土豆片的酱汁:蒜末和孜然若干,再放入白芝麻和辣椒...
人文
数字化|2020 CIOC全国CIO大会将于9月24-26日于云南召开
阅读(31)
为CIO加油!CIO关心的就是我们所关注的2020年突发的新冠病毒疫情,给绝大部分企业带来了不同程度的冲击。业务线上化、数字化营销、以多种IT手段赋能新业务等需求越来越迫切。原来或许是可选项的数字化转型,也成了必选项。“疫情常态化控制时代的数字化转型“...
人文
景观|北京城市副中心东南生态门户景观对外开放
阅读(42)
据悉,张家湾公园是通州副中心重点建设项目之一,是副中心核心区东南方向的生态门户景观,与大运河森林公园、城市绿心互联互通。公园承建方北京京润园林绿化工程有限公司相关负责人介绍,张家湾公园从2018年开始建设,于2020年竣工,历时约25个月。公园总体规...
人文
青红椒蛋卷|自从鸡蛋学会这样做,我家鸡蛋都不够吃,比红烧肉还香,真馋人
阅读(27)
【青红椒蛋卷】【制作食材】青线椒,红线椒,鸡蛋,食用盐,水淀粉,食用油,生抽,八角,桂皮,鸡精【制作步骤】1、咱们还是先把做这道青红椒蛋卷需要的材料准备齐全。先准备一根青线椒,一根红线椒,然后再准备四个鸡蛋,一碗水淀粉。准备好了青红椒,鸡蛋...
阅读(25)
主讲人:姚洋(教育部长江学者特聘教授、北京大学国家发展研究院院长)韩毓海(北京大学中国语言文学系教授)时间:2020年7月31日(周五)19:30-21:30主办:北京大学国家发展研究院直播链接穆斯林兄弟会的沉浮与中东国际关系主讲人:刘中民(上海外国语大学中...
人文
科尔沁诗人|长篇小说《科尔沁诗人》首发暨品读会举行
阅读(30)
8月16日,科尔沁作家武随文长篇小说《科尔沁诗人》新书首发暨品读会在内蒙古民族大学院内新华书店举行。武随文又名嘎日迪,通辽人,现供职于通辽市委宣传部,曾出版诗集《科尔沁的诗》。活动现场,30余位嘉宾济济一堂,共同见证武随文长篇小说《科尔沁诗人》...