高考作文|高考作文提分:手把手教你写组合式材料作文!你不会的这里都有!

文章图片

文章图片

文章图片

文章图片
多则材料作文在提炼观点时 , 必须对所提供的各则材料 , 先逐则分析 , 再比较分析 , 最后综合分析 , 归纳提炼出恰当的观点 。
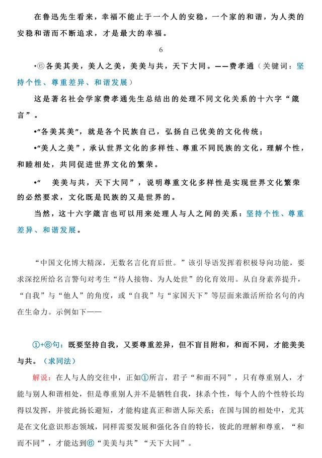
多则材料作文的难点在于 , 如何找准各个材料之间的内在联系 , 作全面、准确、周密的分析 。
组合式材料类作文怎么写呢?又该怎么立意呢?
今天给大家带来组合式材料作文“古今名句 , 化育后世”详评及范文欣赏!帮你解决难题哦!
(点开查看大图/文末获取电子版)
【高考作文|高考作文提分:手把手教你写组合式材料作文!你不会的这里都有!】
因篇幅有限只能展示部分 , 点击作者头像
发送“素材21”即可领取完整版
高中成绩一直不好 , 可能是没有掌握合适的学习方法 , 除了以上分享的资料之外 , 学长还有很多一举成为考场高手的“武林秘籍”等你来领取哦 , 例如《语文备考八式》、《英语写作十一招》、《数学几何五绝技》等 , 如果你想站在考场之巅 , 快来找我 , 一路进阶 , 决胜高考!
- 东北大学|东北大学51名新生取消入学资格,高考调剂真的坑,转专业太难了
- 教育部|教育部最新消息:中高考发生大变化,学生拍手叫好,家长愁坏了
- 哈士奇|头像壁纸:裸熊、全球高考、国家队、二哈和他的白猫师尊、我的男票是锦衣卫
- |为什么每一年的高考试卷,要安排在监狱里面印刷?原因你可能不信
- 985大学|高考想要冲刺985大学, 这2门课程不能落下,成绩要在120分以上
- 大学|高三这类学生很“可悲”,平时成绩优异,高考时进不了三本
- |10年前,高考场上张皎扬言做中国首富,最后他却变成了个笑话
- 考试|两个科目纳入中高考,与语数外同分值,家长炸了!
- 大学|想让孩子有铁饭碗,推荐选择这3个专业,2021年高考的家长关注
- 高考|高中生“补不补课”差距有多大?成绩说明一切,家长最好了解一下
