数学|高考数学提分:超全数学知识归纳总结,建议打印

文章图片

文章图片

文章图片

文章图片

高三数学进入复习阶段 , 那么总结归纳是很有必要的 , 不少同学不清楚如何总结 , 三年的数学书都在那里了 , 拿不准的知识点去书上找就好了 , 这样其实浪费时间 , 效率又低 。
其实 , 做题是有效的总结 , 总结的是做题方法 , 那我们就应该把总结融入做题之中 。 同时 , 公式等知识点的总结同样重要 。
学姐分享下自己总结的经验 , 复习时先看笔记后做题 , 做题之后加强反思 , 然后主动复习总结提高 。
同时不忘积累资料随时整理 , 要注意积累复习资料 , 把课堂笔记、练习、单元测试 , 各种试卷 , 都分门别类按时间顺序整理好 。 每读一次 , 就在上面标记出自己下次阅读时的重点内容 。 这样 , 复习资料才能越读越精 , 一目了然 。
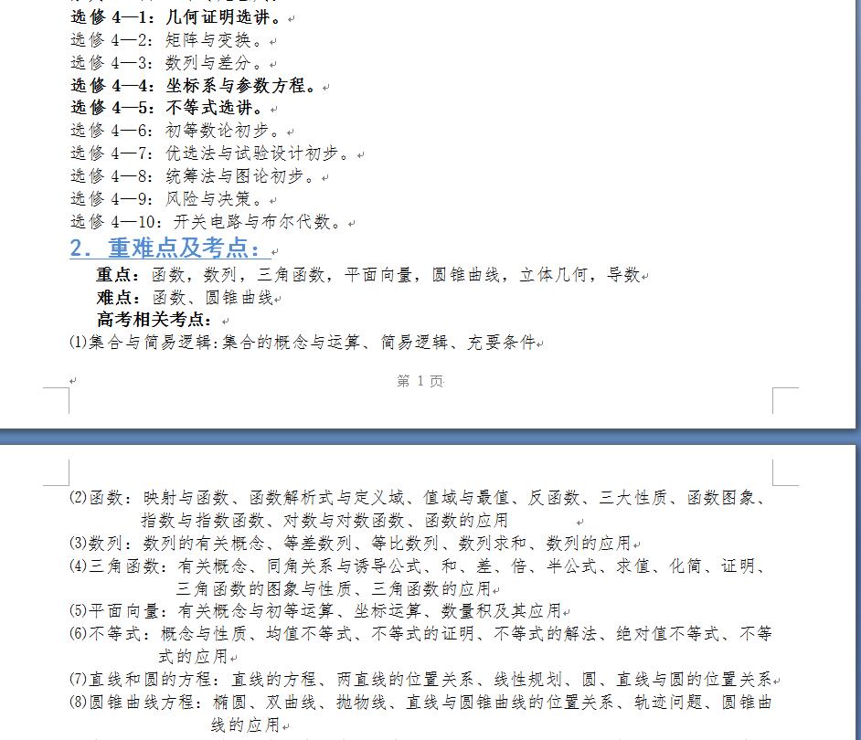
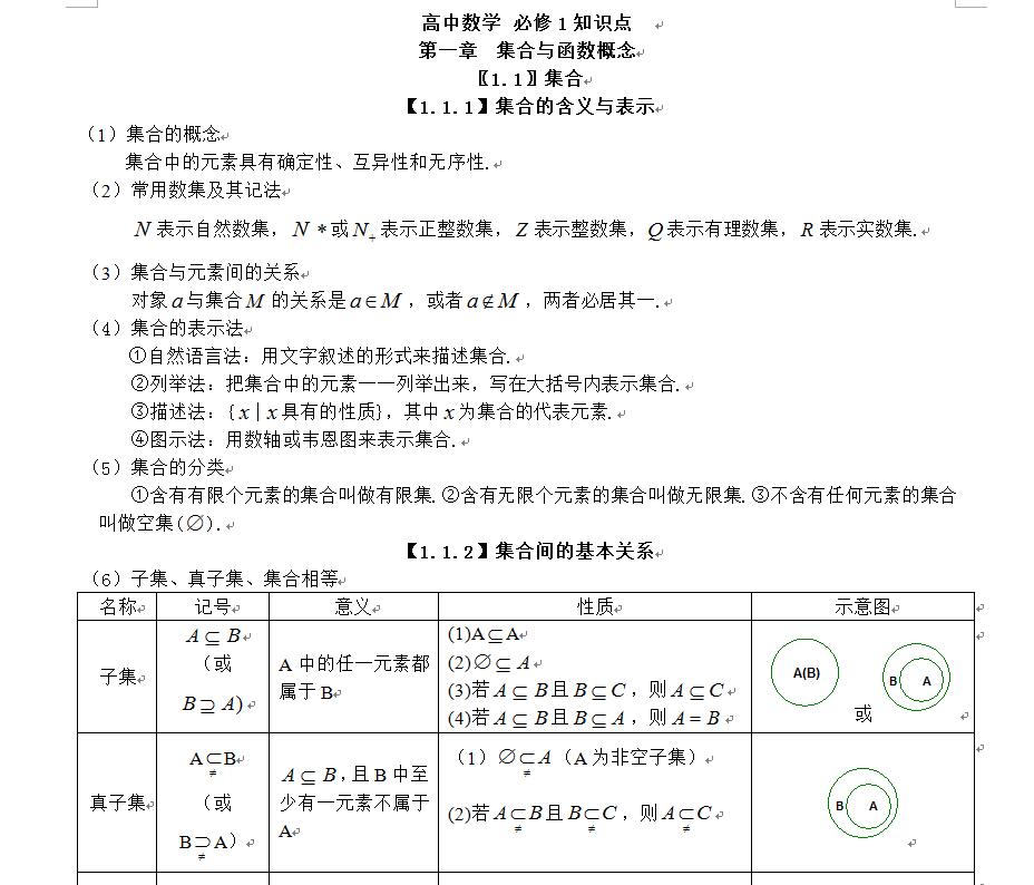
今天 , 学姐给同学们分享一份 , 《高中数学知识点归纳总结》(打印版) , 全文共99页 , 助力大家在高三复习阶段冲刺提分 。
因篇幅有限 , 下文只能展示部分 , 完整版可点击我的头像 , 私信发【数学】 , 即可获取!
更多【高中各科提分技巧模板】也可一并分享!
【数学|高考数学提分:超全数学知识归纳总结,建议打印】最后 , 希望同学们都能考高分 , 入名校!
- 怎样不秃顶|期中温习: 二年级上册数学加法、减法和乘法应用题, 附谜底
- 东北大学|东北大学51名新生取消入学资格,高考调剂真的坑,转专业太难了
- 教育部|教育部最新消息:中高考发生大变化,学生拍手叫好,家长愁坏了
- 哈士奇|头像壁纸:裸熊、全球高考、国家队、二哈和他的白猫师尊、我的男票是锦衣卫
- |为什么每一年的高考试卷,要安排在监狱里面印刷?原因你可能不信
- 985大学|高考想要冲刺985大学, 这2门课程不能落下,成绩要在120分以上
- 大学|高三这类学生很“可悲”,平时成绩优异,高考时进不了三本
- 南京大学|重大数学发现,一南京大学大学生发现一新最简圆周率公式
- |10年前,高考场上张皎扬言做中国首富,最后他却变成了个笑话
- 考试|两个科目纳入中高考,与语数外同分值,家长炸了!
