物理|高考物理“到底”怎么提分?118页「必做」精选题库,等你突破!

文章图片

文章图片

文章图片

文章图片

文章图片
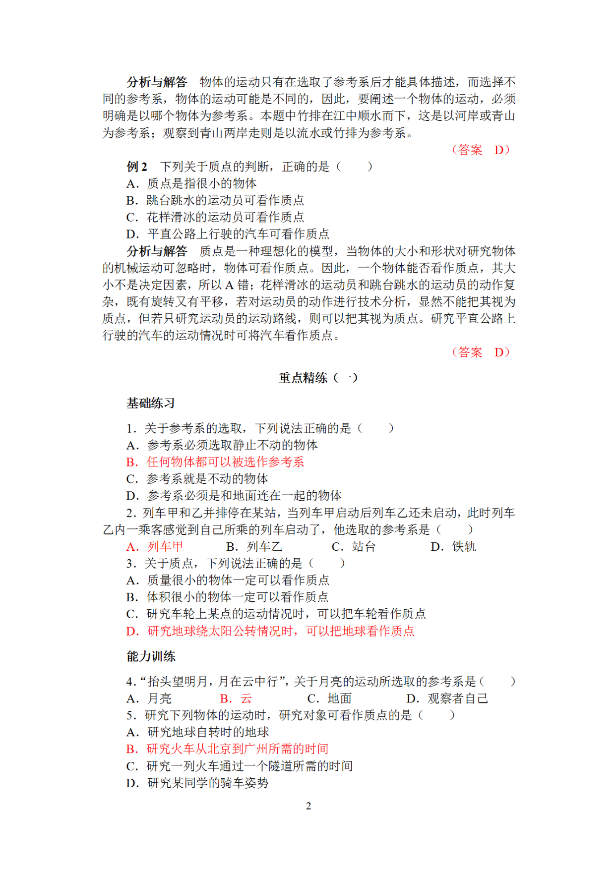
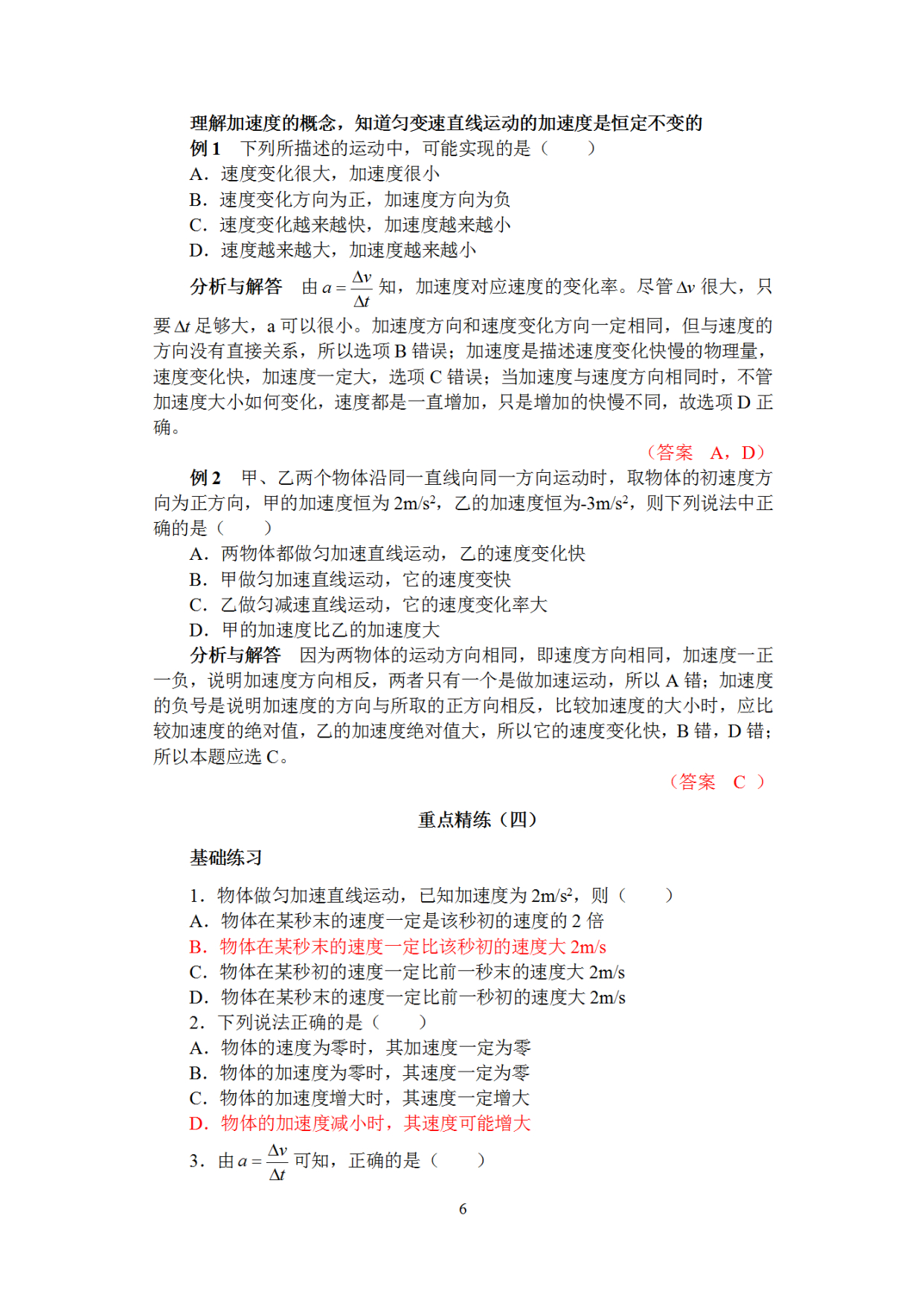
物理作为理科科目 , 其难度可以和数学的难度相媲美 , 在理综考试中 , 物理占有的分值是理化生三门科目中最高的 。 同学们要想学好它 , 首先要有一个清晰的思维逻辑能力 。 其次就是学好物理概念 , 规律和条件 。 最后在进一步研究它的原因 , 规律 , 找寻解决方法 。
那么有同学就会问 , 高中物理是应该少做题 , 多思考吗?
首先同学们应该明确 , 所有的理科科目都离不开做题 。 当然思考也是毋庸置疑的 。 但在思考的同时 , 我们也需要掌握做题的技巧 。
对于还在学习新内容的同学来说 , 最主要就是对于每个章节的知识点 , 概念公式等等掌握清晰 , 并且定期的做重点练习跟单元检测才行 。
所以今天社长给同学们整理了一份高中物理精选题库 , 共118页!都是必修一、必修二、选修1-1部分的内容重点练习 , 希望可以帮助同学们进行检测时使用 。
篇幅有限 , 文章仅为部分资料展示 。 建议大家来找我领取一份完整资料打印在手里 , 这样才能让知识浮现眼前 , 才真正有作用 。
关注社长+私信(并不是要关注 , 不是粉丝我回复不了 。 一定要先主动呦~)
接下来进入正题 。
(因篇幅有限 , 以上只是一小部分 , 关注社长 , 每天分享学习技巧 , 解读高考出题规律 , 免费领取电子版资料 , 帮助同学们快速提分!)
获取电子版:
关注社长+私信
“当我真心在追寻我的梦想时 , 每一天都是缤纷的 , 因为我知道 , 每一个小时 , 都是在实现梦想的一部分 。 ”
--保罗·柯艾略《牧羊少年奇幻之旅》
【物理|高考物理“到底”怎么提分?118页「必做」精选题库,等你突破!】——社长今日偷来的语录
- 物理|物理天才成为哈佛终身教授,从未打算回国,9年后他终于说出原因
- 山东泰安润恒城 润恒城构建食品电商物理平台生态圈,五位一体
- 高考|高三期间,这3种学生,最让家长和老师放心,您家孩子在其中吗
- 高中化学|高中化学,高考超重点知识清单,决战高考在即建议人手一份
- 教育部|教育部取消4类学生高考资格,学习再好也没用,复读生成争议焦点
- 中国人民|高考择校:想当警察,警校怎么选?全国最好的5所警校,分门别类为您讲清楚。
- 高考|还记得“组团”出家的30位研究生吗?5年过去了,他们过得还好吗
- 云南|他6岁失去双臂,却靠双脚成为游泳运动员、高考状元、剑桥硕士
- |14年前沉迷写小说,试卷上写8000字反对高考的女学生,如今过怎样
- SpaceThink科技 到弯道超车,中国移动通信发展到底经历了什么?,从跟随与博弈
